第一章 求实酱酒的历史与发展
一、求实酱酒历史
求实真年份酱酒是贵州民族酒业集团核心战略品牌。贵州民族酒业集团成立于1984年,由时任贵州省省长(兼省委副书记)王朝文审批并组织贵州民族经济发展总公司投资修建完成。民族酒厂成为当时仁怀县较早的酿酒企业之一,从建厂之初,民族酒厂始终秉承初心,专注于传统酱香酿造技术的传承。发展至1992年,仁怀县民族酒厂已跻身于酿酒企业前列,后历经改制,兼并重组后发展成为今天的贵州民族酒业(集团)有限公司。
集团总占地面积480亩,总部坐落于仁怀市坛厂名酒工业园区,公司现有职工1000余人,管理人员120余人,专家技术团队30余人。拥有6条国内先进全自动化包装线,流程从洗瓶、灌装、检验、压盖、系丝带、贴标、装箱打包,日产量可达到20万瓶(即3万箱),包装过程实行玻璃无菌房防尘、防护和检验操作,执行严格的品质把关。
集团总占地面积480亩,总部坐落于仁怀市坛厂名酒工业园区,公司现有职工1000余人,管理人员120余人,专家技术团队30余人。拥有6条国内先进全自动化包装线,日产量可达20万瓶。拥有窖池618口,具备年产量6000余吨优质酱酒的产能,基酒储能位居仁怀规模酒企前列,酿造精品酱酒的口碑也在年年坚守中逐步发酵,历经39年发展至今,民族集团以坚守工艺、创新发展、诚信经营、开放包容为宗旨;以打造一流的酿造企业为使命;以包容、自信、开放、创造为企业价值观;以敬人、敬业、高效、奉献为工作理念,共同为“民族酱香、世界共享”的企业愿景奋斗。
求实酱酒与国酒茅台同享得天独厚的自然条件,属于酱香白酒全球唯一的黄金核心产区(纬度27°8′,经度 106°3′,海拔405.5),求实酒的酿造均遵循在窖泥、微生物环境下循环养窖,严格按时令规律制曲、下沙、蒸煮、分轮次取酒,成品酒按轮次进行科学的分型定级、坛储、勾调、包装出厂的严格操作流程,充分保障了出品酒体的质量。
3.1 地理位置
赤水河是长江干流上游右岸的一级支流,流经云南、贵州和四川三省,于四川省合江县汇入长江,干流全长436.5千米,素有“美酒河”之称。因为若以赤水河为圆心,方圆数百里汇集了大量名酒,其中以茅台镇、金沙县、习水镇和二郎镇等为核心地区,绘制成“中国酱酒的金三角”。民族酒业各酿造厂区均位于茅台镇,而求实酱酒基酒正诞生于此。
3.2 气候环境
茅台镇为黔北名镇,7.5平方公里酱酒核心产区,酒文化源远流长,被誉为“中国第一酒镇”。茅台镇的美酒得以扬名中外,缘于其独特的小气候及地质结构:冬暖、夏热、少雨,年平均气温17.4℃,冬季无霜期长,温差小,年日照时长达1400小时,年降雨量800~900mm,平均海拔400多米,地处大娄山脉河谷地带。炎热、少风、高温,便于大量微生物群生长和繁殖,参与酱酒的酿造过程,这一切造就了一个神奇的美酒之域。
3.3 土壤和水源
特殊的紫色砂(页)岩地质背景。茅台镇的地质地貌结构主要是侏罗系和白垩系紫色砂页岩、砾岩,土壤受高海拔和岩石风化后的影响,广泛发育成紫色土,土层较厚,酸碱适度,特别是土壤中砂石和砾石含量高,土壤松软,孔隙度大,渗透性强,有利于水源的渗透过滤和溶解红岩土层对人体的有益成分。地表水和地下水通过两层紫红色土层流入赤水河,形成了酿造茅台酒的宝贵水源。
赤水河全长500公里,河床平均宽度63米,正常水深1~5.4米。每年端午至重阳节,雨季来临,两岸泥沙受到冲刷,流入水中,河水呈赤红色,赤水河因此得名,重阳节过后,河水则清澈透明。恰逢此时,正是酒企大量取水投料、烤酒、取酒的时期。赤水河水质无色透明、微甜爽口、酸碱适度,含有多种微量成分,是酿造美酒的绝佳水源。
1984年——经由贵州省民族经济发展总公司和仁怀县民族事务委员会申办集体所有制企业,经仁怀县人民政府批准成立贵州省仁怀县民族酒厂;
1997年——民族酒厂改制成为仁怀市最早的民营企业之一;
2008年——民族酒厂在茅台镇椿树选址建立了新的厂区扩大了生产规模;
2011年——民族酒厂与睿达酒厂并购重组组建了贵州民族酒业集团有限公司睿达酒厂。在20世纪70年代末,开始以家庭式作坊形式生产酱香白酒,其酿酒技术传承于茅台酒厂老酿酒师蔡永伦先生,虽为小规模作坊,但因所酿酒体为纯正的茅香而得到市场的认同促进,其产能逐年增多,规模也逐渐发展壮大。
2015年——与德盛缘酒类收储有限公司进行了深度合作,获得股东王永杰先生自有酒企及资源技术的并入重组,王永杰先生子承父艺,从一名茅台酒厂的制酒工,师从其父王升敬老先生的指导,全面熟稔制曲、酿造、勾调、品鉴等多项工艺操作,也为王永杰先生自己创建公司打下了坚实基础。
2020年——与贵州大学酿酒与食品工程学院共同组建了白酒研发中心;
2021年——至今,与中国食品发酵工业研究院共同成立酱酒联合研发中心,共同研发求实酱酒年份酒,搭建企业技术体系、联合培养技术人员,把控产品品质基础上,攻克相关课题研究;
集团公司制度完善、机构健全、人员齐备,拥有雄厚的技术力量和先进的生产检测设备,为生产酿造提供强大的后盾力量支持。
第二章 求实酱酒原料和大曲品质研究
酱酒原料一般为高粱和小麦,小麦为禾本科,单子叶植物,其籽粒营养丰富,富含大量的碳水化合物、粗蛋白质、粗脂肪、矿物质和氨基酸等营养物质,在制曲过程中作为微生物生长繁殖所需的碳、氮素的主要来源。其中碳水化合物由游离糖(葡萄糖、果糖等)、淀粉和非淀粉多糖(纤维素)组成。淀粉是小麦的主要成分,淀粉含量为60%—75%,由直链淀粉和支链淀粉组成,直链淀粉和支链淀粉本身也有着不同的性能和用途,比如直链淀粉具有良好的成模性、凝胶性及促进营养素吸收等功能,而支链淀粉具有抗老化特性及吸水性等功能而被广泛应用于食品加工制造领域。淀粉在小麦籽粒胚乳中以淀粉颗粒的形式存在,根据颗粒大小可分为两种:A型(大淀粉)淀粉粒呈透镜状,其数量占总数的12%左右,颗粒较大;B型(小淀粉)淀粉粒体积较小,占总数的88%左右。
淀粉在大曲发酵过程中会被分解利用并会伴随着多种还原糖的产生,如葡萄糖、果糖、半乳糖、乳糖、麦芽糖、阿拉伯糖和木糖等。有研究表明浓香型白酒大曲发酵过程中葡萄糖含量变化最为明显,呈先下降后上升再下降趋势,此外,这些糖类物质是合成芳香化合物和信号分子的前体物质以及与游离态氨基酸在高温下发生美拉德反应的主要物质。小麦含有大约11%的蛋白质,蛋白质占籽粒重量的8%—20%,主要由谷蛋白和醇溶蛋白组成,其中谷蛋白溶于稀酸或稀碱。小麦中不仅含有丰富的淀粉,还有非淀粉多糖,是淀粉以外的复杂多糖,如纤维素等,非淀粉多糖共同构成了谷物膳食纤维的主要部分。小麦的麦麸含有的纤维素是膳食纤维的重要来源,通过发酵过程中一些特殊的微生物分泌纤维素酶,将其分解为单链脂肪酸,作为脂肪替代品应用于食品中。此外伴随着发酵过程,小麦中蛋白质分解成氨基酸,作为小分子的氮源,是微生物生长必不可少的营养物质,其中一部分会转化成醇类等风味物质参与后续的酿酒环节,融入酒体,使得酒有丰富的营养价值。有研究指出,小麦麸皮中含有13种氨基酸。另外,小麦中含有黄酮类化合物,因其抗癌、抗炎、抗氧化、抗菌和抗病毒活性而备受关注。小麦不仅为大曲提供了发酵场所同时也提供丰富的物质,分析大曲的原料品质在发酵中的变化对理解大曲微生物和发酵环境的关系尤为重要。
本章内容是以求实酱酒所用原料(高粱和小麦)和大曲为研究对象,通过理化指标的测定,确定原料和大曲品质,保障产品原料和大曲品质的稳定性。
2.2.1 样品
贵州民族酒业提供高粱、小麦以及大曲样品。
2.2.2 原料理化测定
(1)原料水分测定
参照GB 5009.3-2016《食品中水分的测定》的直接干燥法。
实验步骤:
取洁净铝制蒸发皿,置于
取一定量粉碎的试样(
将含有试样的铝盒与盖一起放入
结果计算:
水分含量X,用质量分数表示,按下式计算:
式中:
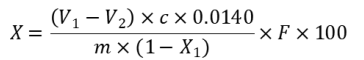
(2)原料蛋白质测定
参照 GB 5009.5-2016《食品中蛋白质的测定》凯氏定氮法。
实验步骤:
称取试样
结果计算:
试样中蛋白质的含量,以干基质量分数表示,按下式计算:
式中:
(3)原料总淀粉测定
参照 GB 5009.9-2016《食品中淀粉的测定》。
实验步骤:
a)试样粉碎过40目筛,称取
b)将残留物转入
c)放冷至
d)取1滴碘溶液,应不显现蓝色。若显蓝色,再加热糊化并加
e)加热至沸,冷却后移入
f)取
g)冷却后加两滴甲基红指示剂,用氢氧化钠溶液(
标定碱性酒石酸铜溶液
各取
测定
预测:各取
正式测定:各取
试剂空白测定:
同时量取
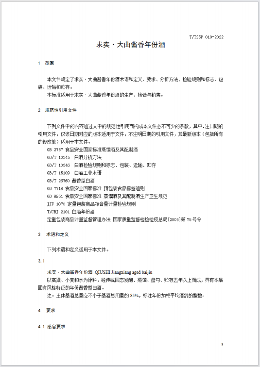
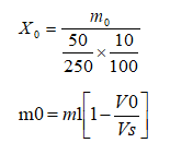
结果计算:
试样中葡萄糖含量为:
式中:
X1—试样中葡萄糖的量,
m1 —10mL碱性酒石酸铜溶液相当于葡萄糖质量,
50—测定用样品溶液体积,
250—样品定容体积,
V1—测定时平均消耗试样溶液体积,
100—测定用样品的定容体积,
试剂空白值为:
X0—试样空白值
m0 —标定10mL碱性酒石酸铜溶液时消耗的葡萄糖标准溶液的体积与加入空白后消耗的葡萄糖标准溶液体积之差相当于葡萄糖的质量,
50—测定用样品溶液体积
250—样品定容体积,
10—直接加入的试样体积,
100—测定用样品的定容体积,
试样中总淀粉含量按下式计算:
式中:
(4)原料支链、直链淀粉的测定
利用试剂盒进行测定。
实验操作:
a) 准确称取一定量(
b) 向管中加入
c) 在涡流混合器上高速旋转充分混合密封管中的溶液,把管放在沸水浴中加热
d) 将管放于室温约
e) 在
f) 向淀粉的小球中加入
g) 将管从沸水浴中拿出来之后,立刻加入
ConA沉淀支链淀粉,测定直链淀粉:
a) 取
b) 转移
c) 将管放于
d) 取
注意:试剂空白的准备:向
e) 读出每个样品和 D-葡萄糖控制样在
总淀粉的测定:
a) 取
b) 加入
c) 取
计算:
(5)原料单宁的测定
参照 GB/T 15686-2008《高粱单宁含量的测定》。
标准曲线的绘制
在测定试样的当天:准备 6 个
测定:分别取
实验步骤:
样品制备:样品粉碎后,单宁会迅速氧化,应立即分析测定。称取粉碎后的样品
提取单宁:向装有样品的离心管中加入
测定:
试管A:移取
试管B:移取
在上述步骤操作结束后,静置
试样的吸光度值测定结果 Ax 为A、B两个吸光度值之差。
结果计算:
试样中单宁含量(
式中:
2.2.3 大曲理化测定
大曲水分、酸度、淀粉、糖化力、液化力和发酵力的测定方法依据QB/T 4257-2011《酿酒大曲通用分析方法》
(1)大曲水分
大曲水分测定方法与原料测定方法,具体如下:
取洁净称量瓶置于
用烘干至恒重的称量瓶称取大曲试样
试样水分含量公式(1)计算
式中:
---试样的水分含量,单位为克每百克(
---烘干前,称量瓶加试样的质量,单位为克(
---烘干后,称量瓶加试样的质量,单位为克(
---恒重称量瓶的质量,单位为克(
计算结果保留至小数点后一位。
(2)大曲酸度测定
A样液的制备
称取大曲试样
B电位滴定
按仪器说明书安装调试仪器,根据液温进行校正定位。
吸取样液
以水作空白,同样操作进行空试验,记录消耗氢氧化钠标准溶液的体积。
试样的酸度:
式中:
---试样的酸度,即
---氧化钠标准溶液的浓度,单位为摩尔每升(
---滴定试样时,消耗氢氧化钠标准溶液的体积,单位为毫升(
---空白试验时,消耗氢氧化钠标准溶液的体积,单位为毫升(
试样酸度(以绝干计)按下式计算。
式中:
---试样酸度(以绝干计),单位为毫摩尔每
---试样的水分含量,单位为克每百克(
计算结果保留至小数点后一位。
(3)淀粉含量
a)配制
甲液:称取
乙液:称取
b)标定
预备试验:吸取费林甲、乙液各
正式试验:吸取费林甲、乙液各
C)试样溶液的制备
曲粉原滤液:称取粉
d)滴定
1)预备试验:吸取费林甲、乙液各
2)正式试验:吸取费林甲、乙液各
费林溶液相当于葡萄糖的质量按下式计算:
式中:
---费林甲、乙液各
---称取葡萄糖的质量,单位为克(
---正式滴定时,消耗葡萄糖溶液的体积,单位为毫升(
试样的淀粉含量按下式计算:
---试样的淀粉含量,单位为克每百克(
---费林甲、乙液各
---正式滴定时,消耗样液的总体积,单位为毫升(
---试样的质量,单位为克(
计算结果保留至小数点后一位。
(4)发酵力
A)
B) 量取
试样的发酵力按下式计算。
式中:
---试样的发酵力,单位为
---发酵前发酵栓与内容物总质量,单位为克(
---发酵后发酵栓与内容物总质量,单位为克(
---空白试验发酵前发酵栓与内容物总质量,单位为克(
---空白试验发酵后发酵栓与内容物总质量,单位为克(
计算结果保留至小数点后两位。
(5)液化力
1)
2) 测定:取
3)试样的液化力按下式计算:
式中:
---试样的液化力,单位为
---酶液定体积,单位为毫升(
---反应完结耗用时间,单位为分钟(
计算结果保留至小数点后两位。
(6)糖化力测定
A.大曲样液的制备(50g/L)
a)根据测得大曲试样的水分,称取相当于绝干试样量
b)将上述烧杯置于
B.测定
a)于一试管内加入
b) 摇匀,加入
预备试验:吸取费林甲、乙液各
正式试验:吸取费林甲、乙液各
c)于另一试管内加入
C.结果计算
试样的糖化力按下式计算。
式中:
——试样的糖化力,单位为
——滴定空白时,消耗葡萄糖标准溶液的体积,单位为毫升(
——滴定试样时,消耗葡萄糖标准溶液的体积,单位为毫升(
2.3.1 原料理化分析
优质的白酒原料,要求其新鲜,无霉变和杂质,粮谷原料以糯为好,要求籽粒饱满,有较高的千粒重,原料水分在
据研究发现,酱香型白酒酿酒用高粱要求粒小皮厚、玻璃质地、支链淀粉含量较高,单宁含量适中、耐蒸煮、蒸煮后粘性强、耐翻造、出酒率高。具体而言,一般为“水分
2.3.2 大曲理化分析
“曲乃酒之骨”,大曲是以小麦、大麦、豌豆等为原料制成的,集白酒发酵“菌系”“酶系”“物系”于一体的物质,因为大曲不但含有种类繁多的微生物,还含有这些微生物产生的功能复杂的酶系产物,而种类繁多的菌群与功能各异的酶系使酒曲成为白酒风味物质的重要来源之一,曲的好坏直接影响酒的产量和质量。对求实酱酒用曲理化和性能分析结果表2-2所示。
分析结果显示,求实酱酒大曲各项理化指标基本满足“水分≤13.0 g/00g、酸度
本章对求实酱酒所用原料(高粱和小麦)的理化和风味物质进行分析,就原粮品质而言,当高粱水分<14%、蛋白质含量为
优质白酒的产生离不开对基酒的贮存过程,即陈酿,白酒在陈化过程中,酒体中醇、醛、酸、酯等风味物质处于动态变化,逐渐在酒体体系中形成新的平衡,同时伴有某些物质的消失或增减,如醛类、烯类、炔类、硫化氢、硫醇、硫醚等易造成酒体辛辣、入口暴冲、刺激性强的挥发性物质减少,正是由于这些风味化合物发生的物理和化学变化,酒体的感官特征逐渐发生变化,最终使得酒体口感更加饱满、协调、后味悠长。
白酒通常是在密封的陶坛中贮存,酒体在贮存过程中发生着缓慢的物理以及化学变化,并且大多数反应是可逆的,因此陈酿过程中风味物质难以呈现出明显的规律性变化。如果能够从酒体中找出特定的标志物,即可根据其含量从而推断出酒体年份。而目前有效区分不同贮存年份白酒的技术仍处于初级阶段,因此,区分白酒贮存年份方法的开发,找出酒体中特征风味物质亟待解决。当前,关于白酒老熟的研究表明,乙醛、乙缩醛的比例在一定程度上作为判断酒质与酒龄的标志之一。朱婷婷对不同年份的牛栏山二锅头的风味物质含量的检测结果发现,乙醛与乙缩醛存在明显变化规律,其中乙醛含量随着贮存时间的延长先上升后降低,而乙缩醛随着贮存延长呈现上升趋势。孟望霓对酱香型白酒在2年贮存过程中风味物质含量变化的研究表明,贮存对酒体影响较大的风味物质主要是酸类、醛酮类以及苯酚、愈创木酚、4-乙基愈创木酚、三甲基吡嗪、四甲基吡嗪5种香味物质。李晓等人对清香型白酒在12个月贮存过程中微量成分的变化规律研究发现,总酸含量上升,而总酯呈下降趋势,贮存 1~4 个月的酒样相似,贮存 5~9 个月的酒样相似,贮存 10~12 个月的酒样相似。然而,目前对酱香型白酒贮存时间为十年以上的风味成分变化的相关报道相对较少。
因此,本章检测贮存5—17年的求实酱香型白酒骨架风味物质含量变化规律进行了分析,为促进白酒陈酿老熟技术的研究提供参考依据。
3
3.2.1 实验酒样
实验组酒样:求实大曲酱香年份基酒贮存5—17年,由民族酒业提供,酒样根据贮存时间分别命名为Y5-Y17。
3.2.2 仪器设备
3.2.3 试剂耗材
甲醇、异戊醇、正丙醇、仲丁醇、2-戊醇、正丁醇、活性戊醇、异丁醇、正戊醇、正己醇、2,3-丁二醇(左消旋)、2,3-丁二醇(内消旋)、1,2丙二醇、乙醛、乙缩醛、丙醛、异丁醛、异戊醛、乳酸乙酯、乙酸乙酯、甲酸乙酯、丁酸乙酯、异戊酸乙酯、乙酸异戊酯、戊酸乙酯、己酸乙酯、庚酸乙酯、己酸丁酯、辛酸乙酯、己酸异戊酯、癸酸乙酯、丁二酸二乙酯、月桂酸乙酯、十四酸乙酯、棕榈酸乙酯、硬脂酸乙酯、油酸乙酯、亚油酸乙酯、丙酮、2-戊酮、3-羟基-2-丁酮、三甲基吡嗪、四甲基吡嗪标准物质均为色谱纯,纯度>99.0%,购于Sigma-Aldrich公司,用于气相色谱-火焰离子化检测器(FID)。乳酸、乙酸、丙酸、甲酸、丁酸、己酸购于北京伊诺凯科技有限公司,均为色谱纯,用于离子色谱仪对酒体有机酸的检测。
3.2.4 实验方法
(1)GC-FID分析
毛细管柱:CP-Wax 57 CB (
载气(高纯氮):流速
进样量:1µL。采用内标法,内标物选用常用的叔戊醇、乙酸正丁酯、2-乙基丁酸。
(2)离子色谱分析
ICS-3000型离子色谱仪(美国Dionex公司),配有EG40淋洗液自动发生器、电导检测器和Chromeleon 6.80色谱工作站;色谱柱:IonPac AS11-HC型分离柱(
样品前处理:将酒样稀释50倍后过
3.2.5 数据分析
通过 SPSS 26.0 对不同贮存年份酒样的风味物质含量进行主成分分析;通过对所有风味化合物数据采用标准化处理,利用SIMCA-P 14软件建立偏最小二乘-判别分析(partial least squares-discriiminate analysis,PLS-DA)模型;使用origin9.0软件绘制折线图、堆积柱状图以及箱线图。
3.3 结果与分析
3.3.1 不同年份酱酒风味化合物分析
利用GC-FID和IC技术对不同贮存年份的酱香型白酒的风味骨架成分进行了检测,通过对不同年份酱香基酒各类风味物质含量和占比进行分析,结果如图3-1所示,不同贮存年份检测出的酒体风味物质构成的种类和数量有一定差异,其中共检测出51种风味物质,主要由酯类、醇类、酸类、羰基类、芳香类等物质组成,各组种类数整体变化趋势不明显。其中,每个贮存年份的酒样酯类物质总含量和占比均显著高于其他类风味物质。总体来看,酯类风味物质含量和占比分别为
图3-1 不同贮存年份基酒中各类风味物质(a)含量及(b)占比
按照5—9年、10—14年、15年及以上将不同贮存年份酱香型白酒分为三类,分别对其酯类、酸类、醇类等各风味物质总含量绘制箱线图,结果如图3-2所示。整体来看,酯类物质的总含量随贮存年份的延长呈现减少趋势,这与蒋英丽等人在对酱香型白酒贮存期老熟问题的研究结果相一致。同样,酱香型白酒也同浓香型、清香型和凤香型白酒类似,呈现下降趋势,因此,酯类物质的挥发作用以及水解作用在白酒贮存过程中占主导地位。而羰基类和总芳香族类呈现增加趋势,这可能与随着贮存时间越长,酒体更为协调醇厚丰满有关;同时,分析发现,5~9年和10~14年相比,贮存时间延长带来酯类、醇类、酸类以及其他类含量明显减少,而带来羰基类和总芳香族类含量增加。而10~14年与15年以上相比较,除贮存第13年外的各风味物质总量相对较低,酯类、酸类均呈现降低趋势,而醇类、羰基类、芳香族类呈现增高趋势,且芳香族类上升速率较贮存十年内较快。
图3-2 不同贮存期基酒各类风味物质含量
3.3.2 不同贮存期风味物质特征分析
图3-3 不同年份基酒主要(a)醇类、(b)醛类、(c)酸类、(d)酯类变化趋势图
对醇类风味物质分析结果如图3-3a所示,在贮存的前期阶段,即5—9年,以正丙醇为主的醇类化合物含量减少,可能是由于低碳链醇类化合物挥发性较强的缘故;另外还可能由于高级醇参与氧化反应被消耗了一部分,形成酸和酯。在酒体的整个贮存期间,正丙醇含量始终远高于甲醇、异戊醇等其他醇类物质,占比醇类物质50%以上,对总醇含量影响最大,其含量变化趋势与总醇相似。甲醇和异戊醇在整个贮存期间含量处于
醛类在白酒中的含量相对较低,但由于其阈值较低,因此对白酒酒体整体香气的形成具有明显贡献。在酒体中检测到的醛类,其含量变化情况如图3-3b所示,总醛含量在
有机酸还作为白酒中重要的呈香、呈味物质,对最终酒体的口感有着重要作用。适量的酸类物质能有效地降低白酒的辛辣味和苦味,增加白酒的甜度,同时也是白酒中重要香气成分酯类物质的前体物质。酒体中有机酸含量过低时,则会导致酒体发苦,邪杂味露头,酒体不协调等。酸类物质变化情况见图3-3c,酱香型白酒酒体经五年以上的贮存后,以乳酸和乙酸为主的有机酸总含量有所减少。其中,乙酸在5—17年的陈酿过程中含量减少了40.9%,而乳酸为不易挥发,其含量相对较为稳定,但整体看来仍然呈现出乙酸含量略高于乳酸含量的趋势,并于贮存第12年和第14年时含量相差较大。
无论贮存年份的多少,酒体中的酯类物质均以乳酸乙酯和乙酸乙酯为主,二者总含量约占总酯的80%。其中,乳酸乙酯能够为酒体增加醇甜感和醇厚度,赋予白酒青草香气,对酒体的醇厚、回味等有重要贡献。酱香型贮存过程中主要酯类物质含量变化情况如图3—3d所示,乙酸乙酯含量整体高于乳酸乙酯,前者含量约在
3.3.3 不同贮存年份酱香型白酒风味差异性分析
(1)主成分分析
主成分分析方法是通过减少数据集的变量,以牺牲一定的精度为代价来实现降维的一种统计分析方法,本研究通过去除最小特征值主成分对应的最大特征向量的降维方法,尝试一次剔除一个变量并使用剩余变量进行主成分分析,最终从51种风味物质中挑选出18种风味成分,利用SPSS 26.0软件对各贮存年份基酒风味物质进行主成分分析,前两个主要成分(PC1和PC2)解释了总方差的60.9%(PC1为33.9%,PC2为17.0%)。以PC1和PC2分别作为X轴和Y轴建立各酒样的得分图见图4a,根据各酒样间的距离远近,整体来看,5—17年的各贮存年份基酒可被明显分为两个贮存阶段,以贮存第10年为一个节点,十年以内及十年以上酒样的分布分别较为集中,其中,Y5-9位于右下区域,相反,Y10-17酒样位于左上区域。其中,Y5和Y6位于第四象限,Y15年和Y17位于第一象限,相互之间距离较远,因此酱香型白酒贮存时间在10年以内以及10年以上的老酒之间的易于被区分开。
结合图3-4a、图3-4b可知,贮存十年内酒样以正丁醇、油酸乙酯、己酸乙酯、正丙醇、亚油酸乙酯、丙醛、2,3丁二醇(内消旋)、乳酸乙酯为特征值,并以贮存第5年酒样与这些风味更接近;贮存年份为10年以上15年以内的酒样以乙醛、乙缩醛、丙酸、异戊酸乙酯为特征值,贮存年份为15年及以上的酒样以癸酸乙酯、异戊醇、活性戊醇、月桂酸乙酯、异丁酸、庚酸乙酯相对应。
图3-4 不同贮存年份基酒主成分分析
(2)PLS-DA分析
偏最小二乘回归分析(PLS-DA)是基于PLS法回归的一种有监督的判别分析统计方法。在白酒分析中也有不少应用PLS-DA的例子,例如,应用偏最小二乘回归分析风味化合物能够对新的、趋于陈化的以及老化的窖泥中发酵得到的浓香型白酒原酒进行区分。本文为确定能够明显区分各贮存阶段年份基酒的分析方法,应用PLS-DA 分析对各风味成分进一步分析,以识别酒体年份的特征标记物。利用SIMCA-P 14软件建立不同贮存年份基酒的PLS-DA分类模型,结果见图3-5所示,其中,R2 为0.677,说明模型越精确,回归拟合效果较好。与主成分分析结果相似,13个年份的酱香型基酒也可被明显区分为两个贮存阶段,其中,除Y10外,Y5-11的酒样聚集在第二、三象限,为一类,Y10、Y12、Y13、Y14,Y16的酒样主要分布在第一、四象限,为第二类,而Y15和Y17位于离x轴较远的y轴正方向,与第二类距离较远,因此Y15和Y17风味成分相近,并且不易与其他年份酒区分开,但总体来看,10年内的贮存酒样与10年以上的贮存酒样之间的风味成分之间有着明显的差异性。
VIP 值是评估某风味对模型的贡献度的指标,VIP值越大,说明该风味物质对于区分不同组别的贡献度越大,即在不同贮存年份酱香型基酒中差异越显著。为了筛选地区差异重要影响的风味物质,以VIP值大于1为指标,确定对区分酱香型白酒贮存年份有重要贡献的风味物质9种,包含2,3-丁二醇(左消旋)、2,3-丁二醇(内消旋)、己酸异戊酯、2-戊醇、异戊酸乙酯、棕榈酸乙酯、正己醇、正戊醇、丙醛。其中,2,3-丁二醇(左消旋)在投影值上的变量重要性最高(2.96),其他潜在标记的投影值上的变量重要性在1-2.33范围内。
图3-5 不同贮存年份基酒PLS-DA散点图
(3)系统聚类分析
为了验证以上分析结果,进一步探索不同贮存期酱香型白酒关键风味物质的差异,选择PLS-DA 分析中VIP值>1的关键风味成分,使用SPSS 26.0进行系统聚类分析。如图3-6所示,当欧几里得距离为5的水平,13个年份基酒可被分为4类,其中Y5,Y16各自归为一类,Y6、Y7、Y8、Y9、Y11、Y15、Y17为一类,Y10、Y12、Y13、Y14为一类。因此,酱香型白酒贮存大致可分为两个阶段,即5—10年以及10年以上。
图3-6 不同贮存年份基酒系统聚类分析图
3.4 结论
采用GC-FID、IC检测技术并结合多种统计学分析技术对共13个贮存年份酱香型白酒风味物质的动态变化规律进行了研究。在13个年份基酒中共检测出51种包括醇类、酯类、酸类、羰基类、芳香类以及其他类共 6 类风味成分,其中酯类物质含量最高,其次是醇类物质和酸类。以贮存期为十年为分界点,总体来看,随酒体贮存时间的延长,醇、酸、酯含量呈现逐渐减少的趋势,而醛类物质含量有一定提升。对各年份基酒依次进行主成分分析、偏最小二乘回归分析以及层次聚类分析,结果发现,主成分分析的聚类效果较好,能够将酱香型不同年份基酒更好地区分开,尤其是将十年内以及十年以上的酒样区分,而系统聚类分析难以将其进行较好的区分。主成分分析得出特征风味物质共18种,而偏最小二乘回归分析得到重要风味物质9种,其中,2,3-丁二醇(内消旋)、异戊酸乙酯、丙醛为几种重要风味物质,这些年份标记物可能有助于检验酱香型白酒的贮存年份,从而识别市场上假冒的陈酿老酒。
一、求实酒体标准起草过程
1.1 立项背景与意义
酱香型白酒作为白酒四大基础香型之一,其生产周期最长、参与发酵微生物最多、风味物质最丰富以及独特的感官品质,深受广大消费者喜爱。
随着消费观念升级,“喝少点,喝好点”的消费意识增强,真实年份也备受认可。然而在监管缺陷和
为规范求实大曲酱香年份酒品质,树立品牌形象,做高品质产品,同时为酱香型白酒年份酒乃至白酒年份酒标准的建立提供数据支撑。
2021年4月建立标准起草小组,经过调研、收集资料,又对大量求实酱香年份酒产品进行多次检验,并将样品送到检测部门进行感官、理化指标检验,最终确定各项指标,起草标准讨论稿,经标准起草小组多次论证,于2022年3月份形成标准送审稿。经过专家咨询会、公开征求社会意见以及开展标准答辩会,最终于2022年5月发布实施T/TSSP010-2022《求实·大曲酱香年份酒》。
其中,此标准由贵州省仁怀市民族酒业有限公司申请立项,联合其他7家酒企,在调研标准国内外相关标准之后,对5—18年求实大曲酱香年份酒基酒,每年度5—13个样品进行感官、理化以及风味物质测定分析,对100+款样品分析,最终形成标准文本初稿。
求实酱酒酒体采用传统固态发酵、贮存时间五年以上、主体基酒应不小于基酒总用量的
其中,主体基酒指的是各基酒年份所占比例的加和,大于85%。如下图:主体基酒为
加权平均:基酒年份乘以基酒占比为加权年份,加权年份的总和除以基酒占比的总和为加权平均年份。
例如,以求实5年为例,5年、6年、17年基酒占比分别为67%、25%和5%,因此加权年份分别为
二、求实酒体标准发布文本
三、求实酱酒年份酒贮存
经过蒸馏得到的新酒,辛辣刺激并含有某些不愉快的香气、口味单薄,经过一段时间的贮存期后这些味道逐渐消散,辛辣感减弱,口感更为醇厚、柔顺,此过程称为陈化老熟。不同香型白酒,贮存期也各不相同。清香型白酒贮存至少半年,浓香型白酒贮存至少一年时间,酱香型白酒贮存期至少三年。
白酒陈化老熟过程中,会发生物理和化学变化,可起到排杂、增香、柔顺等的作用。物理过程主要是一些低沸点、易挥发的不愉悦香气物质挥发以及乙醇-水分子缔合过程。排杂是由于酱酒复杂的高温工艺,所以其风味物质除了一些低沸点、易挥发的刺激性物质外,还有一些高沸点、难挥发的不愉悦风味物质,所以需要的贮存时间相对较长;增香是长时间贮存会带来一些化学变化,如酯化、缩合、氧化还原等反应,使得酱香、陈香更为突出,入口香更丰满,风格更典型,香气更为优雅细腻;柔顺、醇厚是长时间贮存乙醇-水缔合结构更为紧密、各类风味物质达到平衡,香气、口感更为协调,酒体更为柔顺和醇厚。
其中,乙醇分子和水分子氢键缔合作用被认为是白酒老熟的一个重要因素,因为二者组成了白酒成分含量的98%-99%。在贮存过程中,二者缔合作用会越来越强,导致乙醇分子自由度降低,减轻乙醇分子带来的刺激感,增强柔和感。化学变化主要是白酒中的风味物质如醇醛酸酯类物质相互转化,并逐渐达到平衡,呈现最佳的香气和口感特征。
求实酱酒尤其是求实大曲酱香年份酒是以高粱、小麦和水为原料,经过传统固态发酵、蒸馏、盘勾、贮存五年以上而成,从而保证酒体的品质和年份的真实性。
一、白酒品评方法
采用白酒专用品酒杯进行品评,倒酒量在15~20mL以内,品评时间控制在30min以内,主要针对其色、香、味、格进行评估。
四步法:“一观色、二闻香、三尝味、四风格”。
综合香气、口味和口感特征感受,并结合各香型白酒风格特点,做出总结性评价,判断其是否具备酱酒典型风格。
二、求实酱酒醒酒方法
酒体在存放过程中,会除去一些易挥发、刺激性强的小分子风味物质,使得存放越久的酱酒香味更为柔和醇厚,但也会使得香气不突出,而醒酒过程会带来酒体的物理和化学的变化会改善这一不足,所以,酱酒尤其是酱香老酒需要醒酒这一过程,以此来带动老酒香气的释放和其最佳品质的呈现。
2.1 醒酒的原因和作用
(2)醒酒过程同样会带来许多化学变化:如乙醇在微氧条件下会转化成乙醛,而乙醛是酱香型白酒中重要的呈香和带香物质;醒酒会使得酒体易氧化成分发生变化,与酒中醇类、酸类、酯类等物质发生反应后,使得酒的香气和口感更为柔和、细腻和丰满。
(3)从精神层面上来看:品鉴白酒之前醒一醒,使得饮酒过程更有仪式感。
2.2
2.3
B.
求实5年年份酒:醒酒
求实10年年份酒:醒酒
醒酒方法二:静置醒酒
将求实酱酒酒体倒入分酒器中,静置放置。
具体时长如下:
求实5年静置醒酒最佳时长为
变化主要体现在:在此时间上,5年酒体酱香、陈香等香气馥合度较好,酒体协调爽净。
求实10年静置醒酒最佳时长为:
变化主要体现在:在此时间上,10年酒体酱香、花果香、陈香和曲香等香气馥合度较好,酒体醇厚绵甜。
(1)
求实5年年份酒醒酒过程带来酱香、陈香和焦煳香的提升,酯香、甜味下降,对酒体协调感略有提升。
(2)
求实10年年份酒醒酒过程带来酱香、陈香的提升,酯香和醛香下降,对酒体柔和度和丰满度有提升。
三、求实酱酒风格品质
3.1品鉴意见
求实5年年份酒:酒体微黄,清亮透明,酱香突出,陈香舒适,空杯香留香持久,酒体醇厚、诸味协调,后味悠长,具大曲酱香典型风格。
求实10年年份酒:酒体微黄,清亮透明,酱香突出,优雅细腻,陈香舒适,空杯留香持久,酒体醇厚丰满、陈味凸出,香味协调,后味悠长,具大曲酱香典型风格。
3.2 感官描述
求实5年年份酒:外观微黄透明,初闻有奶酪的香气,深嗅可以感受到水果香、谷物香、青草香、烤面包复合香。入口醇甜、醇厚协调,落口净、回味长,空杯放置后酸枣香、曲香、坚果香持久。
求实10年年份酒:酒体微黄透明,初闻有青草、青苹果、槐花的复合香,深嗅明显感受到曲香、焦糊香、谷物烘焙香、饼干的复合香,入口绵甜,醇厚丰满、干净细腻、回味悠长,空杯放置可以嗅闻到酸枣香、曲香、干酪、蜂蜜、咖啡豆的香气。
3.3 感官特征
(1)求实5年年份酒感官特征
3.4 风味物质组成
白酒中主要成分为水和乙醇,总含量占比98%,其余的风味物质总含量不超过2%,但是决定白酒质量和风格的正是这
N.D.表示检测含量低于0.5mg/L
3.5 特征风味物质
香气活性强度(OAV)是酒体中某风味化合物的浓度与其呈现的阈值比值。
通常来说,只有当OAV大于1时,该化合物才有可能对风味有贡献。
分析发现,对求实酱酒年份酒贡献较大的物质有异戊醛、2,3-丁二醇、乙醛、戊酸乙酯、己酸乙酯等。其中,异戊醛、乙醛呈现青草香、麦芽香气,适当含量对于求实酱酒酒体青草香等香气呈现具有重要作用,同时具有较好的带香效果,促进了酱香、曲香等风味物质的释放;2,3-丁二醇作为白酒尤其是酱香型白酒重要的一个多元醇,对于酒体口感的醇甜柔顺品质呈现具有重要作用;戊酸乙酯和己酸乙酯呈现梨香、苹果香等香气,对于酱酒酒体的花果香的重要物质组成。























