亲爱的小伙伴们,
好消息!大家期待已久的《猫和老鼠》手游角色设计大赛终于出结果啦~在各位小伙伴的积极参与下,我们的比赛进行地十分顺利哦!
是哪位老鼠角色成功加入了猫鼠大家庭呢?大家是不是也和小不点一样,对比赛结果充满了好奇和期待呀?接下来就让小不点就给大家揭晓吧~
根据作品投票排名及官方美术组评分的结合,以下小伙伴获综合评分优胜奖。获得第一名的小伙伴不仅能得到钻石*50000、角色设计者限定称号及游戏实物周边,且设计角色还将作为全新角色参考在游戏内上线!获得第二名-第五名的小伙伴,将得到钻石*5000、金羽毛*1及游戏实物周边的奖品哦!
请以下获奖小伙伴近期留意投稿作品时填写的邮箱,领奖细则将通过邮件进行通知~
(上下滑动查看更多)
角色:粉笔鼠
作者:不皮了
评语:角色的性格特点展现得非常丰富,个性鲜明,给人一种深刻的印象,与游戏的角色设定完美契合。技能设计完整,描述逻辑清晰,备受大家喜爱。
(上下滑动查看更多)
角色:恶魔雪梨
作者:伊呀伊呀优
评语:该角色设计与猫和老鼠IP相符合。技能设计完整,与角色设定完美契合。深受大家喜爱,让人印象深刻。
(上下滑动查看更多)
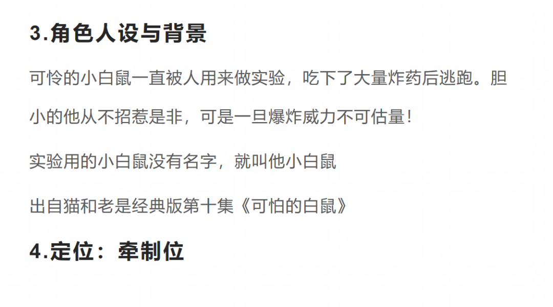
角色:白鼠
作者:初雪
评语:该角色与猫和老鼠IP契合度很高,给人留下了深刻印象。技能设计完整且富有想象力,呈现了对游戏的专注和热爱。
(上下滑动查看更多)
角色:纤玉
作者:爱意随风起吗?
评语:这个角色整体设计风格独特,色彩搭配和构图都非常出色,在外貌、背景故事、性格等方面都有深度。
(上下滑动查看更多)
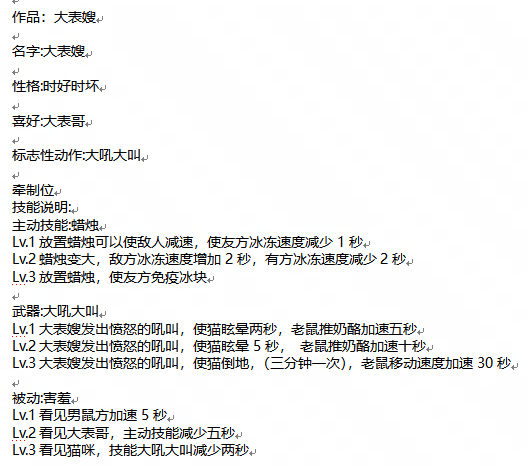
角色:大表嫂
作者:CC直播挽辞妹妹
评语:角色的背景故事非常有趣,与猫和老鼠的世界观紧密相连,增添了游戏的故事性。角色技能设计合理,具有较高的实现性。
根据投票阶段的票数统计排名(优胜奖不能重复获取人气奖哦),恭喜以下人气排名前10名的小伙伴获得人气奖,将可以得到钻石*3000、星星*10、邮票*10的奖品!奖励在准备完毕后,通过游戏邮箱发送,请小伙伴们耐心等待~
(上下滑动查看更多)
角色:怪盗杰瑞
作者:苍穹大圣
评语:该作品展现了对细节的用心处理,呈现了对游戏的专注和热爱。整体设计符合IP世界观,与游戏的角色设定完美契合。深受大家喜爱。
(上下滑动查看更多)
角色:士兵泰菲
作者:单排独自开
评语:这个角色的设计非常突出,给人留下了深刻的印象。技能设计清晰合理,作品也深受玩家喜爱。
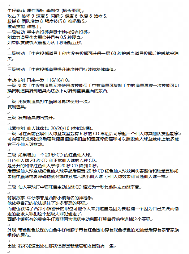
角色:牛仔泰菲
作者:怪物不是汤五凹
评语:技能在视觉效果上非常精彩,能够为游戏增添更多延展性,充分展现了对游戏的专注与热爱,吸引玩家的兴趣。
(上下滑动查看更多)
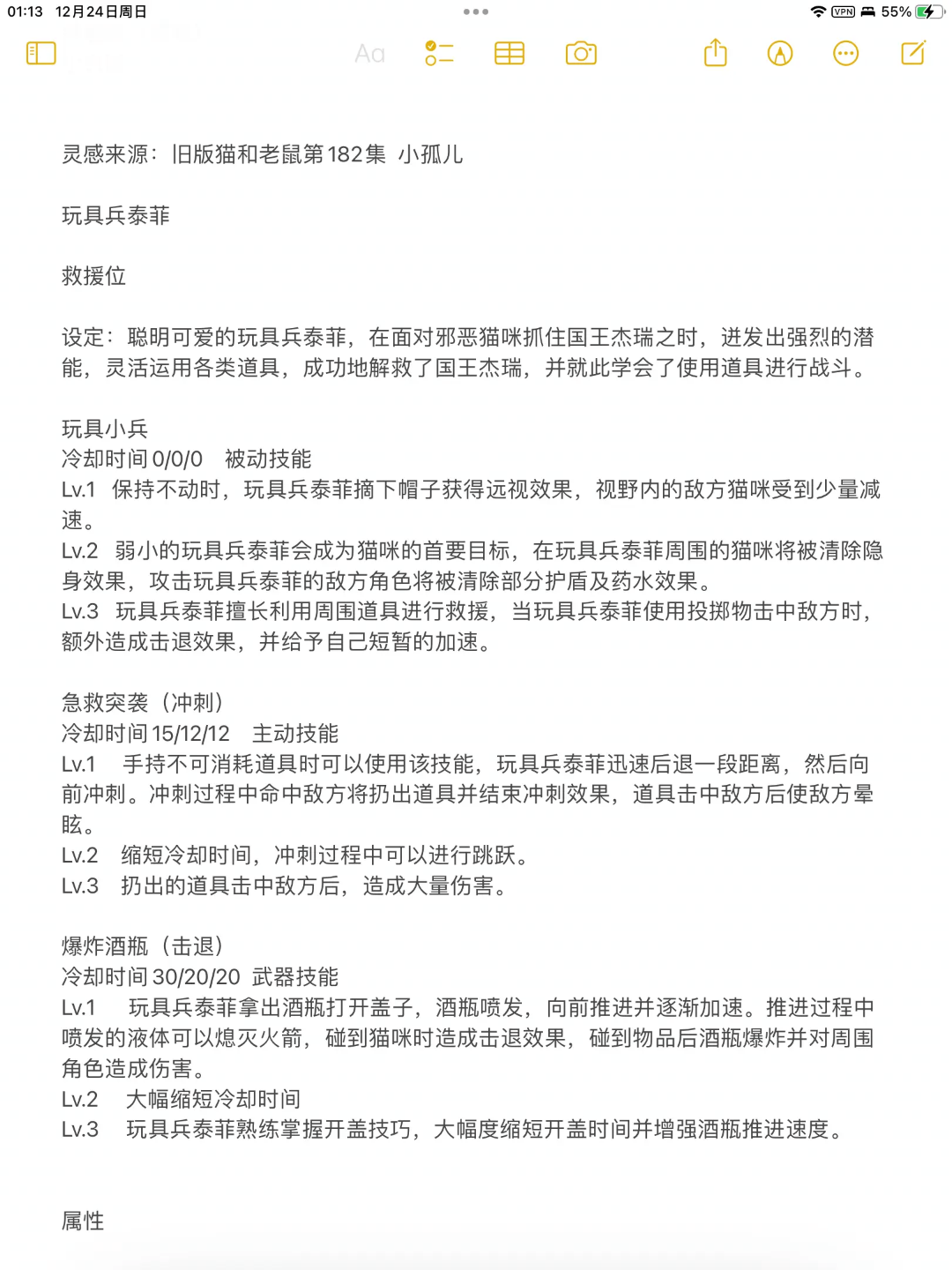
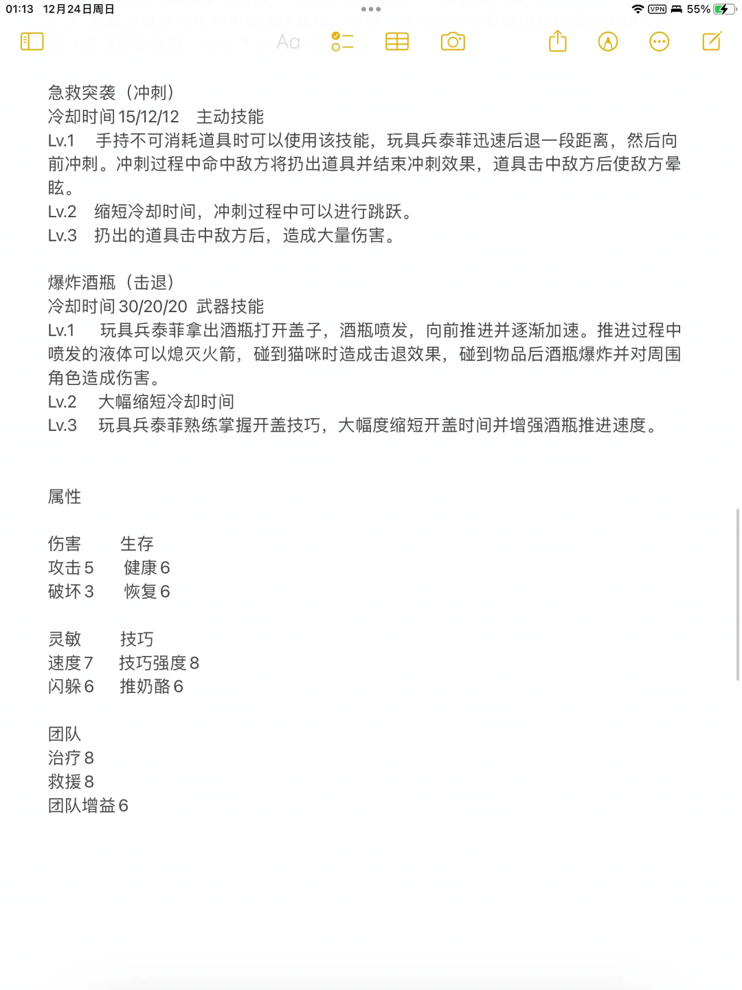
角色:玩具兵泰菲
作者:您觉得可能吗
评语:角色设定清晰,塑造了一个立体饱满的形象。与游戏的角色设定完美契合。符合游戏画风,细节处理精致,能够吸引玩家的目光。
(上下滑动查看更多)
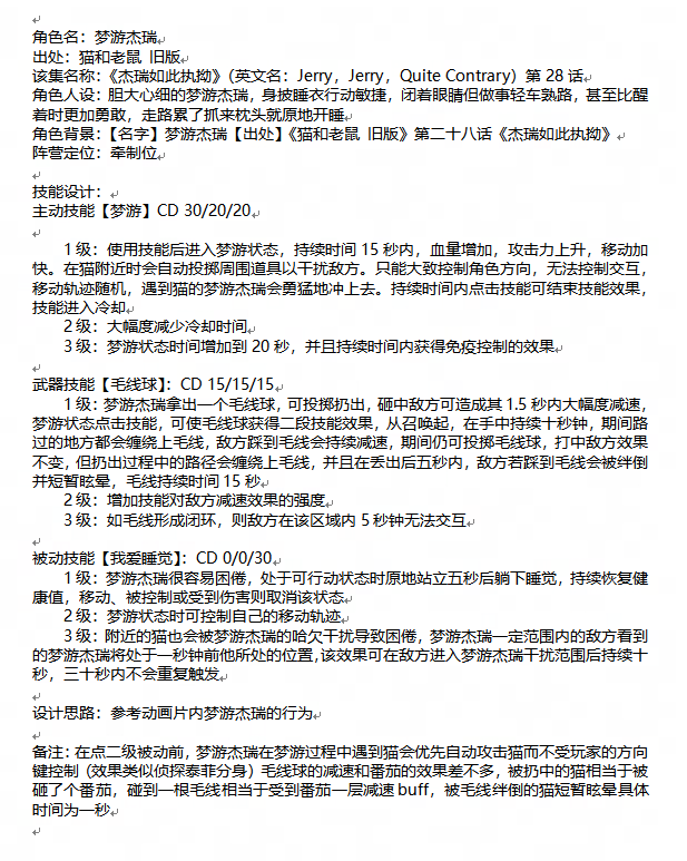
角色:梦游杰瑞
作者:猫鼠大神落叶.
评语:角色设定非常有趣,塑造得极具个性,将为游戏增添丰富的故事性和趣味性。技能设计非常创新,与游戏核心玩法相契合。
(上下滑动查看更多)
角色:玩具士兵泰菲
作者:夜炎YeyAN丶
评语:作品设计完整,逻辑清晰且视觉完成度较高。技能设计与角色定位比较契合,技能设计有较强的可塑性,同时也保持了一定的趣味性。
(上下滑动查看更多)
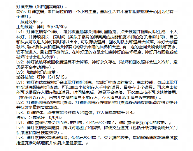
角色:灯神杰瑞
作者:荔枝理智励志
评语:性格特点展现得非常丰富,个性鲜明,给人一种深刻的印象,技能设计非常出色与游戏整体风格相得益彰。
(上下滑动查看更多)
角色:士兵杰瑞
作者:bilibili剑心
评语:该作品符合猫鼠世界观设计,技能设计清晰,逻辑性强,能够与游戏的核心玩法完美融合,为玩家提供良好的游戏体验。
(上下滑动查看更多)
角色:牛仔泰菲
作者:新恐龙忍者
评语:这个角色的技能设计非常创新,与游戏核心玩法相契合,能够与游戏的核心玩法完美融合,为玩家提供良好的游戏体验。
(上下滑动查看更多)
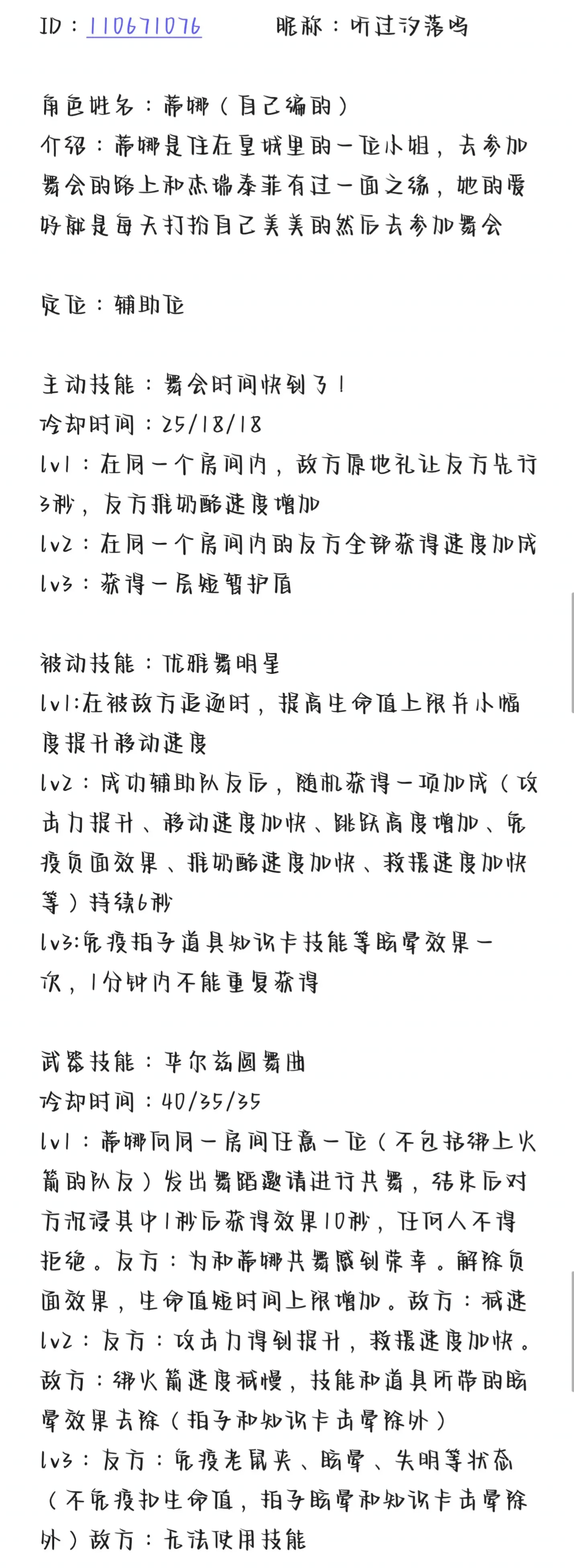
角色:蒂娜
作者:听过汐落吗
评语:角色设计富有创意,塑造得极具个性,具有极高的可塑性。技能设计具有较高的游戏平衡性,能够丰富游戏的战斗系统。
所有参与投票的玩家,都将获得【参与奖】,可领取2023角色设计大赛纪念人气礼物*1,奖励在准备完毕后,通过游戏邮箱发送,请小伙伴们耐心等待~
所有参与本次角色设计大赛的有效投稿玩家,都将获得【设计参与奖】,可领取角色设计者称号,奖励在准备完毕后,通过游戏邮箱发送,请小伙伴们耐心等待~
本次角色设计大赛圆满收官~再次恭喜以上获奖小伙伴们,也感谢其他小伙伴的参与和支持,让我们一起期待全新角色的来袭吧!
本期密钥:角色设计
【杰瑞的礼物】→【每日宝箱】→【输入密钥】
有效期:3月30日17:00—3月31日15:00























