近日,教育部高等教育司公布了2024年第一批产学合作协同育人项目立项名单,我校共有21个项目获批立项。项目类型涵盖新工科、新文科建设、教学内容和课程体系改革、师资培训、创新创业教育改革、实践条件与实践基地建设等类型,项目涉及武汉易思达科技有限公司等合作企业17家,合作企业广泛。截至目前,我校共获批教育部产学合作协同育人项目236项。
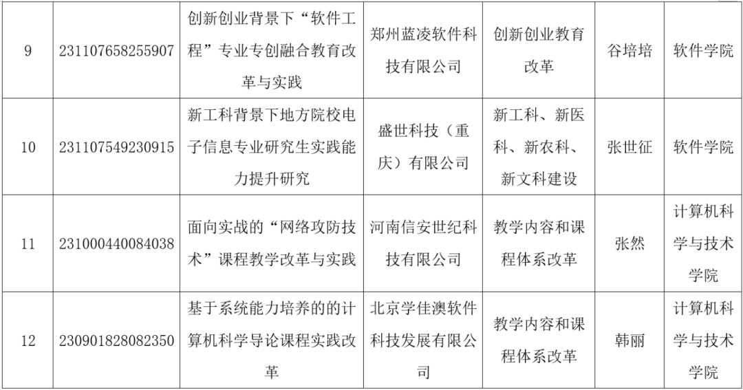
2024年第一批教育部产学合作协同育人项目立项名单
产学合作协同育人项目由教育部高等教育司组织有关企业支持高校共同开展,旨在通过搭建校企对接平台,以产业和技术发展的最新需求推动高校人才培养改革。这些项目的实施将进一步深化校企协同育人,促进产教融合,对加强我校专业内涵建设,改善实践教学条件,提高人才培养质量等方面有重要意义。项目负责人要与相关企业加强联系,按照要求高质量高效推进项目实施,按照《项目管理办法》的要求和合作协议的约定,及时完成项目结题验收工作。
近年来,学校高度重视产教融合、校企合作,进一步深化人才培养模式改革,深入推进产学合作、协同育人,不断提高人才培养质量。
统筹/三审:刘栩静
策划/复审:李亚娟
初审:刘永麟
编辑:李静雯
内容来源:教务处
要以加快新质战斗力供给为牵引,深化国防科技工业体制改革,优化国防科技工业布局,健全先进技术敏捷响应、快速转化机制,构建同新兴领域发展相适应的创新链、产业链、价值链。
——习近平总书记2024年3月7日在出席十四届全国人大二次会议解放军和武警部队代表团全体会议时的讲话
来源:“学习强国”学习平台
(点击图片获取原文)























