五一长假便捷出游,
哪些行李不能带 ?
小编助您高效轻松掌握~
即刻获取一站式出行指南 !
更多乘机自助服务及产品 ,
全方位提升您的出行品质~
一键查询航班动态
近期雷雨天气多发,
航班状态或有变动,
您可通过自助查询航班功能,
快速了解航班最新动态,
制定您的出行计划~
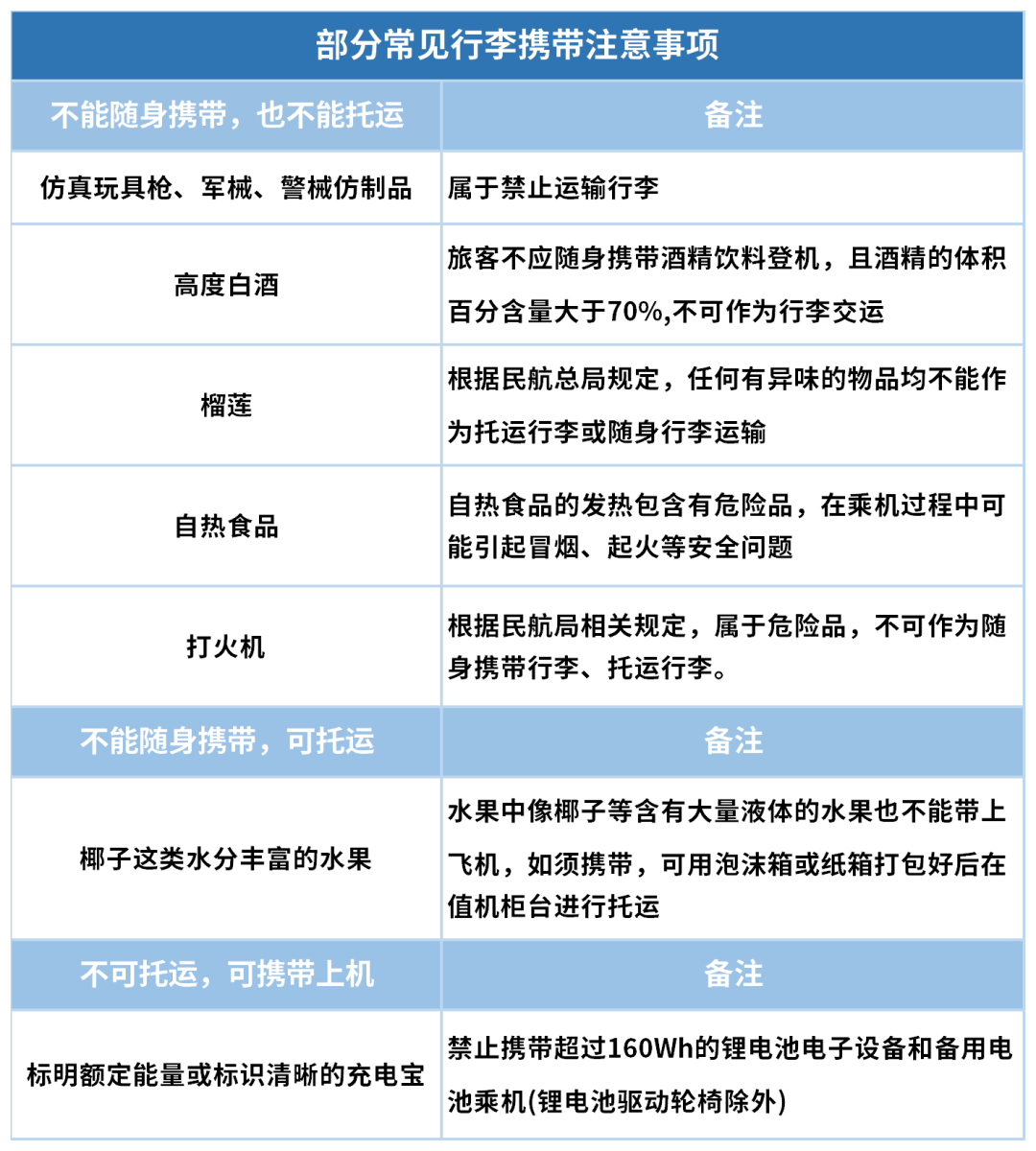
乘机行李携带攻略
合理打包,合规携带,
小编已为你整理好
行李携带的注意事项,
助您轻装上阵,高效出行!
01
随身携带物品
随身携带行李免费额度
除上述物品外,还可随身携带一个小型电脑包、相机包、公文包或者手提包,但飞行过程中需放置前排座椅下方。
部分特殊旅客还可随身携带拐杖、可折叠婴儿推车等物品,详见南航行李规定。
温馨提示:为维护航空安全运行秩序,最大程度保障旅客切身利益,如您携带的行李尺寸和重量超过上述标准,请提前赴值机柜台办理行李托运。客舱行李架空间有限,对您未托运的超标行李,在登机口会按要求被重新安排安检和托运,可能造成行李无法与您同机抵达。
常见行李携带注意事项
*关于随身行李的最新规定请关注南航官网公告。相关规定的实际执行以现场为准,请配合工作人员指引。
02
托运行李
不符合随身携带进入客舱规则的
超大、超重、超件 行李
需要提前办理好托运哦!
托运行李免费额度
*以上信息仅供参考,具体请以机场实际执行为准。
国际航程托运行李免费行李额度
↓ 请点击下方链接查询 ↓
更多其他特殊行李
及宠物托运相关注意事项
↓ 请点击下方链接查询 ↓
03
购买额外行李
有额外行李托运需求的旅客,
可在南航官网及小程序
进行额外行李购买,
提前购买更优惠!
省时省心,
乘机当日便捷无忧~
个性化自助服务
除自助购买额外行李以外,
南航还提供更多个性化自助服务,
灵活高效助您便捷舒适出行~
01
优先登机
仅¥50/人次即可在登机口
快速登机无需排队等待!
五一出行更舒适~
*支持广州、北京、上海、深圳、郑州、乌鲁木齐、贵阳、三亚等共计107个境内始发机场;悉尼、墨尔本、奥克兰等共计26个境外始发机场(以实际展示为准)。
购买流程
<< 左右滑动查看>>
使用流程
<< 左右滑动查看>>
*如遇场站不支持使用电子登机牌登机,则在出示金黄色电子登机牌的同时另需出示身份证件或者纸质登机牌。
*如遇场站不支持线上选座&办理登机牌,则在现场办理登机牌后,仍可在南航APP或微信小程序电子登机牌页面获取优先登机标识。
02
餐食预订
高标准餐饮供应链,
云端享用地域特色美食,
以及儿童专属餐食!
还可选择餐食升级低至¥35起,
满足您的多种餐食需求~
*需提前24小时预订选餐。
03
升舱服务
一键升舱加倍舒适,
享优惠升至明珠经济舱/公务舱,
创造属于你的旅行仪式感,
优享高品质出行~
*购票后即可开启办理(航班起飞前30天内)。
*更多其他权益及须知详见具体产品。
南航明珠休息室
南航明珠休息室邀您体验~
宽敞舒适的沙发座椅、
丰富的自助美食饮品,
让您在候机间隙也能尽享高品质生活!
01
随心用
旅客购买后不局限于当次出行使用,
有效期内均可使用。
02
覆盖广
南航自营休息室
覆盖国内主要热门城市(如:北京、广州、深圳、上海、三亚、哈尔滨、珠海等)的共计25家机场。
南航签约合作休息室
覆盖国内(含中国港澳台地区)27座城市、国际30座城市(如:首尔、曼谷、迪拜、伦敦、悉尼、温哥华等)的主要机场。
更多精品休息室,
可根据您所在的城市进行查询~
快捷省心,轻松出游~























