广告
参保对象
①佛山医保参保人(包含职工医保、居民医保)
②外地医保参保人+佛山户籍
③外地医保参保人+截至2024年3月31日持有有效佛山居住证
④外地医保参保人+佛山市学籍学生
⑤外地医保参保人+本市高层次人才/本市各类人才
⑥本市行政区域内见义勇为的人员
(以上为简述,详细请阅读《待遇细则2024》)
参保期间
2024年3月21日
至
2024年4月30日
保险期间
2024年1月1日0时
至
2024年12月31日24时
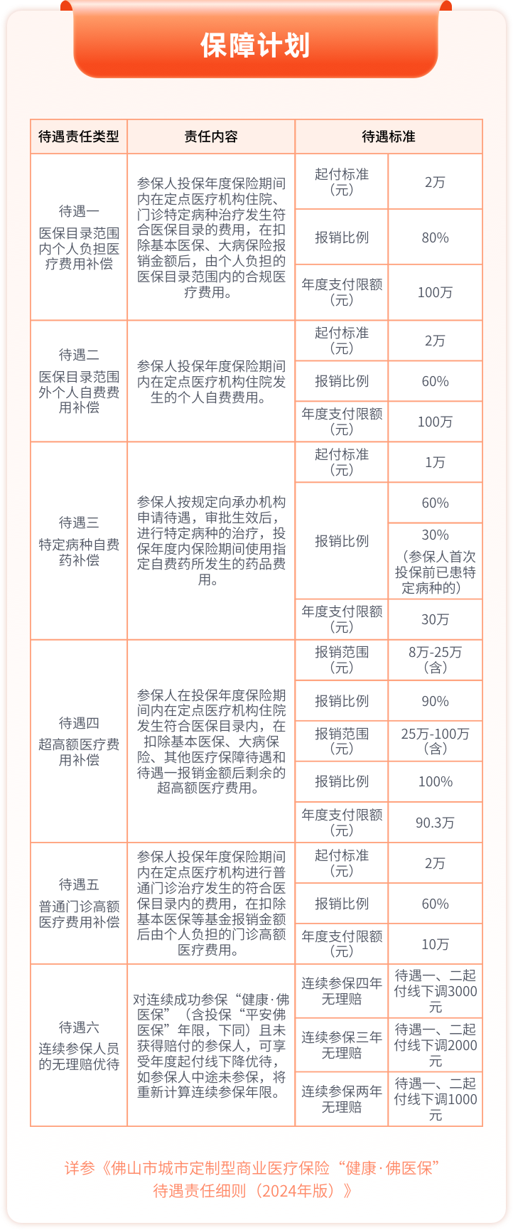
保障详情
佛山农村商业银行股份有限公司有权依法对本产品进行解释
(来源:健康佛医保)























