刚刚
2024年绵阳多所学校学区划分安排出炉
赶紧比着你家户口簿看看
咱家娃娃就读哪所学校!
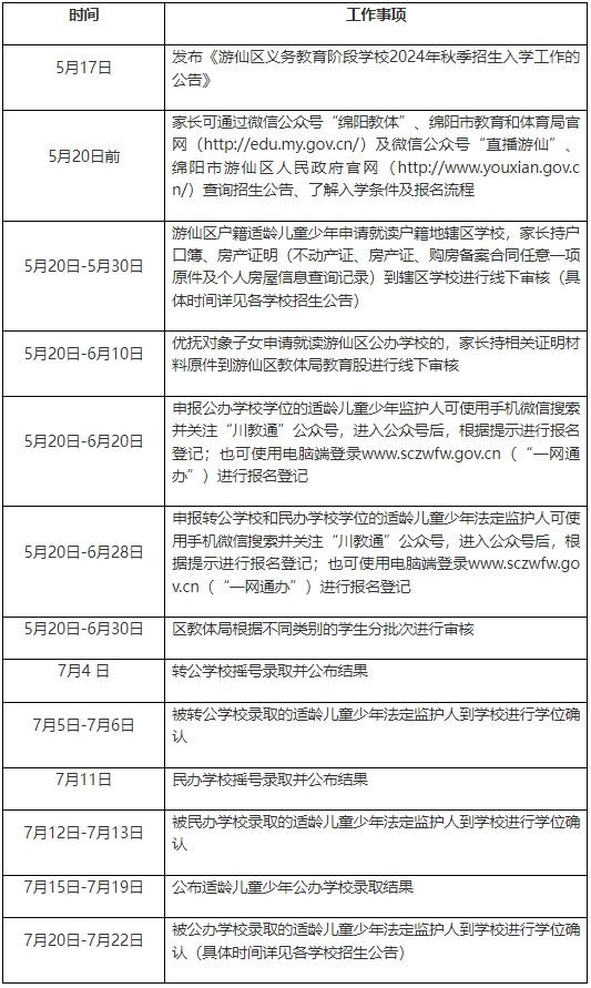
绵阳市游仙区教育和体育局
关于义务教育阶段学校
2024年秋季招生入学工作的公告
(滑动查看)
游仙区义务教育阶段
学校及招生联系电话
一、公办学校
(一)城市学校
游仙区公办义务教育阶段学校服务辖区
一、城市小学
1.富乐小学服务辖区
以富乐大桥、芙蓉溪、沈松路、芙蓉路为界,芙蓉溪以东,沈松路接芙蓉路以南,富乐大桥以南(即三汇绿岛)片区。
2.剑南路小学服务辖区
以涪江、富乐大桥、芙蓉溪、芙蓉桥为界,涪江以东、富乐大桥以北、芙蓉溪至芙蓉桥以西、一环路东段至治平路以西、治平路以南、绵山路沿线至治平路以东片区。
3.五里路小学服务辖区
以芙蓉溪、治平路、华兴路、中经路为界,芙蓉桥起芙蓉溪沿线至华兴上街中段以西,芙蓉桥接一环路东段以东、治平路以北、中经路至湖山音响以南片区。
4.朝阳学校服务辖区
从芙蓉桥起,西沿芙蓉溪至绵阳师院老校区、绵阳职业技术学院,南沿沈松路、东至富乐后山,含58所、朝阳厂片区。
5.育红小学服务辖区
中经路至湖山音响以北片区,华兴上街中段以北片区。
6.东原小学服务辖区
小岛社区、桑林社区、绵山路社区的绵山路1号
7.万达学校服务辖区
游仙街道游仙观社区、游仙东路社区、205省道与绵梓路交点以南的民安社区区域、金山村。
8.鹤林小学服务辖区
游仙街道205省道与绵梓路交点以北的民安社区区域、龙申社区、长明村、文胜村、吴家村、石垭村。
9.富乐三小(原小枧小学)服务辖区
小枧镇新华社区、利民社区、河沟社区、思源社区、大河社区、三星社区、紫阳第一社区、紫阳社区、一心社区、遇仙村、八龙村、五星村、洪垭村1-7组
10.石马小学服务辖区
石马镇翠屏社区、解放社区、文峰村、百胜村、天林村
11.涪江小学服务辖区
石马镇中科社区、涪江社区、横山社区、紫府村
二、城市初中
1.富乐中学服务辖区
以涪江、剑南路东段、芙蓉溪为界,剑南路东段至东津桥以南片区、涪江以东城区片区、原朝阳厂。
2.游仙中学服务辖区
中经路至一环路北段接剑南路以北片区域、游仙街道、游仙经济试验区的小岛、桑林片区。
3.开元中学(初中)服务辖区
以剑南路东段、芙蓉溪、一环路北段为界,剑南路东段至东津桥以北,芙蓉溪以西、芙蓉溪至一环路北段以南、中经路至一环路北段以西。
4.小枧中学服务辖区:
小枧镇、信义镇原观太乡区域
5.石马中学服务辖区:
石马镇
三、农村小学
农村小学服务辖区为学校所在镇(场)原所辖的区域。
四、农村初中
新桥中学服务辖区:
新桥镇
忠兴中学服务辖区:
忠兴镇、仙鹤镇
魏城中学服务辖区:
魏城镇、信义镇原石板镇区域
信义中学服务辖区:
信义镇原刘家镇区域,盐泉镇原梓棉镇、白蝉镇区域
盐泉学校(初中)服务辖区:
盐泉镇原玉河镇区域
游仙区部分城区义务教育学校服务辖区示意图
绵阳市游仙区教育和体育局
关于2024年秋季民办义务教育学校
招生事项的公告
(滑动查看)
游仙区2024年城区义务教育阶段学校招生答家长问
(滑动查看)
绵阳科技城新区公共服务局
关于科技城新区义务教育阶段学校
2024年秋季招生入学工作的公告
(滑动查看)
绵阳科技城新区学区划分
(1)小学学区划分
①博雅学校服务辖区:元通社区、博雅华庭、阳光清华(B区、C区)、天和上品、林海山庄、锦湖花园、美学中心、览山晓院、海德公寓、九洲览山晓、宏辰云著、领地樾园、碧桂园、金和天玺的适龄儿童。
②玉泉路小学服务辖区:上马社区、辰兴天御、凯泰欧城、状元府邸、奥林春天1、3期、倍特领尚、岭南神韵、卓信龙岭、喜来公社、长兴星城、上马汇金、朗基香醍湾、阳光清华(A区、D区)的适龄儿童。
③云泉路学校服务辖区:科园社区、科虹社区、华润1-6期、奥林春天2期、优山美郡的适龄儿童。
④英才小学服务辖区:八角社区、兴隆社区、西园社区、尚文苑、双语雅苑、苹果社区、九洲家园、富临山庄、卢卡美郡、三阳揽境、新亚锦云澜、景茂誉玺1-3期、爱风家园、倍特香槟华府、太阳城、馨和苑、嘉运花园、橄榄苑、水利小区、树高香漫华庭、直管区安州片区(西明村,龙集村1-5组、9-13组、15组,石岭村6-10组)、涪城片区(鼓楼村,大新村2组、5组、7组、8组,戈家庙村6组、7组、8组)的适龄儿童。
(2)初中学区划分
博雅学校服务辖区:科技城新区全部适龄少年。
绵阳科技城新区公共服务局
关于2024年秋季民办义务教育学校
招生事项的公告
(滑动查看)
(滑动查看)
绵阳经济技术开发区
2024年义务教育学校招生学区划分
经开区三江实验学校:经开区塘汛街道辖区内南湖北街以北区域。
绵阳市第十一中学:经开区塘汛街道辖区内南湖北街以南区域。
绵阳市第十九中学:经开区松垭镇辖区。
经开区实验小学(原经开区富临实验小学):经开区塘汛街道辖区内南湖北街以南、三江大道以北区域。
经开区三江启航小学:经开区塘汛街道辖区内三江大道(绵州大道中段至涪滨路之间)以南、绵州大道中段(三江大道至塘坊大道之间)以东、塘坊大道(绵州大道中段至涪滨路之间)以北区域。
绵阳市塘汛小学:经开区塘汛街道辖区内三江大道以南、绵州大道中段(三江大道至塘坊大道之间)以西,以及塘坊大道以南区域。
绵阳市德政街小学:经开区松垭镇辖区。
绵阳经济技术开发区社会事业发展局
关于2024年经开区义务教育学校招生答家长问
(滑动查看)
绵阳科技城教育体育局
关于义务教育阶段学校
2024年秋季招生入学工作的公告
(滑动查看)
绵阳高新区(科技城直管区)
2024年义务教育学校招生学区划分
创新实验小学云谷校区(公立寄宿制):负责绵阳高新区(科技城直管区)辖区招生工作。
火炬实验小学(雅园):负责火炬西街以东,绵兴东路以北,双发市场与3536厂所在小巷以西〔含3536社区、拾阶公馆小区(户籍在普明派出所)、卢卡美郡小区(户籍在普明派出所)、普明北路东段社区1、2组、青春园、半山蓝湾小区(户籍在普明派出所)、双碑6社、双碑8社、三河堰1、2、3、4、7社〕各社区的小学招生工作。
虹苑路小学(火炬四小):负责绵兴东路以南(西至普明桥头,东至九州又一城),双碑中街以西、安昌河以北(所含九州又一城、西雅图、1886、普明堰管所、99号公馆、樊华广场、中华苑、电控厂、凝祥晓月、温州商贸、凝祥寺3社和8社、布鲁斯1—3期、虹苑路5—6社、世隆华都等)各社区的小学招生工作。
火炬第一小学:负责戈家庙村以东、火炬西街以西(不含三河堰1、2、3、4、7社),绵兴东路以北各社区小学招生工作。
火炬第二小学:负责石桥铺社区、古泉社区小学招生工作。
火炬第三小学:负责安昌河以北(含枫景398),绵兴东路以北双发市场与3536厂所在小巷以东(不含3536社区、普明北路东段社区1、2组、半山蓝湾小区及双碑6社)、绵兴东路以南双碑中路以东各社区小学招生工作。
创新实验小学(光谷校区):负责永兴镇兴业路社区、永发社区5-12组、华裕路社区、狮子山村2、3社、宝山村(不含4社)、永惠村(不含9、10社)小学招生工作。
创新一小(永顺路小学):负责永兴镇金祥寺社区、金祥路社区、永发社区1-4组、龙家碾社区、张家营村、狮子山村1社小学招生工作。
创新二小(永安路小学):负责永兴镇宝山村4社、永惠村9、10社、天和村小学招生工作。
创新三小(磨家小学):负责永兴镇飞云社区、茅针寺村、平和村、绵西村小学招生工作。
创新四小(河边小学):负责永兴镇溪河村、金河村、银花湖村各村小学招生工作。
火炬中学:负责普明街道办事处各村、社区初中招生工作。
创新中学(永兴中学):负责永兴镇各村、社区初中招生工作。
普明中学初中部:负责绵阳高新区(科技城直管区)各村、社区初中招生工作。
绵阳科技城教育体育局
2024年义务教育学校招生答家长问
(滑动查看)
绵阳市安州区教育和体育局关于
安州区义务教育阶段学校2024年秋季
招生入学工作的通告
(滑动查看)
安州区义务教育阶段
学校招生范围
小学阶段
一、花荄镇
永盛小学:好医生大道以东、文苑路以北的城区部分、兴福村(原花荄镇西桥村和原兴仁乡石庙村)、狮回村(原狮子村和回龙村)、皂河村(原斩龙村、红花村、马安村)、龙兴村、兴仁社区、五郎村(原五郎村、茶园村)、龙游村(原上游村、金龙村)、长沟村。
七一小学:文苑路以南、好医生大道以东的城区部分、银河大道以南,调元大道以北的城区部分。
沙汀实小:好医生大道以西、银河大道以北的城区部分、西岩社区、前进社区、罗林社区(原罗林村)、雍峙村。
调元实小:调元大道以南、科创大道以北的城区部分、先林社区、柏杨社区、红武村、联丰村、九合村(原六合村、兴隆村、竹园村、太平村)。
安州东辰:安州区户籍的适龄儿童少年;具有安州区随迁条件的适龄儿童少年。
二、塔水镇
塔水一小:龙安社区、云塔社区、油房村、联盟村、双星村、高观村、七里村、双埝村、团结村、浮萍村。
塔水二小:白庵村、玉池村、三泉村、神泉村、春林村、幸福村。
清泉小学:玉泉社区、红埝村、双星村、白果村、双石村、古井村。
宝林小学:调元社区、涌泉村、童山村、龙圣村、桂溪村、裕林村。
三、秀水镇
秀水一小:南苑社区、锦龙社区、正园社区、桥楼村(原桥楼村、顺江村)、青松村(原朝阳村、青松村)、石红村、天竺村(原天竺村、牌坊村)、城南村(原新民村、六一村)、蟠龙村、水井村、秀安村东柏村(原东风村、柏林村)、群星村(原五星村、群益村)、龙泉村(原龙泉村、长春村)、方塔村(原方林村、灯塔村)、九一村、高新村(原高山村、新田村、新春村)、鸿益村(原红桂村、五一村)、双泉村(原双泉村、火光村)、大泉村(原珍珠村、大泉村)、农联村(原农联村、潼桥村)。
四、河清镇
河清小学:富乐社区、前锋村、白马村、宝华村、广红村、金光村、荣华村、桂花村、年丰村。
迎新小学:迎新社区、皇龙村、月溪村、马灵村、七一村。
永河小学:永河社区、五海观村、同胜村、金花村、安罗村、同心村。
五、雎水镇
雎水小学:荣华社区、校场坝村(原教场村、东林村)、宝元村(原光明村、宝元村)、红云村(原红石村、青云村)、白河村(原金华村、白河村)、月儿门村(原道喜村、罐滩村)。
沸水小学:白驹泉社区、沸水村(原沸泉村、新华村)、皇帽村(原大同村、水晶村、天佛村)、三合村(三合村、胜利村)、枫香村(原枫香村、红星村、桥木村)。
六、桑枣镇
桑枣小学:枣园社区、晓坝社区、立云村、大竹村、上清村、花庙村(原花庙村、海水村)、干柏村、浴溪村、关中村、齐心村、黄羊村、柳坝村、红牌村、飞龙村、高峰村、松林村。
七、黄土镇
黄土小学:永福社区、东城社区、喇叭村(原喇叭村、石鸭村、北真村)、芋河村(原芋河村、柴育村、明月村)、方碑村(原方碑村、长生村)、友谊村(原友谊村、八一村)、江池村(原江池村、民主村)、菩提村(原菩提村、马村村)、人民村、盐井村、平桥村、草溪村。
乐兴小学:兴民社区、青龙村(原双河村、白云村)、新光村(原团心村)、文明村(原八角村)、民生村(原先锋村)、莲花村(原黄桷村)。
八、界牌镇
界牌小学:界牌镇行政区划内行政村及社区,包括青安社区、兴安社区、石安社区、五显村、金凤村、石岭村等,其中江安社区、富安社区、辰东社区的城区部分按照《安州城区小学招生服务辖区示意图》招生。
九、高川乡
睢水小学:接龙社区、高川村、茅香村、泉水村、天池村。
十、千佛镇
千佛小学:茶坪社区、东益村、老望村、千佛村、宝藏村。
初中阶段
安州一中、沙汀中学(联合招生):永盛小学、七一小学、沙汀实小、兴仁小学、黄土小学、乐兴小学、界牌小学的小学毕业生;城区统筹安排的随迁子女。
桑枣中学:桑枣小学、千佛小学的小学毕业生;桑枣镇和千佛镇户籍返乡适龄少年及辖区内的随迁子女;城区统筹安排的随迁子女。
塔水初中:塔水一小、塔水二小、清泉小学、宝林小学的小学毕业生;塔水镇户籍返乡的适龄少年及辖区内的随迁子女。
民兴初中:秀水一小、秀水二小、秀水三小、雎水小学、沸水小学的小学毕业生;秀水镇、雎水镇、高川乡户籍返乡的适龄少年及辖区内的随迁子女。
河清初中:河清小学、迎新小学、永河小学的小学毕业生;河清镇户籍返乡的适龄少年及辖区内的随迁子女。
安州东辰:安州东辰的小学毕业生;安州区户籍的适龄少年;具有安州区随迁条件的适龄儿童少年。
安州城区小学招生服务辖区示意图
安州区2024年小学、初中新生招生计划
延伸阅读:
重要公告!绵阳城区义务教育阶段学校2024年秋季招生政策出炉
2024年绵阳城区义务教育招生政策解读
请转发给身边需要的朋友
家长朋友们快快收藏起来
你家娃儿分在哪所学校?
还有什么想了解的?
欢迎留言区留言
小绵帮你去打探哦~























