考公共营养师确实有很多好处:
已知拿证既能增加副业收入,又能领补贴
那考试一定很难吧?
别急,今天一起来做几道公共营养师考试真题:
花1分钟试试水,看看自己的真题正确率!
中国传统膳食的主体、能量的主要来源是
(点击选项查看答案正误)
对食谱进行调整,是指根据( )调整。
(点击选项查看答案正误)
下列食物脂肪高的食物是( )
(点击选项查看答案正误)
儿童少年应( )脂肪的摄取。
(点击选项查看答案正误)
怎么样,是不是感觉并不难
甚至有点简单
没错,这就是
<公共营养师三级理论知识>
考试真题
公共营养师考试的题目都以选择题为主,属于看网课+记忆背诵即可选出正确答案。正常具备基础学习能力的同学,都不用担心考试过难的问题。并且公共营养师满分为100分,60分及格即可拿证!
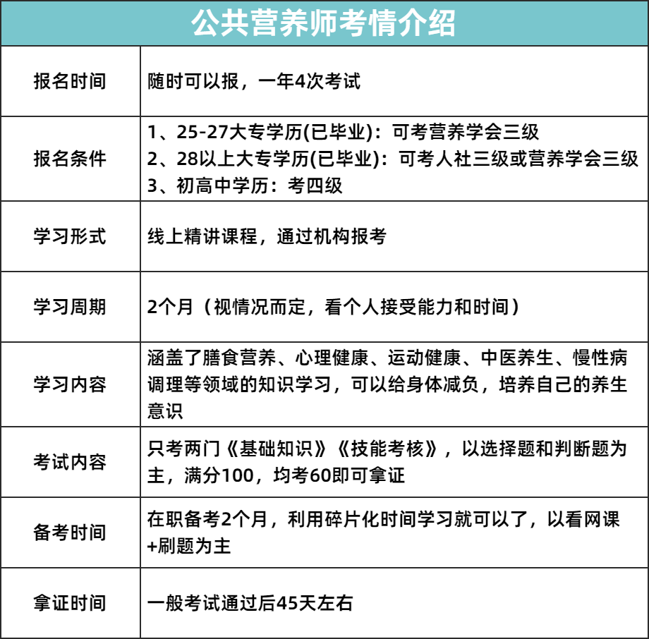
下面是公共营养师详细的考情介绍
因此,营养师是非常适合普通人学习的技能之一!
不仅能学到丰富实用的营养知识,面对“减肥需要怎么做”到“脱发怎么办”再到“慢性疾病的治疗方法”等方方方面的问题也能得出有针对性的解决方法......
那证书如何“派上用场”?
总体来说,营养师证书虽然小众,但是作用多多,具体可以分为【职业优势】和【证书用途】2个方面:
公共营养师的【职业优势】:
1.时间自由:周末双休时间自由
2.前景好:工作形式灵活,工作家庭两不误
3.就业面广:养老院、健身房、医疗保健公司等都需要专业营养师,薪资标准8k—1.5w+
公共营养师【证书用途】:
1.掌握健康营养知识:可以给孩子、父母、亲人改善身体
2.转行:对现在工作不满意,比如幼师、文员、客服、教培想转行非常推荐
3.拥有第二份收入:私人营养师,配餐员,食品编制员、营养科普博主等都能增加额外的副业收入
4.抵扣个税、积分落户
5.领取补贴:考试合格拿证后可领取国家补贴1500~2000元不等(具体以当地政策为准)
那公共营养师可以自学吗?
公共营养师只能通过机构报名,没有个人报名通道。因此每个同学都会面临选择机构的问题。
选择机构务必注意以下4点:
1.选择大型机构而非小企业,尽量选择上市公司,这样更可靠。
2.选择有正规上课网站的机构,保障看课稳定。
3.价格收费统一,报名签合同、开具发票。
4.可以查看学员的毕业证书。
网易宠粉福利来了!
直接为大家上最高效快捷的方式
无需自己筛选机构啦
网易有道组织
公共营养师备考2天免费训练营
由“国家注册营养师”
汪俊涵老师亲自担任主讲!
2天课程让你彻底了解公共营养师
上市公司 值得信赖
想成为饮食顾问、健康教育者、饮食博主
打造一份优质且稳定的副业的同学抓紧机会!
点击下图免费报名
点击“阅读原文”,也可报名免费训练营























