之前几期文章给大家推荐了
非常值得考取的证书——公共营养师
不仅能学到丰富的营养健康知识
还能为步入大健康行业提前布局
相信大家目前已经充分了解到
↓ 公共营养师证书的多种用途 ↓
1、掌握健康营养知识:可以给孩子、父母、亲人改善身体
2、相关专业升职加薪:想升职加薪,多个职业选择的,比如护理、药学、食品等
3、转行:对现在工作不满意,比如幼师、文员、客服、教培等等
4、拥有第二份收入:私人营养师,配餐员,食品编制员、营养科普博主等都能增加额外的副业收入
5、薅羊毛领取补贴(看地区)
但有的同学就会有疑惑了:
考公共营养师
既然又能增加收入又能领补贴
那考试一定
很难吧?
耳听为虚 眼见为实
先来几道真题试试
与人体运动时能量消耗无直接关系的因素是
(点击选项查看答案正误)
人体缺乏维生素C比较突出的表现是
(点击选项查看答案正误)
营养素真实损失因子与( )有关
(点击选项查看答案正误)
食品添加剂不具有( )的功能
(点击选项查看答案正误)
怎么样,是不是感觉并不难
甚至有点简单
没错,这就是
<公共营养师三级理论知识>
考试真题
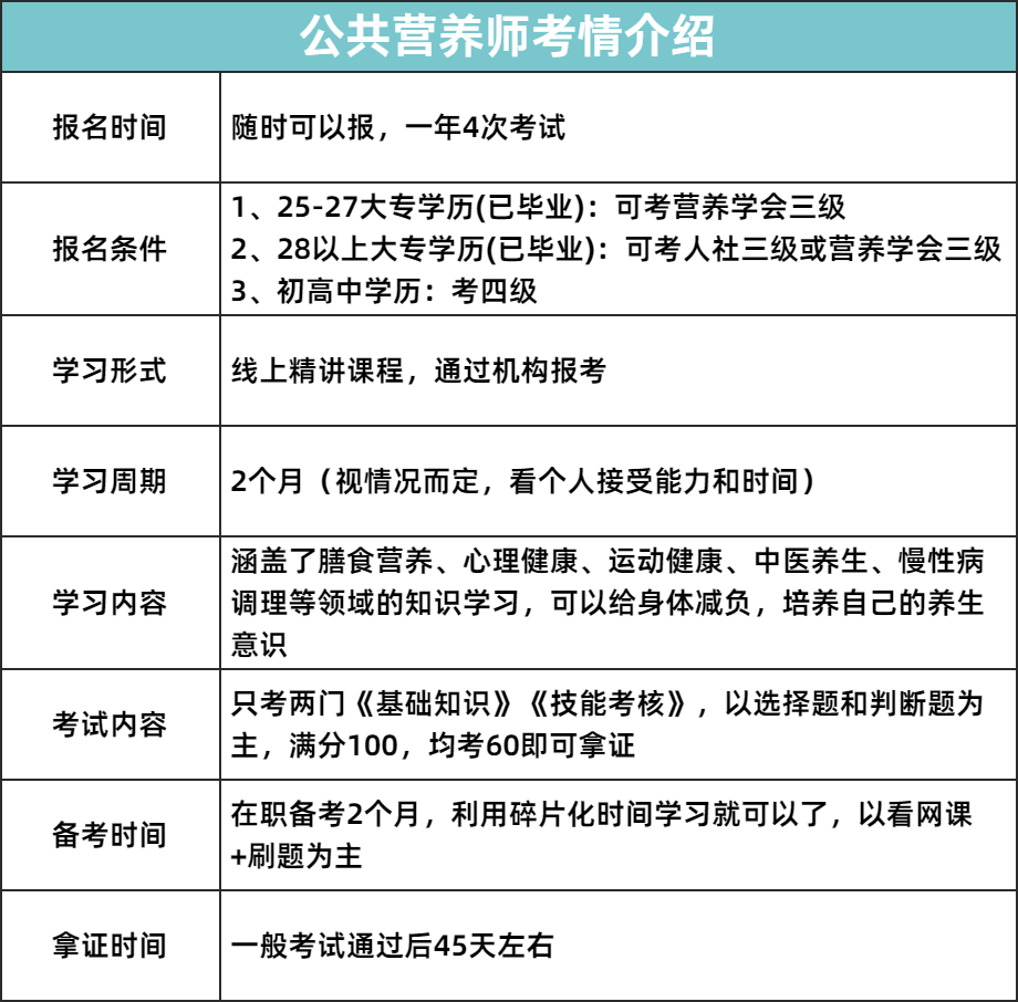
下面是公共营养师详细的考情介绍
因此,营养师是非常适合普通人学习的技能之一!
不仅能学到丰富实用的营养知识,面对“减肥需要怎么做”到“脱发怎么办”再到“慢性疾病的治疗方法”等方方方面的问题也能得出有针对性的解决方法......
那证书如何“派上用场”?
目前我国的专业营养人才不足。国务院发布的《健康中国行动(2019-2030年)》指出,到2030年,要实现每1万人就配备一名营养方面的指导员,但目前我国每40万人才有一名营养师。
图源:国家卫生健康委
有了这个证书,无论后面找工作还是做兼职,都是香饽饽。具体而言,考取营养师证书后,可以在以下岗位实现就业:
1.月子中心
负责产后月子餐搭配,孕妇营养指导
2.医院、社区中心
制定病人食谱,饮食调理身体,促进恢复
3.食品企业单位
负责食品开发与营养调配
4.酒店、连锁餐饮公司
搭配营养餐、食谱开发以及相关培训
5.互联网公司、自媒体
营养教育、饮食搭配科普博主
6.健身机构、体校
营养指导及营养餐搭配
7.各大院校
从事院校开设的营养师专业的教学
8.美容院、整容医院
负责美容营养咨询和指导
如果想做兼职,还可以从事新媒体、线上咨询等服务,按小时计薪收费,实打实收入。
看到这一定有同学说:
确实不错,我现在就去买书开始学习
在这里必须提醒大家
公共营养师备考常见误区
误区
备考误区:不就是考个试,像学驾照科目一似的自己刷题自学不就行了?
错啦!虽然自学灵活,但对于公共营养师这类需专业知识和技能的职业,自学很难达到理想的效果。
并且,为了保证竞争合理性,公共营养师考试报名【仅能】通过机构统一报名考试,个人无法报名。
因此,建议大家在备考过程中选择正规的培训机构或参加线上课程,合理安排备考。
所以,大家一定要选择有办学资质和正规备案的机构,报名务必确认是否有合同收据和发票,是否是一次性收费等等。
网易宠粉福利来了!
直接为大家上最高效快捷的方式
无需自己筛选机构啦
网易有道组织
公共营养师备考2天免费训练营
由“国家注册营养师”汪俊涵老师
亲自担任主讲!
上市公司 值得信赖
想成为饮食顾问、健康教育者、饮食博主
打造一份优质且稳定的副业的同学抓紧机会!
点击下图免费报名
拿证可领取国家补贴,2000-4290块钱不等
学员可根据当地政策,申请人社部技能补贴!
点击“阅读原文”,也可报名免费训练营























