上海市交通委指挥中心介绍,2025年春节假期,沪苏浙皖鲁“四省一市”行驶车辆预计达到9630万辆次,日均1204万辆次,较2024年春节基本持平。
春节假日前期流量较小
从节日第四天起
返程车流持续增加
区域路网将迎来出行高峰
假期最后一天(2月4日)
预计达到春节期间单日流量首位
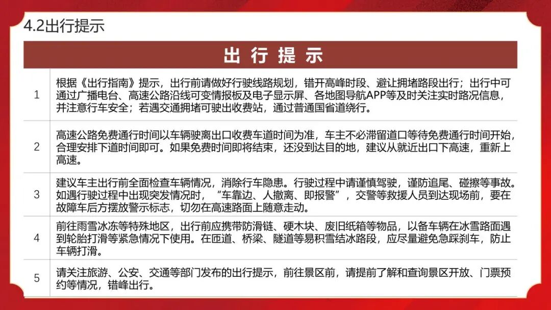
滑动查看更多
滑动查看更多
滑动查看更多
滑动查看更多
滑动查看更多
滑动查看更多
滑动查看更多
滑动查看更多
滑动查看更多
东方网
发布于:2025-01-25
文章内容来源于公众号:东方网,点此可查看原文,内容版权归相关企业所有,本网站仅供交流学习。若涉及版权问题或存在侵权情况,请及时与我们联系,我们将第一时间进行删除处理。
摘要:假期最后一天(2月4日),预计达到春节期间单日流量首位
上海市交通委指挥中心介绍,2025年春节假期,沪苏浙皖鲁“四省一市”行驶车辆预计达到9630万辆次,日均1204万辆次,较2024年春节基本持平。
春节假日前期流量较小
从节日第四天起
返程车流持续增加
区域路网将迎来出行高峰
假期最后一天(2月4日)
预计达到春节期间单日流量首位
滑动查看更多
滑动查看更多
滑动查看更多
滑动查看更多
滑动查看更多
滑动查看更多
滑动查看更多
滑动查看更多
滑动查看更多