月浦中心校第九届“新月杯”青年教师基本功比武活动回顾

月浦中心校
发布于:2024-06-28
文章内容来源于公众号:月浦中心校,点此可查看原文,内容版权归相关企业所有,本网站仅供交流学习。若涉及版权问题或存在侵权情况,请及时与我们联系,我们将第一时间进行删除处理。
摘要:携手奋进 再创佳绩
为了更好地落实新课标精神,夯实青年教师教育教学能力,强化我校师资队伍建设,月浦中心校于本学期组织开展了第九届“新月杯”青年教师基本功比武活动。本次活动分为两部分:“落实核心素养 优化单元作业——单元作业设计”和“展技能、亮风采、强内力、促发展——课堂教学比赛”。
3月初,教导主任严老师主持了启动仪式,并向大家详细介绍了今年的比赛方案。本届教学比赛通过“作业设计”和“课堂教学”活动锤炼青年教师的教育教学内功,促进教师进一步理解新课程背景下教学改革的理念和内容。
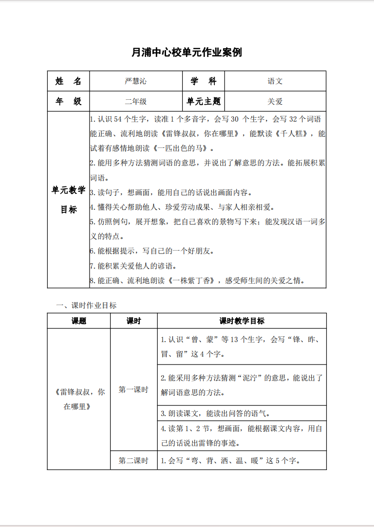
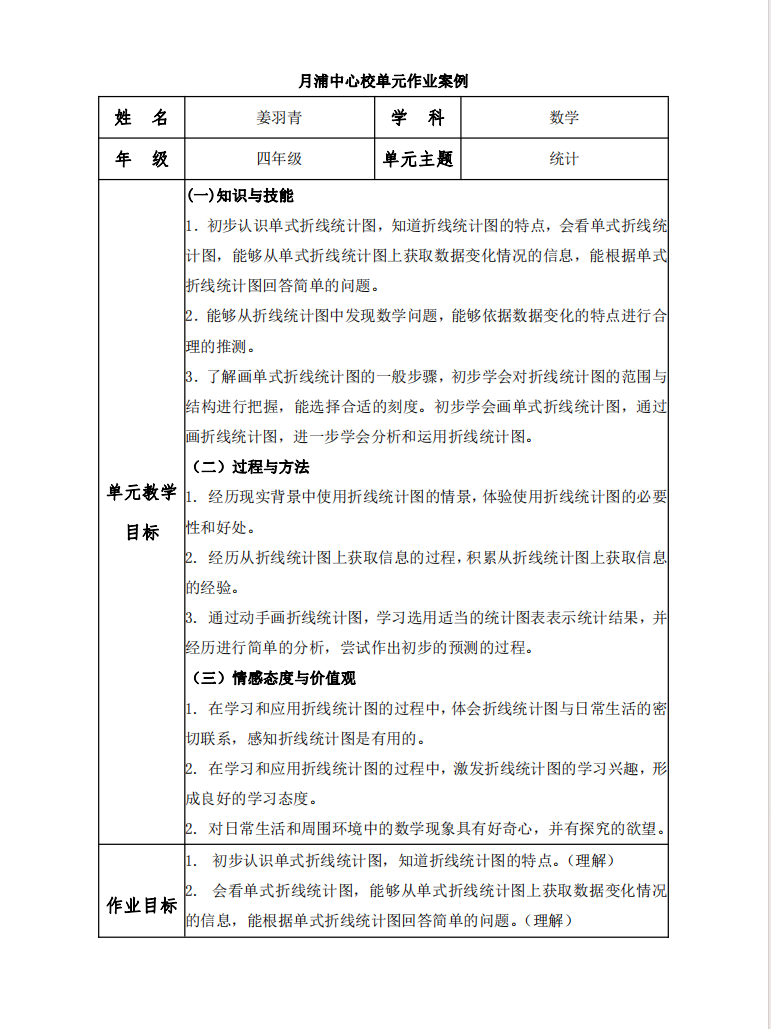
本次单元作业设计比赛旨在进一步深化课程教学,提高作业设计和单元命题质量,让学习持续、深度发生,让学生获得核心素养的提升。活动参与对象为40周岁以下的青年教师。
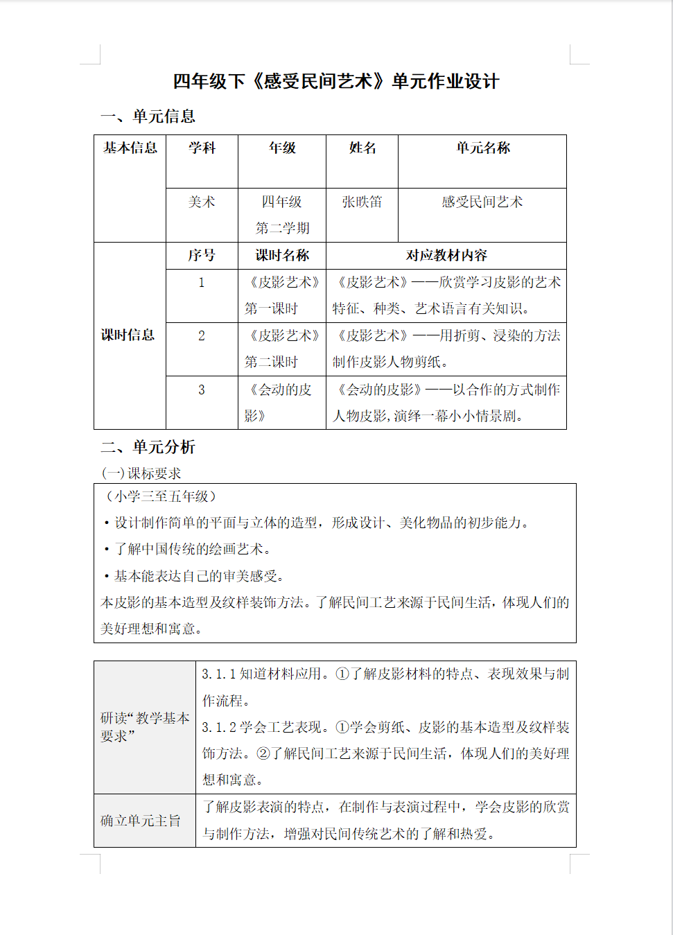
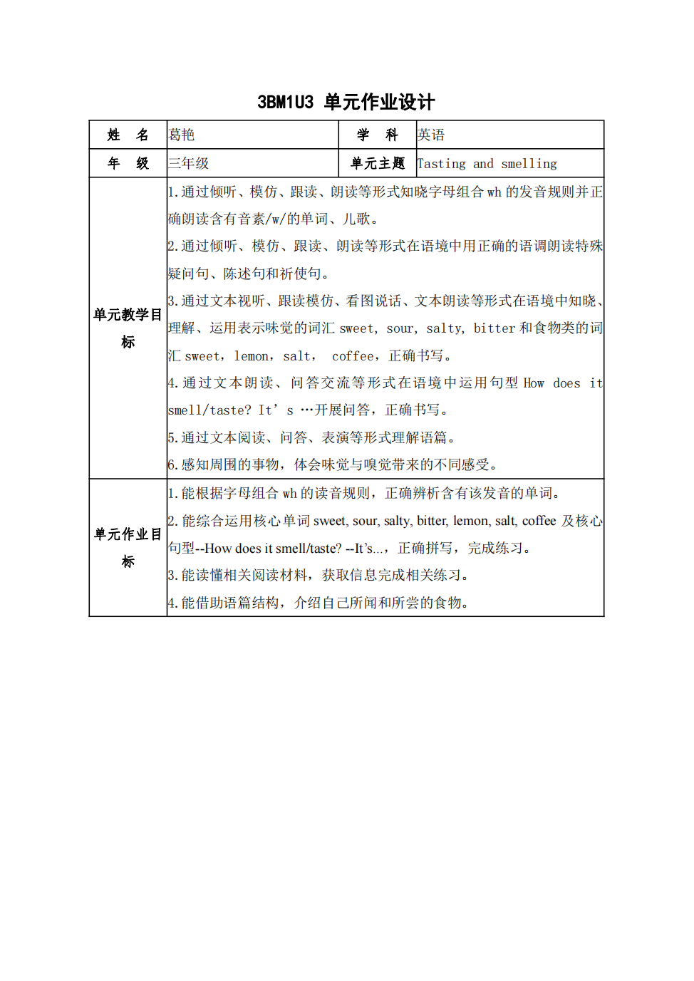
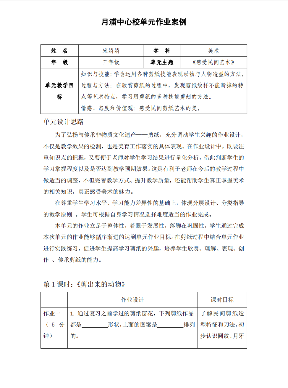
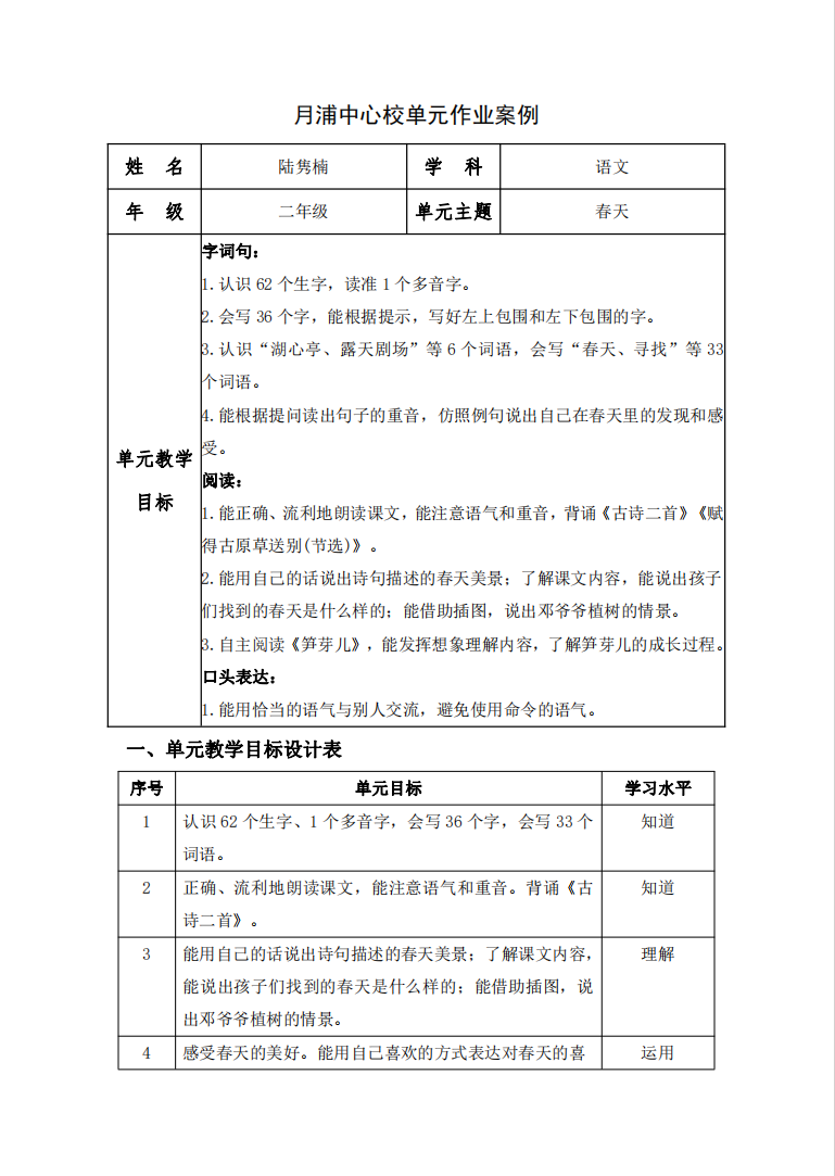
一份份优秀的作业设计作品,呈现了一场精彩的思维碰撞盛宴。各学科优秀作业设计案例注重整合,精简优化,不仅设计题型多样化,凸显出“学科+作业”的融合点,而且设计内容层次化,助力学生从语言、文化、思维、实践等多层次、多维度得到提升,让学生在作业中再度发现学习的乐趣、学习的意义和自我的力量。
经过重重筛选,以下老师荣获本次作业设计优胜奖:
“展技能、亮风采、强内力、促发展”——课堂教学比赛
课堂教学比赛的开展进一步深化了课堂教学改革,促进“双新”的落实,加强教学研究,优化教学手段,提高了我校青年教师教学水平,为青年教师的成长搭建相互学习、相互交流的平台。参与对象为英语组和体育组全体青年教师。
周老师借助多元活动,推动学习理解;挖掘语篇内涵,加强应用实践;链接真实生活,尝试迁移创新。学生通过反省并修改自己周五夜晚时间表的活动形式,与同伴进行分享、点评,逐步树立合理规划时间的意识。
郑老师在每一个教学分阶段,设计了一系列富有思维含量的问题,鼓励学生自己组织语言,培养学生的思维能力。最后环节,郑老师通过投票的方式,结合本课重点句型,让学生自己挑选自己最喜爱的学科并说一说,帮助学生发现不同学科中的乐趣!
杨老师在本课创设了月芽电视台的情境,以本校四位学生作天气预报为主题,将学生们学习的兴趣提到了最高处。课中,杨老师关注过去式、将来式和现在式三个时态的不同表达方式,设计了较多的学习理解类活动,帮助学生明晰语篇框架并创设应用实践、迁移创新的活功,内化语言,深化语篇含义。
王老师设计了“神笔小马良,一起去春游”情境,联系了神话故事和春游的场景,让学生仿佛置身于神话故事中,增添了学生的练习兴趣。在课堂中,设计了多个有趣的练习环节,融入多种新颖的小游戏,让学生在玩中学,体会到快乐的同时,也学会了新的技能。
各位老师精心准备,从教材、学情、教学目标、教学重难点、教学方法、教学过程、板书设计等方面诠释了自己的教学理念,以饱满的精神、严谨的态度、巧妙的设计,精彩纷呈地展示了一场场教学展示。
经过评审组老师们的认真评议,获奖名单如下:
6月27日,月浦中心校开展了第九届“新月杯”青年教师基本功比武总结表彰会,学校领导向在活动中获奖的老师颁发了奖状。
最后,严老师作总结发言:青年教师敢于创新、勇于实践,积极践行学校课程理念,努力推动课堂教学的转型发展与个性追求。通过评比活动的开展,青年教师们不仅提升了教学设计水平和驾驭课堂的能力,也收获了宝贵的经验与教训。
青春逐梦正当时,不待扬鞭自奋蹄。本次比赛为青年教师搭建了一个挖掘潜能、展示自我的平台。以赛促教、以赛促研、以赛促建,进一步提升了教师专业水平,促进学校教师队伍的持续发展。
芳华待灼展风采,砥砺深耕谱华章。让我们期待青年教师后续的精彩!
编辑:沈逸凡
拍摄:薄亦涛 曹妍洁
审核:申永珍 严轶岚