随着夏日的临近
各式减肥的方法如火如荼地
出现在人们的视线之内
其中,轻断食因其特殊的方式备受瞩目
例如16+8饮食法、生酮饮食
还有隔日断食
......
然而
一份近期的大规模研究数据却让16+8轻断食
失去之前的光环
这到底是怎么回事呢
01
然而,对于采用轻断食方式的个体来说,选择适合自己的禁食时间窗口非常重要。因为人体的生物节律(circadian rhythm)直接影响着新陈代谢和其他生理功能,一个符合生物钟的进食计划可以优化这些生理过程,从而提高健康和生活质量。
总结来说,轻断食通过限定进食的时间窗口,促进身体在非进食期间的自我修复,帮助减重和改善生理健康指标,但选择正确的进食时段对于实现最佳效果至关重要。
02
2024年3月18日至21日,美国心脏病协会在芝加哥举行了EPI|2024年生活方式科学会议。在会议上,上海交通大学医学院流行病学家钟文泽教授团队报告了一项初步研究。研究结果显示,16+8轻断食会增加心血管病死亡风险91%①。
图源:美国心脏病协会
这一发现与过往认为轻断食有助于改善心脏代谢健康指标的观点形成了鲜明对比。进一步分析显示,轻断食期间,尽管进食时间窗口缩短使得人体有较长时间处于禁食状态,但这种模式可能对心脏血管系统产生压力。在禁食的时间段内,人体可能会增加对脂肪储备的依赖,提高血脂水平,从而增加了心血管疾病的风险。
此外,间歇性的饥饿信号可能会干扰正常的心脏代谢功能,导致血压异常和心脏血管炎症,这对于心脏健康是极不利的。值得关注的是,研究并未发现坚持16+8轻断食模式的人在其他健康指标上有明显改善,如血糖、胆固醇水平等。这些结果指明,尽管轻断食作为一种流行的健康趋势,其长期的健康影响还需进一步研究和审慎评估。因此,在考虑采用轻断食或其他间歇性禁食方法前,了解个体健康状况和咨询专业医生的建议变得尤为重要。
03
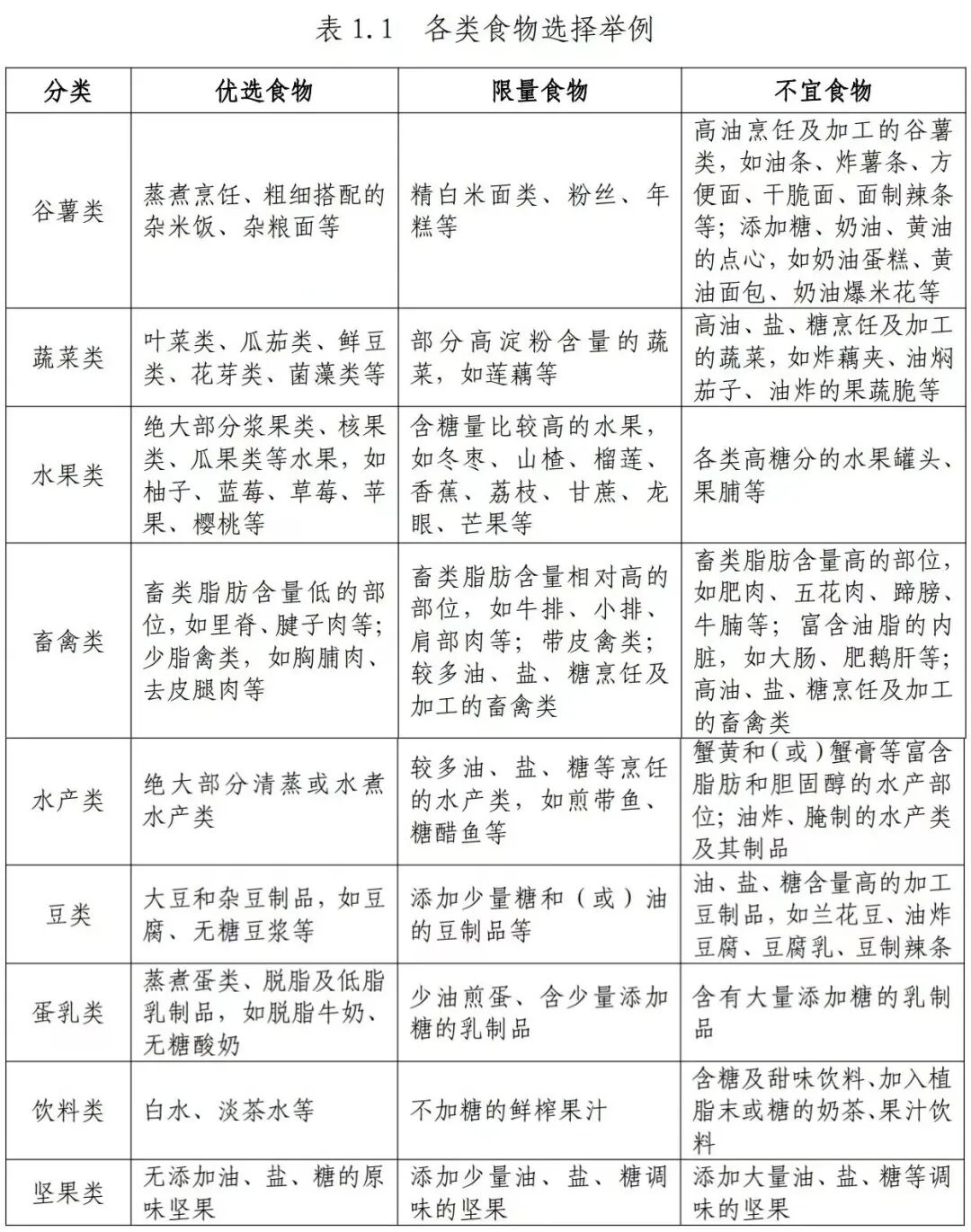
1.鼓励主食以全谷物为主,适当增加粗粮并减少精白米面摄入。
2.保障足量的新鲜蔬果摄入,但要减少高糖水果及高淀粉含量蔬菜的摄入。
3.优先选择脂肪含量低的食材,如瘦肉、去皮鸡胸肉、鱼虾等。
4.优先选择低脂或脱脂奶类。
每天吃多少
方法一:控制总能量摄入和保持合理膳食是体重管理的关键。控制总能量摄入,可基于不同人群每天的能量需要量(如下表),推荐每日能量摄入平均降低30%~50%或降低500-1000kcal,或推荐每日能量摄入男性1200-1500kcal、女性1000-1200kcal的限能量平衡膳食。
方法二:可根据不同个体基础代谢率和身体活动相应的实际能量需要量,分别给予超重和肥胖个体85%和80%的摄入标准,以达到能量负平衡,同时能满足能量摄入高于人体基础代谢率的基本需求,帮助减重、减少体脂。
方法三:可根据身高(cm)-105计算出理想体重(kg),再乘以能量系数15-35kcal/kg(一般卧床者15kcal/kg、轻身体活动者20-25kcal/kg、中身体活动者30kcal/kg、重身体活动者35kcal/kg),计算成人个体化的一日能量。
一定要记住这4件事
《成人肥胖食养指南(2024年版)》建议三大宏量营养素的供能比分别为脂肪20%-30%,蛋白质15%-20%,碳水化合物50%-60%,推荐早中晚三餐供能比为3:4:3。
定时定量规律进餐
少吃零食,少喝饮料
不论在家还是在外就餐
都应力求做到饮食有节制、科学搭配
不暴饮暴食
控制随意进食零食、喝饮料
避免夜宵
摄入同样的食物
细嚼慢咽有利于减少总食量
减缓进餐速度
可以增加饱腹感,降低饥饿感
适当改变进餐顺序
按照“蔬菜一肉类一主食”的顺序进餐
有助于减少高能量食物的进食量
我们在接受任何饮食趋势时都应保持警惕
健康饮食并不只是遵循某个具体的模式
而是生活方式的选择























