沈阳建筑大学是以建筑、土木等学科为特色和优势,以工为主,多学科门类协调发展的省部共建高等学校。原隶属于国家建设部,2000年在国家办学管理体制调整中划归辽宁省管理,2010年成为国家住房和城乡建设部与辽宁省人民政府共建高校。学校现有建筑学、土木工程、机械工程、城乡规划学博士学位授权一级学科4个,风景园林博士专业学位授权点1个,16个硕士学位授权一级学科,13个硕士专业学位授权点。学校为推荐优秀应届本科毕业生免试攻读硕士学位研究生工作单位。在全国第五轮一级学科评估中,5个博士一级学科及学校总体排名均位列辽宁省属理工类高校前列,5个博士一级学科入选省一流特色学科重点建设学科。17个专业被认定为国家级一流本科专业建设点。经过70多年的建设与发展,学校已经形成和具备了完整的人才培养体系及创新学科平台。为了吸引和凝聚优秀青年高层次人才,进一步培养和造就具有持续创新能力的高素质青年人才队伍,增进学术交流,现面向全国公开招收博士后研究人员,诚邀优秀青年人才来我校从事博士后科研工作。
一、博士后流动站简介
学校现有建筑学、土木工程、机械工程3个博士后科研流动站,具体各设站学科情况介绍如下:
1.建筑学
建筑学一级学科 2013年获得博士学位授权,1997年获评为辽宁省重点学科,2009年和2010年被评为辽宁省“提升高校核心竞争力特色学科建设工程”高水平重点学科和一流重点学科。拥有“辽宁省建筑生态物理技术与评价重点实验室”等多个建设部、辽宁省重点实验室(工程研究中心)等高水平科研平台及实验设备。团队由包括全国工程勘察设计大师、国务院学位委员会学科评议组成员、享受国务院政府特殊津贴专家、中国建筑学会优秀青年建筑师、辽宁省攀登学者、特聘教授、优秀专家、设计大师和“百千万人才工程”等省级以上人才组成。学科紧紧围绕国家、行业、地方经济发展需要,密切结合东北老工业基地振兴、辽宁沿海经济带、沈阳经济区等国家发展战略,在建筑创作理论与方法、建筑遗产保护与东北地方建筑、东北地区城市空间更新设计与理论、寒地大空间公共建筑设计、北方绿色生态建筑技术等方面,深入研究重大工程中的关键科学和技术问题,取得一批重要的科研和应用成果。
学科方向:建筑创作理论与方法;建筑遗产保护与东北地方建筑;寒地大空间公共建筑设计;东北地区城市空间更新设计与理论;北方绿色生态建筑技术。
2.土木工程
土木工程一级学科2013年获得博士学位授权,2009年被评为辽宁省“提升高校核心竞争力特色学科建设工程”高水平重点学科,2010年被评为辽宁省一流重点学科,2014年被评为辽宁省高等学校一流特色学科,2017年入选辽宁省高等学校一流学科重点建设学科。学科在全国第五轮学科评估中,稳固了第四轮学科评估成绩;在全国博士后工作综合评估中评估等级为优秀。拥有现代建筑工程装备与技术国际合作联合实验室、教育部创新引智基地等40余个国家及省部级创新平台。现有国家级特聘专家、新世纪百千万人才工程国家级人选、享受国务院政府特殊津贴专家、教育部优秀人才支持计划专家等26人,教育部高等学校土木工程类专业指导委员会委员1人、建筑环境与设备工程专业指导委员会副主任1人、土木工程专业教学指导分委员会委员1人、给水排水工程学科专业分指导委员会委员1人,住房和城乡建设部高等教育土木工程专业评估委员会委员1人,辽宁省攀登学者、辽宁杰出科技工作者、辽宁省学术头雁、辽宁省优秀专家、辽宁省特聘教授、辽宁省优秀青年基金获得者等20人,辽宁省教学名师7人,“兴辽英才”领军人才2人、青年拔尖人才6人,辽宁省高等学校创新人才12人,国家和省级优秀教学团队、科研创新团队12个,辽宁省职工创新工作室2个,辽宁省高校黄大年式教师团队1个。多年来,结合土木工程领域发展趋势及国家发展战略,深度开展相关学科交叉融合,形成新型钢与混凝土组合结构、土木工程灾害防治与健康监测、现代混凝土结构设计理论及技术、软土地基与基础工程、严寒地区建筑节能与室内环境控制技术、水处理理论与技术等特色学科方向。在高性能组合结构、现代建筑产业化关键技术、清洁能源耦合采暖技术及饮用水安全保障技术等方面取得了突破性成果,具有较强影响力和鲜明学科特色。
学科方向:新型钢-组合结构、装配式混凝土结构、建筑节能与室内环境控制、高新材料与结构、水处理理论与技术、结构抗震、减震与控制理论、结构安全监测与损伤控制、土木工程建造与管理。
3.机械工程
机械工程一级学科2013年获得博士学位授权,分别于2009年、2010年被评为辽宁省“提升高校核心竞争力特色学科建设工程”高水平重点学科和一流重点学科。2018年入选辽宁省一流学科重点建设学科,同时学科拥有教育部国际合作联合实验室、国家地方联合工程实验室、学科创新引智基地(“111”引智基地)、省重大学科平台、省级重点实验室(工程技术中心)、建设部重点实验室等省部级以上高水平科研平台13个。学科团队由包括国家级特聘教授1人,国家“百千万人才工程”百人层次2人,教育部新世纪优秀人才计划2人,国家教育部机械类专业教学指导分委员会副主任委员1人等国家、省部级人才组成,并入选国家级创新团队,全国高校黄大年式教师团队。近年来,学科紧紧围绕国家、行业、地方经济发展需要,在陶瓷零件精密制造、高速主轴系统、建筑工程装备、数字化制造技术以及异型石材数控装备等方面,深入研究重大工程中的关键科学和技术问题,取得包括国家技术发明奖、国家科技进步奖、国家专利金奖、中国国际制造博览会金奖、省科技进步奖、省技术发明奖在内的一批重要科研成果。
学科方向:工程陶瓷零件精密制造;建筑装备现代设计理论及应用;超精密运动控制;数控机床关键部件系统及控制;数字化制造技术与应用;新型车辆动力工程。
二、博士后招收要求
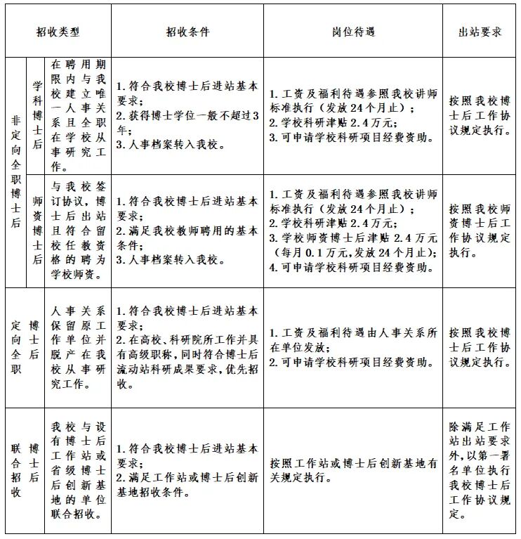
申请人需符合进站基本要求:获得博士学位一般不超过3年,申请进站的应届博士毕业生须通过博士学位论文答辩;品学兼优、身心健康;原则上年龄在35周岁以内(其他要求见各类具体招收条件);本校博士毕业生不得申请进入校内同一一级学科流动站。申请人必须保证在站期间全职从事博士后研究工作,在职人员不得兼职从事博士后研究工作。优先招收非定向全职博士后,择优招收定向全职博士后。
三、申请及审批程序
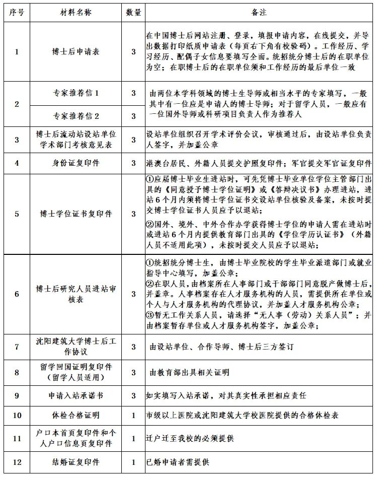
申请人登陆“中国博士后”网站注册并在线填写《博士后申请表》,经学校审批通过后,申请人在线打印申请表并向我校博士后办提交以下材料:
进站申请获批后,应与合作导师拟定进站日期并报学校博士后流动站管委会办公室。如确有特殊原因不能按时进站,应提前向有关设站单位办理请假手续。如无故逾期一个月,学校将不再保留其进站资格。
四、申请时间
沈阳建筑大学博士后流动站管委会办公室常年随时受理非定向全职博士后的进站申请,每年定期集中受理定向全职博士后及联合招收博士后的进站申请。
五、招收信息
详见《2024年沈阳建筑大学博士后招收信息表》(点击阅读原文,输入sjzu提取码进行下载)。
六、联系方式
联 系 人:王老师
联系电话:024-24692450
邮 箱:bsh@sjzu.edu.cn
网 址:http://bsh.sjzu.edu.cn/
通讯地址:辽宁省沈阳市浑南区浑南中路25号沈阳建筑大学博士后流动站管委会办公室
邮 编:110168
运营维护:新闻中心
材料来源:人力资源处
排版审核:宁玥
校对审核:王希 韩丹























