作者 | April
编辑 | 陈维贤
设计 | 蝶哥
为了帮助中小商家更好地掌握「小红书种草」落地实操能力,提高种草成功率,提升转化效率,运营社开启了「小红书种草运营实战专栏」。
今天(第六期内容),我们将重点聊聊:如何借助投放,放大优质种草笔记流量。
运营社在和商家线下交流的时候,不少中小商家都会问:投放真的那么重要吗?为什么我投了钱,ROI 仍然偏低?
首先,投放当然是有必要的。在内容平台上,用户每天面对数以千、万计的笔记(包括商业笔记),通过投放可以让目标用户快速看到商业笔记,同时产生兴趣、甚至记住,是品牌提高转化效率的关键。据小红书商业数据后台显示,当笔记互动和流量达到某一峰值,就会出现明显的流量和互动率拐点。
但是,随着品牌们都逐渐意识到「种草」的优势,小红书投放竞争也越来越激烈,光凭“大水漫灌”,确实也容易出现成本过高、流量不精准,收益不稳定的现象。
那么品牌该如何精准把握小红书投放?如何在控制成本的情况下,高效放大优质种草笔流量,触达目标用户呢?今天,我们就来详细聊聊。
01
如何高效放大优质种草笔记流量?
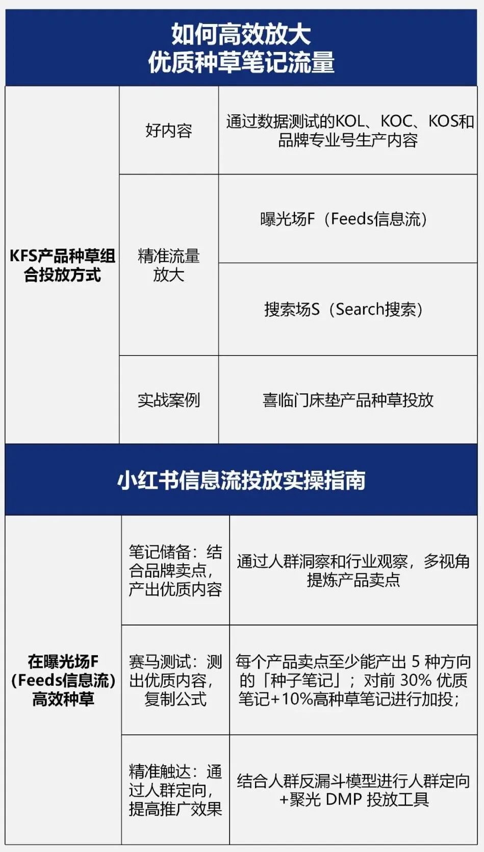
对于品牌来说,「好笔记」是投放的弹药基石,那么「好流量」就是引火线,只有二者结合,才能够能够帮助品牌快速、低成本打造“高赞笔记”,实现高效种草。
对此,小红书官方结合众多品牌成功案例,总结出了一套「内容 X 投流营销矩阵」——小红书 KFS 产品种草组合投放方式。
该组合包括负责生产内容的博主K(KOL/KOC/KOS 等关键意见领袖),负责放大流量的曝光场F(Feeds信息流)和搜索场S(Search搜索)三个部分。其优势在于,品牌可以借助博主创作不同优质种草内容,同时精准触达不同目标人群,避免大水漫灌,提高优质内容种草效果的可控性和可验证性。
信息流广告随机出现在发现页,从6位起顺位+10依次递增;搜索广告出现在社区搜索结果页,从2/3位起顺位+xN(x在7-13浮动)依次递增
小红书商业数据后台显示,通过 KFS ,品牌笔记平均 CPC(点击成本)下降 81%,CPE(互动成本)下降 75%,阅读量上升 872%……
这其中有两点值得注意:
第一,好的内容不仅仅只局限于 KOL、KOC 和 KOS 生产的内容,在一些特殊场景下,也包括品牌企业号的内容故事、产品活动以及线下路演等,同时这些内容需要通过数据测试,才能被称之为好内容。
第二,放大流量也是不是随便放大, 不同产品、不同营销目的,其侧重点也不同,有的侧重曝光场F(Feeds信息流),有的侧重搜索场S(Search搜索),也有的需要双管齐下,品牌需要灵活考虑。
典型案例就是喜临门,作为家居行业的头部品牌,喜临门一直在试水种草,但是也面临很多问题——包括笔记质量高,但是缺少爆品,更看不到有效转化;想要做投放,但是产品线又太多。
对此,喜临门借助 「KFS 产品种草投放组合方式」,从博主、信息流和搜索场三大核心要素入手,梳理自身产品特点,进行投流资源定调:高价且市场熟知度高的产品提高 KS 占比,提高内容量少的新品的 KF 占比。
比如舒缦 3.0 床垫、白骑士床垫都属于高价且市场熟知度高的产品,在平台的内容量已经足够,用户也建立起了一定的产品认知。
对于这类产品来说,最关键的在于进一步获取用户信任,提高用户下单动力,因此品牌需要用好评测类笔记做搜索营销,在控制成本的同时,精准卡位,高效锁定主动搜索的用户,从而提高转化效率。
再比如呼噜噜床垫这种高价新品,用户还没有建立认知,自然很难下单,因此品牌要做的是提高 KF 比重,在信息流场域低成本推送优质笔记,高效测试,放大曝光,摸索用户兴趣的同时渗透用户心智。
借助 KFS 产品种草组合投放方式,喜临门不仅根据产品特点,制定针对性营销策略,极大优化了投放成本,还结合平台流行趋势——小房间布置趋势,打造了众多爆款笔记。
在内容上,喜临门聚焦家居行业 KOL,围绕自家产品,结合不同博主不同风格进行内容创作;在投放上,品牌一方面利用信息流、视频流的低互动成本优势助推高质量笔记;另一方面利用搜索卡位触达精准流量,全账户优化站外转化成本,将投放预算给到最能带货的笔记,从而高效实现「种草 → 转化」过程。
投放推广期间,品牌整体转化效率做到了同行的 4 倍,相较品牌历史更是提升了 9 倍,这也从侧面佐证了 KFS 打法的有效性。
02
小红书信息流投放实操指南
前面我们提到,商家想要通过「KFS 产品种草投放组合方式」快速、低成本打造“高赞笔记”提高种草转化效率,关键在于做到博主笔记创作、曝光场和搜索场三个部分,那么每一个环节要如何落地呢?
其中关于博主笔记创作部分,我们在专栏的的第二篇——小红书“爆款”笔记创作指南!有人靠它月产 100+ 千赞爆文,收入提升百万的已经详细展开,这篇不再过多赘述。
剩下的两个部分包括「曝光场」和「搜索场」,受限于篇幅原因,今天运营社先来聊聊前者——在 KFS 产品种草投放组合中,商家如何借助信息流投放,助推优质种草笔记,实现在曝光场F(Feeds信息流)高效种草?
1)笔记储备:结合品牌卖点,产出优质内容
对于商家来说,通过「信息流」助推笔记的前提是保证笔记内容优质,商家的笔记内容真实且有价值,平台用户才愿意在「小红书双列信息流」中刷到的时候打开笔记。
因此品牌在投放之前,必须先通过人群洞察和行业观察,多视角提炼产品卖点——要么有强烈的实用性,能够解决用户当前痛点;要么能够迎合平台趋势,引领新的热点风潮;要么足够有创意,激发起大家的讨论度……
在这点上,小众墨镜品牌 Fakeme 可以说做得非常到位了。
墨镜行业的「淡旺季」非常明显,从传统功能(遮阳)上看,一旦到了秋冬,墨镜生意就大幅下滑。为了储备足够的优质投放笔记, Fakeme 结合用户画像和小红书平台调性,以适用人群、风格、场景、款式等不同角度为经线,以品牌不同系列的产品为纬线,纵横交织,针对多元需求产出了一系列有针对性的笔记。
比如从场景角度出发,将部分款式新奇的墨镜提炼为「凹造型神器」,这类笔记的图片和视频以模特整体形象为主,突出墨镜的搭配场景,其作用在于辅助穿搭,提升模特的时尚氛围和用户代入感。
Fakeme 还结合社区潮流趋势,在笔记中插入各种各样的「穿搭公式」,帮助用户创造消费场景。
“棕色系发色+纯色长风衣+fakeme墨镜=时髦老钱风”
再比如从痛点角度出发,深度挖掘墨镜的实用性——修饰脸型、突显肤色、夏日防晒。一边通过图片、视频突出墨镜主体,一边通过文字强化“Fakeme墨镜能够修饰方圆脸,遮挡太阳穴凹陷”等概念,直击爱美用户的刚性需求。
这样一来,各种用户需求都能够被这套种草笔记完整覆盖。
Fakeme 也在此基础上,进一步进行投放,放大优质笔记的流量,打通了「种草-转化链路」,实现了销售额从百万到千万级别的跃迁,反季更是实现 116% 的逆势增长。
2)赛马测试:测出优质内容,复制公式
在 01 部分我们提到,KFS = 好内容 X 精准流量放大,但是有时候商家储备的种草笔记,不一定都是用户喜欢的内容,直接大规模投放,很容易造成种草笔记和用户需求错位,增加试错成本。
因此,商家必须学会通过小范围数据测试,不断过滤、筛选出优质种草笔记,然后再进行后续投放,从而打造高赞笔记,这个完整的笔记赛马过程又被小红书称为「531 组合」。
第一,在测试初期要重视投放素材的丰富性,每个产品卖点至少能产出 5 种方向的「种子笔记」(参考「笔记储备」内容),小预算投放后再结合行业优质笔记的点击率、互动率,以及博主历史高赞笔记情况等综合进行优质笔记筛选;
由于这个阶段的的测试笔记数量较高,因此每篇笔记的预算尽量不要超过 300/天,经过 3-5 天的测试周期,就能够进行优质笔记评估。
第二,对前 30% 优质笔记(尤其是 CPE 互动成本低于对标的笔记)进行加投,将其打造成品牌高赞笔记的标杆,并分析优质笔记类型 + 卖点+内容公式,继而发布类似笔记作为种草笔记的储备。
为了助推高赞笔记,因此该阶段品牌的笔记投放预尽可能上升调到 500-800/天,同时延长投放周期,积累足够多的“互动”,充分释放高赞笔记带来的“高潜用户”。
第三,也是在最后阶段,进一步分析高赞笔记,从中选择出 10% 互动率大于对标的笔记,也就是强种草笔记,然后对这部分笔记保持长期高预算投放(大于1000/天),最终实现「种草-转化」。
当然,品牌不一定完全按照上面我们提到的步骤,但一定是基于赛马测试的核心——小预算投放,验证笔记流量确定性。
比如珠宝品牌潮宏基根据粉丝数量,将 KOS 划分为 3 档(<1000、1000-5000和>5000);将要种草的产品分为新品、经典品和潜力品;将笔记分为图文和视频两种形式。然后再将以上几种形式进行组合,每种组合都进行赛马测试,最终在短时间内跑出了 138 篇超过千赞的优质种草笔记。
3)精准触达:通过人群定向,提高推广效果
通过赛马测试找到潜在高赞笔记后,为了提高转化效果,商家还可以在投放时进行属性、兴趣、地域定向,结合人群反漏斗模型精准触达不同层级的用户。
拿丸美举例,2023 年丸美推出重磅新品——双胶原眼霜,集中在小红书红书做深度种草,为了兼顾「精准」和「规模」,丸美在遵循人群反漏斗模型开启投放之前,还进行了小范围投放测试,最终组合出新的「投放模型框架」——品牌产品人群 → 品类人群 → 场景人群。
首先,丸美将核心人群搜定在「品牌产品人群」上,在投放的时候就可以结合「用户搜索行为」——主动搜索丸美或者过双胶原眼霜,对这部分用户进行定向投放,先转化一波核心用户。
然后通过「兴趣定向」锁定触达对眼霜单品或者护肤产品感兴趣的高潜用户,同时丸美通过小红书灵犀平台洞察到这部分人群中搜索「年龄词」的用户很多,比如大家会直接搜索「30 岁眼霜推荐」,那么品牌在投放的时候还可以结合「用户属性(年龄)」定向投放,从而大大提高触达精准度。
最后品牌还可以结合「阅读用户行为」,进一步触达熬夜爱好者等场景人群,通过在笔记中强调品牌功效实力,从而渗透这部分用户心智,提高他们的下单动力。
为了更好帮助商家实现以上操作,触达不同层级的用户,小红书提供了聚光 DMP(小红书商业化数据管理平台),该工具可以根据用户属性(性别、年龄、婚恋状况、消费水平、资产预测)、行业标签(小红书内容、搜索、广告、电商行为偏好)和商家一方私域数据为用户打标签,方便后续定向投放,精准触达,从技术角度大大提高投放效率。
在经过以上储备笔记 → 赛马测试→人群定向三步以后,一场高效的信息流投放就完成了,但是值得注意的是,品牌还需要持续观察、优化笔记内容,利用高赞笔记持续放大投放效果。
比如点赞率高的笔记适合持续打爆,加强推流,为持续进行产品种草;评论量较高的笔记,则适合投放在搜索场域,占据赛道,从而助力搜索转化。
03
结语
从文章里的品牌数据上,我们不难发现,曝光场F(Feeds信息流)确实能够帮助品牌在小红书打造高赞笔记,实现产品的破圈和转化。但对于很多高决策门槛高客单价的产品来说,辅助用户搜索决策链路也同样重要。
因此,信息流投放只是 KFS 产品种草投放组合的其中一个场域,下篇我们还将解读搜索场域的投放——「品牌如何借助搜索场辅助决策,提高转化」,欢迎持续关注#小红书种草运营实战专栏。
PS.如果你也对此话题感兴趣,欢迎扫码加入小红书运营交流群,和更多懂行的伙伴们一起探讨~
更多运营干货
「品牌对话」 | 诺特兰德 | 鸭鸭 | NOWWA 挪瓦咖啡 | 霸王茶姬 | 立白 | 全棉时代 | 花加 | 熊猫不走 | 唐久便利店 | 笑果文化 | 天虹 | 萨福 | 樊登读书 | 首尔丽格 | 水獭吨吨 | 全聚德 | Lemonbox | 蕉下 | 巡物社
「品牌观察」 | pidan | 名创优品 | 锅圈食汇 | 貂艺 | 库迪咖啡 | tea'stone | 达美乐 | 书亦烧仙草 | 蔚来 | 海底捞 | 茶颜悦色 | 瑞幸 | 亚朵酒店
「平台运营」微信 | 视频号 | 企业微信 | 抖音 | 快手 | 小红书 | 淘宝 | 支付宝 | B站 | 拼多多
「运营方法论」产品营销 | 内容方法论 | 投放营销 | 用户运营 | 店铺经营 | 直播电商 | 私域运营 | 出海运营 | AIGC























