编 者 按
《北大史学》是由北京大学历史学系主办的学术集刊。本书为第25辑,为“中国古代政治文化史”专号。本辑收录特稿1篇,专题研究论文10篇,学术综述与学术史研究各1篇。作者既有本专业领域的权威学者,也有优秀的年轻学者。
北京大学历史学系官微将陆续推出《北大史学》专辑文章。本文为《再论梁武帝的素食改革》,作者是中国社会科学院古代史研究所副研究员陈志远。
再论梁武帝的素食改革
中国社会科学院古代史研究所副研究员 陈志远
摘要: 梁武帝的素食化改革,大体遵循了自身—宗庙—郊祀—僧尼顺序渐次推进,前三个阶段发端于天监七年至十六年,倡导僧尼全面素食的《断酒肉文》的写作时间当在普通三年或四年。在梁武帝的改革之前,儒家士大夫的日常实践中,业已出现若干提倡素食的特殊场合。在倡导僧尼素食的辩论中,梁武帝援引《涅槃经》等如来藏系统的大乘经典,对戒律做了新的诠释。相同的思路也被运用于儒佛关系的调和,沈约创建了一个精致、复杂的历史图景,构成完整的进化论史观,用福柯的术语,可以说是南朝独有的“知识型”(episteme)。
关键词: 梁武帝 素食主义 寺院生活 佛教
梁武帝天监、普通年间,先后推行了祭祀制度和僧团的素食化改革,这是南朝佛教史上僧俗论争的巅峰,其历时之长、涉及话题之多、调动的思想资源之广,都可谓空前。改革对后世的影响极其深远,如祭祀制度的素食化造成“宗庙不血食”,成为后世批评梁武帝“佞佛”之治的焦点;又如僧团的素食化运动在南北朝末期中国全境内迅速得到巩固,从而奠定了汉传佛教区别于其他佛教传统的独特实践性格。
关于梁武帝素食改革的过程,所幸僧俗史料中保存了相对丰富的记载,使我们可以在一个典型的截面上思考南朝政治文化的若干特点。这包括文化价值如何导向政治实践、本土传统与域外文化的习合,以及僧俗两方在论争中的立场差异等。
笔者曾于2013年发表《梁武帝与僧团素食改革》一文,对梁武帝推动僧团素食化的经典依据、儒学对素食化运动的贡献、儒佛调和的解释方法等问题提出自己的看法。但当时由于篇幅所限以及识见之拘狭,既未能深入讨论祭祀素食改革的过程和影响,也忽略了若干先行研究。时节如流,十年倏尔而过,陆续又读到几篇重要的论文,启发良多。虽然未致改动旧文中所表达的主要论点,却使笔者对梁武一朝佛教改革的漫长前史有了更深刻的认识,同时也意识到之前矜为独创的一些见解,学界早有论断。借此机会,在旧文的基础上融会新知,重新陈述笔者对这个问题的看法。
一、素食改革的实施步骤
梁武帝的素食改革分为两个步骤,最先推动的是宗庙、祭祀的全面素食化,然后是僧团素食。
1.祭祀素食化改革之始末
以往学者考论梁武帝的祭祀素食化改革,多据正史。《隋书·礼仪志》云(括号中的文字为笔者所加):
(天监)十六年四月,诏曰:“夫神无常飨,飨于克诚,所以西邻礿祭,实受其福。宗庙祭祀,犹有牲牢,无益至诚,有累冥道。自今四时蒸尝外,可量代。”八座议:“以大脯代一元大武。”八座又奏:“既停宰杀,无复省牲之事,请立省馔仪。其众官陪列,并同省牲。”帝从之。十月,诏曰:“今虽无复牲腥,犹有脯脩之类,即之幽明,义为未尽。可更详定,悉荐时蔬。”左丞司马筠等参议:“大饼代大脯,余悉用蔬菜。”帝从之。……自是讫于台城破,诸庙遂不血食。
据此可知,天监十六年(517)四月,废除了宗庙祭祀所用的牺牲,用肉干代替牲牛。同年十月,又进一步禁止了宗庙荐脩中的肉脯,替换为蔬菜。
诏书中“西邻礿祭,实受其福”一语,出自《易·既济》“九五”:“东邻杀牛,不如西邻之禴祭,实受其福也。”王弼注云:“牛,祭之盛者也。禴,祭之薄者也。”又说“祭祀之盛,莫盛修德”,祭祀时修德以诚,即使水藻蔬菜,也可进献于鬼神。只要有诚敬之心,享荐之物的厚薄倒在其次。
此外,《南史·武帝纪》云:“三月丙子,敕太医不得以生类为药;公家织官纹锦饰,并断仙人鸟兽之形,以为亵衣,裁翦有乖仁恕。于是祈告天地宗庙,以去杀之理,欲被之含识。郊庙牲牷,皆代以面,其山川诸祀则否。”又《梁书·刘勰传》云:“时七庙飨荐已用蔬果,而二郊农社犹有牺牲,勰乃表言二郊宜与七庙同改,诏付尚书议,依勰所陈。”其后,梁武帝在《断酒肉文》中说:“弟子已勒诸庙祀及以百姓,凡诸群祀,若有祈报者,皆不得荐生类,各尽诚心,止修蔬供。”这样看来,梁武帝的改革有一个从自身日用常行,推及宗庙,再及郊祀,最后实现梁朝全境之内所有祭祀活动素食化的顺序。
近年,学者关注到梁武帝为了推行祭祀素食化改革,还做过一些前期准备。首先是天监七年迎气去牲。《隋书·礼仪志》云:
梁制,迎气以始祖配,牲用特牛一,其仪同南郊。天监七年,尚书左丞司马筠等议:“……仲春之月,祀不用牲,止珪璧皮币。斯又事神之道,可以不杀,明矣。况今祀天,岂容尚此?请夏初迎气,祭不用牲。”帝从之。
郊祀礼仪中迎接四季以祈求丰年,谓之“迎气”。《礼记·月令》云:“是月也,祀不用牺牲,用圭璧,更皮币。”春季为了不损伤生气,不用牲牛,而改用玉璧、兽皮和缯帛。司马筠据此建议,在夏初迎气之时,也废除杀牲。从表面上看,这一动议仍然是在儒家礼仪内部的讨论,改革的范围也只限于夏初的迎气一个环节,但如果结合后来事态的发展,其背后当然渗透了佛教慈悲去杀的价值关怀。远藤祐介指出,在天监七年讨论此事,是因为同年“将有事太庙”,这是梁武帝即位以后首次亲祭,因此与朝臣详细议定相关的仪节。甚至天监六年至七年对范缜“神灭论”的围剿,也可视为宗庙祭祀改革的理论准备。
还需要加以考辨的,是《广弘明集》卷二六所收《断杀绝宗庙牺牲诏》的构成和时间。这篇文献实则包含了几条诏书和朝臣的奏议,有鉴于此,明本的拟题“叙梁武断绝宗庙牺牲”更恰当。它的主要内容可以分为两个部分:第一部分是上定林寺僧佑和龙华邑正柏超度建议丹阳、琅琊两郡禁止捕猎引起的讨论,第二部分是围绕宗庙祭祀不杀牲的讨论。文章开头有一句总叙:“梁高祖武皇帝临天下十二年,下诏去宗庙牺牲,修行佛戒,蔬食断欲。”
以往学者包括笔者本人,都根据正史记载,简单地否定天监十二年之说,认为是十六年之误。事实上,这样的猜测没有版本依据。李晓红则指出,参与两郡禁猎讨论的“尚书臣亶”是都官尚书夏侯亶,天监十五年出任江夏太守;“令莹”是尚书令王莹,任职时间在天监九年到十五年之间;“仆射臣昂”是尚书仆射袁昂,三人同时具名的时间只能是天监十二年,而非十六年。其说甚当。
但笔者认为,文献的第二部分与前文所述并非同年,应该仍然系于天监十六年。首先,“又敕”以下至“山川诸祀则否”这段文字,几乎与上引《南史》内容完全相同。在没有旁证的前提下,不宜推翻《南史》的纪年。道宣编撰《广弘明集》时,很可能将不同年代的史料连续抄录在一起,而未能给该文献第二部分以恰当的拟题。在叙述宗庙去牲之后,他附列了梁武帝的诏书和朝臣的议论。细观文意,诏书提出了较为温和的改进方案,许可山川小祇如俗法所用,而文中所谓“前臣”则援引之前文锦不用仙人鸟兽之形等事,对宗庙以面为牲之类的温和方案提出批评。由此推断,“前臣”当指上文代梁武帝反驳朝臣的周舍。这场讨论所揭示的,就是天监十六年宗庙去牲的一个插曲。
改革还有一个遗留问题,就是郊庙歌词的改撰。《梁书·萧子云传》云:“梁初,郊庙未革牲牷,乐辞皆沈约撰,至是承用,子云始建言宜改。……仍使子云撰定。”时在大同二年(536)。若从天监七年议定夏初迎气去牲开始,至此前后已达28年。《隋书·经籍志》著录“《制旨革牲大义》三卷,梁武帝撰”,惜已亡佚。但可以想见,围绕祭祀活动断杀牲,梁武帝与朝臣进行了多次辩论和较量。保留在僧俗史料之中的若干诏敕,应是《制旨革牲大义》的一小部分。
2.《断酒肉文》的撰作时间
梁武帝推动的僧团素食化改革,全部的记载都见于《广弘明集》卷二六所收《断酒肉文》。我们把它分为三个段落,见表1。
关于《断酒肉文》的撰作时间,学界莫衷一是。第一种说法是天监十年。《佛祖统纪》在这一年记载“上集诸沙门,制文立誓永断酒食”。诹访义纯推测,如此系年可能是根据道宣《集神州三宝感通录》。天监元年武帝派遣郝骞等人求取瑞像,“至天监十年四月五日,骞等达于扬都。……帝由此菜蔬断欲”。此说不足信据,因为梁武帝本人坚持素食,与勒令僧尼素食是性质完全不同的两件事。诹访先生还指出,武帝在《净业赋》中自述食素以后,“谢朏、孔彦颖等屡劝解素”,谢朏卒于天监五年,如此则梁武帝断肉当在此之前。事实上这类自我追忆经常自相矛盾,也不排除一些矫饰的成分。
第二种说法是诹访先生提出的。他指出与梁武帝辩论的僧人法宠,卒于普通五年(524)三月。又,武帝下诏祭祀去杀牲在天监十六年。考虑到辩论发生在五月,因此《断酒肉文》撰作的时间就应该在天监十七年到普通四年之间的五月。
在此基础上,诸家都试图将这一范围进一步缩小。学者都注意到梁武帝于天监十八年受菩萨戒,关键在于如何理解僧团素食改革与受菩萨戒的先后关系。颜尚文认为改革发生在梁武帝受菩萨戒后,诹访先生后来也同意这一看法,并且认为讨论应该发生在受菩萨戒后的当年。笔者则根据文中自述“弟子萧衍,虽在居家,不持禁戒”之语,认为此时尚未受菩萨戒,从而推测该文作于天监十七年。其实,“禁戒”之所指非常灵活,既可以指居士、僧人同授的菩萨戒,也可以专指僧尼所遵守的寺院戒律。
需要指出,法国学者Valérie Lavoix提示了一条证据,颇有助于解决撰作时间的问题。文中周舍的官职为“员外散骑常侍、太子左卫率”。据《梁书》本传,周舍“为右卫,母忧去职,起为明威将军、右骁骑将军。服阕,除侍中,领步兵校尉,未拜,仍迁员外散骑常侍、太子左卫率”。其母去世之前,周舍曾担任太子右卫,时间晚至天监十八年。服阕之后,担任太子左卫率的时间最晚到普通三年。周舍为母服丧,当为斩衰,二十五或二十七个月,即使从天监十八年算起,仍基本上可以推定其迁官的时间在普通三年。
综合以上诸家意见,笔者认为应当放弃本人先前的结论,而将《断酒肉文》的撰写时间谨慎地限定在普通三年或四年的五月。
3.小结
我们看到梁武帝的素食化改革,大体遵循了自身—宗庙—郊祀—僧尼顺序渐次推进。祭祀系统的改革,表面上看来运用了儒家经典的话语系统,而其背后有诸如神不灭问题的佛教义理讨论作为形而上学的支撑,用时人的话说,是“孔释兼弘”。僧团的改革,主要以讲经和论议方式展开,援引的理据是以《涅槃经》为代表的一系列大乘经典。
宗庙和郊祀(包括其他山川祭祀和地方神祇)的祭祀对象分别是祖先和神灵。祭祀改革的困难主要来自儒家礼制传统的束缚,以及民间的信仰惯性,所谓“愚夫滞习,难用理移”。然而僧团实践的改革更为艰难。梁武帝欲以世俗帝王之威匡正律仪,对僧团的独立性提出挑战,在理据上则要以大乘经修正戒律,阻力无疑是巨大的。
这场改制运动绝不是梁武帝个人心血来潮,而是东晋南朝佛教思潮的集中表达。如果将考察的范围扩大,便会发现提倡全面素食的最初动议者和理论建构者不在僧团内部,而在居士群体。在全国性的素食化运动推广之前,居士群体中业已显露出导向这一结果的若干倾向,而且这些微妙的变化与士人的儒学实践有密切的纠缠。
二、提倡素食的价值导向
在许多文化传统中,肉食既是一种美味,也是身份和地位的象征,古代中国和印度都不例外。[28]与此相应地,对肉食的排斥,代表了对世俗生活的放弃和拒绝,也成为苦行生活的自然要求。遵循这一原则,日常生活的一些特殊场合会刻意强调素食,最典型的是斋戒与服丧。
1.关于“斋”
首先,需要澄清一个误解,儒家的斋戒活动并未明确要求全面素食。《论语·乡党》说孔子“斋必变食”。《集解》引孔安国注曰:“改常食也。”但没有对变改之后的食物做明确的说明。《礼记·祭统》云:“及其将齐也,防其邪物,讫其嗜欲,耳不听乐。”又云:“斋者,精明之至也,然后可以交于神明也。”这是说斋戒之前要洁净身心,远离可能引起邪念的食物、音乐,以期达到与神明交感的目的,但也没有把肉食包括在“邪物”之中。
有学者根据《庄子·人间世》论“心斋”的段落,认为孔子既然肯定颜回所说的“不饮酒,不茹荤者数月”就是所谓“祭祀之斋”,因而推测儒家的斋戒应该意味着禁止饮酒、荤食。但“荤”字在这里指辛辣的食物,成玄英《疏》云:“荤,辛菜也。”因此,先秦文献中并无明文支持斋戒必须素食。
斋戒中是否可以食肉,清代儒家有过讨论。影响较大的是朱彝尊的说法。《释斋》云:
今人多以茹蔬不肉食为斋,稽之古,不尔也。《周礼·膳夫》:“掌王之食饮膳馐。王日一举,王斋日三举。”杀牲盛馔曰举。盖周制,王日食供一太牢,遇朔加日食一等,当两太牢。而散斋、致斋,斋必变食,故加牲体至三太牢。是斋日仍肉食,反有加矣。
朱氏引《周礼·天官冢宰·膳夫》“王斋日三举”,郑玄注为“杀牲盛馔曰举”。王者“散斋”“致斋”,“加牲体至三太牢”,是贾公彦《疏》的说法。朱彝尊认为,按照周制,王者斋日要比平日多三倍的馔食,所以食肉还要多些。
对于朱氏的说法,清代儒家意见不一。朱骏声接受此说,并解释说:“古人祭祀行礼,委曲烦重,非强有力者弗能胜。三日之先杀牲盛馔者,所以增益其精神。”金鹗则反对此说,认为三牲之肉气味昏浊,断定《周礼》经文应作“王斋日不举”,今本“斋日三举”经过窜改。更重要的是,尽管批评了朱彝尊的论点,金鹗也不认为斋戒必茹蔬菜是经文的本意。他提出“动物之中,其气味之洁清者莫如鱼,齐者亦自可食”,并总结说,“务使脏腑清虚,志气精明,此圣人谨齐之道也”。总体说来,儒家传统中的“斋”,核心要义是洁净身心,肉食即使在食物禁忌之列,主要的理由也是气味昏浊,但并未主张全面的素食。
佛教传入汉地以后,借儒家传统中“斋”的概念,用来指称集团性的佛教仪式,后者在印度原来语境中称为“布萨”(skt.uposatha,upavasatha)。中古时期最为流行的方式,是在家、出家人共同参与的“八关斋”。根据船山彻先生的研究,解说“八关斋”内容的汉译佛经,有孙吴支谦译《斋经》(T87)、失译《优陂夷堕舍迦经》(T88)、东晋僧伽提婆译《中阿含经》卷五五《持斋经》(T26)、鸠摩罗什译《大智度论》卷一三(T1509)、罗什译《十住毗婆沙论》卷八(T1521)、刘宋沮渠京声译《八关斋经》(T89)等。经典中规定,在每月的六个斋日(八日、十四日、十五日、二十三日、二十九日、三十日),一日一夜之间,僧俗共同受持八戒。八戒的内容诸经所载稍有差异,大体来说是:不杀生、不偷盗、不淫、不妄语、不饮酒、不坐高广大床、不着华鬘璎珞、不习歌舞伎乐。在此一日一夜的共同修行时间里,还会加入讲经、忏悔、受菩萨戒等诸多仪式环节,“八关斋”因此成为举行佛教仪式的一个“场”。上文提到,梁武帝于五月二十三日、二十九日两次召集名僧讨论素食,都发生在斋日期间。其间请法云讲《涅槃经》,与诸律师议论忏悔,放在斋会的语境中,就能更容易理解其性质。
“八关斋”在汉地的确立,最早见于东晋中期支道林的《八关斋诗》三首并序,其序写道:“间与何骠骑期当为合八关斋,以十月二十二日,集同意者在吴县土山墓下,三日清晨为斋。始道士、白衣凡二十四人,清和肃穆,莫不静畅。至四日朝,众贤各去。”同时期的居士郗超撰写的《奉法要》,是4世纪居士佛教修行的手册,对“八关斋”的内容有更加详细的说明(下划线为笔者所加):
已行五戒,便修岁三、月六斋。岁三斋者,正月一日至十五日,五月一日至十五日,九月一日至十五日。月六斋者,月八日、十四日、十五日、二十三日、二十九日、三十日。凡斋日,皆当鱼肉不御,迎中而食。既中之后,甘香美味一不得尝。洗心念道,归命三尊。悔过自责,行四等心。远离房室,不着六欲。不得鞭挞骂詈,乘驾牛马,带持兵仗。妇人则兼去香花脂粉之饰,端心正意,务存柔顺。
郗超的描述有两点值得注意。一是在八戒之外,加入了禁食鱼肉的内容。这在经典中没有明确的依据,很可能反映了早期汉地佛教僧俗的价值观,这一点留待下文展开。二是除了介绍“月六斋日”,还提倡“岁三长斋”。“岁三长斋”的说法,见于竺法护译《普曜经》、竺佛念译《出曜经》等,但详细解说则只见于汉地撰述。
在跨文化语境里,同样的概念在不同传统中可能有不同的意涵,“斋”就是一个典型的例子。语境从儒家转换到佛教,“斋”开始与素食建立了明确的联系,并且出现了时间延长的趋势。
2.丧期延长
除了斋戒,儒家礼仪还规定服丧期间不能饮酒食肉,这被许多学者认为是素食能为中国人所接受的原因之一。按照儒家的礼制,亲人亡故以后,生者要在服饰、饮食等诸多方面做出调整,以表达哀戚之情。根据服丧者与死者的亲疏远近,素食的时间有长短之别。以丧服最重的父母之丧为例,《礼记·间传》云:
斩衰三日不食,齐衰二日不食,大功三不食,小功、缌麻再不食,士与敛焉则壹不食。故父母之丧,既殡,食粥,朝一溢米,莫一溢米。……此哀之发于饮食者也。父母之丧,既虞卒哭,疏食水饮,不食菜果。期而小祥,食菜果。又期而大祥,有酰酱。中月而禫,禫而饮醴酒。始饮酒者,先饮醴酒。始食肉者,先食干肉。
父母之丧属斩衰,依经文则父母死后三日,子女不进食;入殓之后,用少量的米做粥;行过虞礼之后,“疏食水饮”。“疏食”,孔颖达《疏》的解释是“疏,粗也”,是粗糙的食物。死后13个月,始食菜果。25个月后,食物中可以有调味的醋和酱。这样计算,为父母服丧期间,应该有25个月的时间不能食肉,所谓“三年之丧”。
笔者希望指出的是,儒家的丧礼固然要求素食,但同时也强调“哭踊有节”。因此严格遵循礼经,服除之后应当恢复正常的饮食。东汉朝廷推崇《孝经》,鼓吹孝道,社会上出现了父母死后长期蔬食的现象。本来礼“用中为常”,不鼓励这种激进行为,但现实中“居丧过礼”现象非常普遍,亲人亡故往往成为终生素食的契机。我们将相关记载整理如表2。
早期的案例如申屠蟠、庾阐等人,没有佛教信仰,他们的行为是儒学价值观的彰显。在梁武帝素食改革的前后,或者说在梁武帝崇佛的大环境里,儒士在漫长的服丧生活里,自觉地开始加入坐禅、诵经等佛教仪式,推移之迹宛然。
斋戒和服丧都属于日常生活中的特殊场合,但斋戒可以长斋,服丧可以终生为之,亲丧也成为长斋的契机。这种特殊情境一般化的倾向,是理解中古时期儒、佛调和的重要线索。
3.地方祭祀
如果说在日常起居中坚持素食还是个人饮馔的选择,那么在祭祀活动中废除杀牲则是一件更为敏感的事。儒家的祭祀活动一方面要求行礼者的洁斋(虽然未必是素食),另一方面则明确规定杀牲,用牲血之气以降神。当改制的对象进入幽冥的世界,就需要一些更为复杂的理论建构。我们先从地方神祇的祭祀谈起。
佛教自传入汉地之时,对杀牲祭祀的排斥就成为它的突出特点。在诏书中,汉明帝描述信仰佛教的楚王刘英“诵黄老之微言,尚浮图之仁祠,洁斋三月,与神为誓”。所谓“仁祠”,按照字面意思理解,就是以不献牺牲的方式进行祈祷。支娄迦谶译《般舟三昧经》在说明三皈依的文字之后,告诫信徒“不得事余道,不得拜于天,不得祠鬼神,不得视吉良日”。
佛教这种自律性的规定要对本土的信仰传统施加影响,主要是通过神异僧人对地方神祇的度化实现的。在僧传和灵验记中,僧人为地方神祇授戒是常见的叙事题材。比较著名的例子如安世高为庐山宫亭庙神授戒,慧远的弟子昙邕为山神授五戒。刘宋末年,从黄龙南渡建康的僧人法度为执掌摄山的山神靳尚授五戒:
度曰:“人神道殊,无容相屈。且檀越血食世祀,此最五戒所禁。”尚曰:“若备门徒,辄先去杀。”于是辞去。明旦,度见一人送钱一万,香烛刀子,疏云:“弟子靳尚奉供。”至月十五日,度为设会,尚又来,同众礼拜,行道受戒而去。山庙巫梦神告曰:“吾已受戒于度法师,祠祀勿得杀戮。”由是庙用荐止菜脯而已。
这则故事具体呈现了山神皈依的仪式细节。从中可以清楚地看到,山神的受戒其实是废除进献牺牲的一种隐喻。
此外,官府也经常以强硬手段促成民间祠祀的改革。北魏延兴二年(472)的改革中,“有司奏天地五郊、社稷已下及诸神,合一千七十五所,岁用牲七万五千五百”,孝文帝下诏“非郊天地、宗庙、社稷之祀,皆无用牲”。诏书针对的主要是众多地方神祇。在南朝,刘宋张邵曾经默许僧亮从湘州蛮人信仰的伍子胥庙中夺取铜器造立佛像;梁初萧琛在吴兴太守任上,将项羽神座迁回庙中,“又禁杀牛解祀,以脯代肉”。萧琛为吴兴太守的时间,当在普通元年以前。上文提到,天监十六年曾提出民间诸祀从俗的折中方案,萧琛此举是在梁武帝颁布《断酒肉文》之前,地方上积极实践祭祀素食的案例。
北魏君主、张邵、萧琛都虔诚地信仰佛教,张、萧二人还有死后以蔬果为奠的临终安排(详见下文)。但需要注意的是,这类对民间淫祀的限制,都是世俗官府的合法权力,因而完全不需要背负礼法和道德的指摘。
4.薄葬蔬奠
在祖先祭祀中废除杀牲,会面临更大的阻力。但既然生前坚持素食,死后作为祖先祭祀的享用者,当然有权利要求后代按照自己的意愿来安排荐享之物,有学者称此为一种“死后的素食实践”(végétarisme posthume)。
吉川忠夫系统地研读过唐前终制类作品,指出从汉代开始,士人中间流行薄葬的风俗。起初的考虑是自愧不能完成国家之职任,因而死后拒绝接受封赠。魏晋之际,则加入了人死是复归本真的道家观念。在薄葬观念的影响下,祭祀之物日趋简素。但如果以“牺牲—肉脯—蔬菜”作为标尺的话,祭祀素食化的关键转变大概发生在宋、齐两朝。
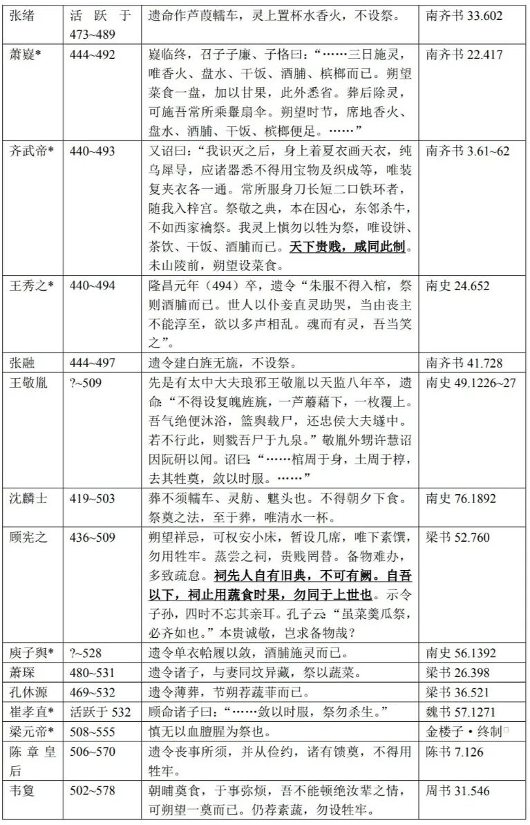
李猛注意到,梁武帝的祭祀素食化改革其实早有先例,最典型的是南齐武帝萧赜永明末年的去杀牲之令,以及遗诏命用酒脯代替牺牲。他进一步指出,“永明中后期,一种向往、仰慕菜食者的风气似乎悄然形成”,并且特别点出吴郡张氏的四位成员——张邵、张敷、张绪、张融,都有不用牲祭或不设祭的要求。
笔者根据前贤研究,将相关记载整理如表3所示。
表3 薄葬蔬奠事例
表3 薄葬蔬奠事例-续表1
表3 薄葬蔬奠事例-续表2
在此略做一些分析和推论。首先,我们看到顾宪之将自己与上代祖先的祭祀方式区别对待,姚察也表示自己坚持素食“五十余年,既历岁时,循而不失”,这生动地表明了祭祀的素食化可以视为生者饮馔习惯的延续。
其次,从私人的实践到齐武帝下诏“天下贵贱,咸同此制”,确实是个不小的飞跃。相比较早前北魏朝廷废除牺牲的诏令,针对的对象并未触及朝廷核心的宗庙和郊祀,齐武帝的改制在思想史上的意义更为重要,开启了梁武帝祭祀素食改革的先河。
最后,吴郡张氏的素食实践如此集中,其思想来源确实令人感兴趣。这一家族在政治上崛起于晋宋之际,从宗教信仰来看,是有名的奉佛家族。[55]笔者推测,或许其思想渊源来自庐山慧远的教团。沈约《究竟慈悲论》称:“昔涅槃未启十数年间,庐阜名僧已有蔬食者矣。”慧远生前曾讲《丧服经》,“雷次宗、宗炳等,并执卷承旨”。《佛祖统纪》尚有“远师《丧服》”佚文一条,临终之时,“以凡夫之情难割,乃制七日展哀,遗命使露骸松下”。几乎可以断言,慧远曾经参酌儒家的丧礼,制定了佛教僧俗的丧葬仪式。
张邵有长期任官于荆州的经历,史书记载他使其子张敷与宗炳谈《系辞》《象传》,宗炳每每不敌。张敷在襄阳时,还向乃父推荐曾经从学于慧远的道温。荆襄之地,本来就是慧远圆寂以后僧俗弟子的会聚之所。张邵、张敷父子必然受到慧远学说的熏染,而葬仪安排很可能是其中之一端。可惜书阙有间,并无确证,姑志此以待考。
5.周颙的素食
本节的最后,需要对周颙的个案进行仔细分析。在笔者看来,周颙的素食实践是在佛教伦理观指导下的自觉行为,其鲜明的自律性格甚至引起时人的广泛关注,代表了完全不同于以往的居士佛教形态,也成为梁武帝素食改革真正的先导。
周颙其人在《南齐书》中有传,与本文讨论直接相关的,是其在建康钟山营构草堂的“隐居”生活。周颙刘宋末年曾随益州刺史萧惠开入蜀,泰始四年(468)萧惠开解职,携之还都。《文选》李善注引梁简文帝《草堂传》云:“汝南周颙,昔经在蜀,以蜀草堂寺林壑可怀,乃于钟岭雷次宗学馆立寺,因名草堂,亦号山茨。”周颙改造雷次宗的学馆,建立草堂寺,约当此时。此后周颙并未坚持“隐居”生活,频繁外任,因此孔稚珪模拟钟山之英、草堂之灵的口吻,对其加以讥嘲,这就是《文选》中收录的名篇《北山移文》。尽管如此,周颙对草堂寺的喜爱是始终如一的,“于钟山西立隐舍,休沐则归之”。
关于周颙的素食实践,《南齐书》本传云:
清贫寡欲,终日长蔬食,虽有妻子,独处山舍。卫将军王俭谓颙曰:“卿山中何所食?”颙曰:“赤米白盐,绿葵紫蓼。”文惠太子问颙:“菜食何味最胜?”颙曰:“春初早韭,秋末晚菘。”时何胤亦精信佛法,无妻妾。太子又问颙:“卿精进何如何胤?”颙曰:“三涂八难,共所未免。然各有其累。”太子曰:“所累伊何?”对曰:“周妻何肉。”其言辞应变,皆如此也。
这几组对话发生在永明年间。周颙与王俭和太子的对答被记录下来,盖因其言辞机变,用语充满诗意。南朝清谈,多依仿魏晋风度,这里隐含的模仿对象也可能是张天锡对客之语。
这里值得注意的是周颙对食物的刻意讲究。在周颙亡故以后,沈约追忆说:“此生笃信精深,甘此藿食。至于岁时,苞篚每见请求,凡厥菜品,必令以荐。弟子辄靳而后与,用为欢谑。”似乎周颙的食物务求品类之丰,有积极探索素食食材之意。他对于肉食的排斥也极为彻底,参见其劝何点止杀以及何胤晚年断绝肉食事。
据正史所载,何胤为国子祭酒,虽然号称断食生,“犹欲食白鱼、脯、糖蟹,以为非见生物。疑食蚶蛎,使学生议之”。学生钟岏逢迎其意,曲为之说。萧子良闻之大怒。《出三藏记集》卷一二萧子良《法集录》有“《与何祭酒书赞去滋味》一卷”,很可能因此而作。李猛指出,从何胤任国子祭酒的时间推断,此事当在永明八年至十年之间。这场讨论发生在国子学之内,其间讨论确认了鳝鱼、螃蟹、贝类等水生动物的属性,诸生讨论情况还会被呈递给萧子良。抛开个人立场不谈,至少可以确认这是一场严肃的讨论。周颙的佛法精进,独特的实践方式吸引了不少人的目光。
至于周颙的书信,分别见于《南齐书》、《南史》和《广弘明集》,但致信的对象不同。学者指出,《广弘明集》的小序说周颙于梁普通年间致信何胤,与史实不符,周颙所劝当为何点。信中说(下划线为笔者所加):
丈人之所以未极遐蹈,或在不近全菜邪?……若云三世理诬,则幸矣良快,如使此道果然,而受形未息,则一往一来,一生一死,轮回是常事。杂报如家,人天如客,遇客日鲜,在家日多,吾侪信业,未足长免,则伤心之惨,行亦自及。丈人于血气之类,虽无身践,至于晨凫夜鲤,不能不取备屠门。财贝之经盗手,犹为廉士所弃;生性之一启鸾刀,宁复慈心所忍。驺虞虽饥,非自死之草不食,闻其风岂不使人多愧。众生之禀此形质,以畜肌,皆由其积壅痴迷,沉流莫反,报受秽浊,历苦酸长。此甘与肥,皆无明之报聚也。何至复引此滋腴,自污肠胃。
此信寥寥数行,却足以反映周颙素食思想的若干特色。诹访先生指出,周颙的素食主张明确以因果报应的原理为理据,不再单纯是慈仁不杀之类的儒学话语。早在陪侍宋明帝时期,“帝所为惨毒之事,颙不敢显谏,辄诵经中因缘罪福事”,此时业已显出对报应思想的偏好。另外,周颙对后来梁武帝援引的《涅槃经》等如来藏系统的大乘经说,似乎全无所知。考虑到周颙曾撰写《三宗论》,诹访先生将他的学问立场定性为般若中观系。
笔者基本同意这一判断,同时补充两个细节。第一,周颙自言,菜食味道最佳者是“春初早韭,秋末晚菘”。韭菜是“五辛”之一,《断酒肉文》引《楞伽经》明确断除“五辛”,与此相矛盾(关于“五辛”的讨论,详见下文)。第二,周颙认为动物的肉“皆无明之报聚”,是畜生道恶报的结果,而《断酒肉文》所引诸经强调鱼、肉食气昏浊,应当远离,同时又屡次指出食肉“断大慈种”,六道众生皆父母兄弟,“自肉、他肉,则是一肉”。二者的思路完全不同。相比而言,周颙的理论表达还比较朴素直接。
周颙坚持素食,在齐梁士人圈子中产生了不小的影响。在周颙劝说下,何胤晚年绝去滋味。梁初,为周颙提供素馔的沈约创作《究竟慈悲论》,进一步阐发素食思想。更重要的是,梁武帝与诸僧辩论时最受器重的近臣周舍,正是周颙的儿子。将周颙视为佛教居士素食运动的自觉先驱,实不为过。
6.小结
本节考察了梁武帝改制以前,本土传统中发生的有利于引入和确立全面素食的若干动向。这些动向多数比较温和、渐进,少有清晰、精致的理论表达,尽管背后可能有佛教慈悲观念的影响,大体而言仍可在儒学的话语内部加以辩护。然而我们看到,本节涉及的所有变化,都体现在梁武帝的素食改革中。可以说,梁武帝动用国家行政的力量,以“快进”的方式集中推动东晋南朝数百年间散发的素食尝试,如此势必引起争议。上文已经谈到改革在朝臣中引起的争议,然而更大的阻力来自僧界。
三、素食改革的新理据
细读《断酒肉文》,可以看出梁武帝与诸寺僧官争执的焦点,在于以主张素食的大乘经典取代有限许可肉食的戒律,这是此前从未被公开提及的新理据。汉译佛典内部的矛盾,本身反映了印度文化语境中佛教教团内外相互冲突的价值观。关于印度佛教中的素食问题,学界已有许多深入的研究。本节的讨论主要关注三个问题:第一,戒律和佛教经典中素食观的不同,是否能给理解汉地素食运动提供某种镜鉴?第二,主张全面素食的大乘经典译出后,在南朝被接受的过程以及梁武帝的主张如何建立在这些经典之上?第三,辩论中的解释技术及其思想史意义何在?
1.戒律中的素食观
众所周知,佛教倡导慈悲精神,反对杀害生灵。但在早期佛教僧团之中,并不禁止肉食。诸部广律中,由鱼、肉等构成的五种美食或称正食(P.paṇītabhojanīya),是律文之常语。
戒律中有禁食特定种类的动物之肉的规定,即所谓“十种肉”。各个部派开出的禁忌种类名单略有差异,共同的四种分别是人肉、象肉、马肉、蛇肉。从制定戒条的因缘谭来看,食物的禁忌反映出多种社会文化力量的作用,包括宗教伦理本身的要求、国家权力的介入(象是古代印度的国家军备)、对龙神信仰的让步、种姓制度的要求(狗肉是下等种姓所食)。其中,最值得注意的是基于食物之洁与不洁,而对社会阶层所做的区分。本文相关讨论反复提及的“三种净肉”(skt.trikoṭipariśuddha)之说,也是在洁净与身份区隔的思想背景下产生的。
关于“三种净肉”提出的缘起,佛教文献中有两种说法。一种见于巴利律《大品》,诸部广律略同。在此引用《十诵律》如下(下划线为笔者所加):
佛在毗耶离城中,有一大将字师子,大富多钱谷帛,田宅宝物丰足,种种福德成就。其人本是外道弟子,于佛法中始得信心,以好肥肉时时施僧。外道以嫉妒心,讥嫌诃责:“沙门释子正应尔耳,人故为杀而啖。何以故?师子杀肥众生,以肉时时施僧。”诸比丘少欲知足行头陀,闻是事心惭愧。以是事白佛。佛以是因缘集僧,集僧已告诸比丘:“三种不净肉不应啖。何等三?若见、若闻、若疑。云何见?自见是生为我夺命,如是见。云何闻?可信人边,闻是生故为汝杀,如是闻。云何疑?有因缘故生疑,是处无屠儿、无自死,是主人恶,能故为我夺命,如是疑。是三种不净肉不应啖。三种净肉听啖。何等三?若眼不见、耳不闻、心不疑。云何不见?自眼不见是生故为我夺命,如是不见。云何不闻?可信优婆塞人边,不闻是生故为我夺命,如是不闻。云何不疑?心中无有缘生疑,是中有屠儿家、有自死者,是主人善,不故为我夺命,如是不疑。是三种净肉听啖。”
诸部广律将故事中的外道指实为耆那教徒(nigaṇṭha/尼乾子)。这一教派特别提倡苦行,其素食主张在古印度各宗教传统中最为彻底。按照这一叙事,佛教最初提出“三种净肉”之说,是为了回应耆那教徒的嘲讽、讥嫌而做出的一个折中方案。
“三种净肉”还被作为提婆达多分裂教团的主张之一,相关记载散见于诸经、律。这里仍引《十诵律》如下(下划线为笔者所加):
佛在王舍城方黑石圣山……食后诣讲堂随次第坐,坐已,调达僧中唱言:“比丘应尽形受着纳衣,应尽形受乞食,应尽形受一食,应尽形受露地住,应尽形受断肉鱼。是五法,随顺少欲知足、易养易满、知时知量、精进持戒清净、一心远离、向泥洹门。若比丘行是五法,疾得泥洹。”……佛言:“痴人!……我不听啖三种不净肉:若见、若闻、若疑。见者,自眼见是畜生为我故杀。闻者,从可信人闻为汝故杀是畜生。疑者,是中无屠卖家,又无自死者,是人凶恶,能故夺畜生命。痴人!如是三种肉我不听啖。痴人!我听啖三种净肉。何等三?不见、不闻、不疑。不见者,不自眼见为我故杀是畜生。不闻者,不从可信人闻为汝故杀是畜生。不疑者,是中有屠儿,是人慈心,不能夺畜生命。我听啖如是三种净肉。”
提婆达多是佛陀的堂弟,他提出的“五法”诸部广律略有出入,但“断肉鱼”是共通的。按照这个叙事,佛陀没有同意这些提议,而开许“三种净肉”。仍然坚持素食的提婆达多最终引起教团的分裂。
下田正弘认为,后者的叙述中提及“三种净肉”相对简略,从文脉判断,“五法”的讨论当是以“三种净肉”的成立为前提的。这样看来,“三种净肉”之说起初是为了回应教团外部的指责,随着时间的推移,是否推行全面素食也在佛教教团内部引起了显著的分歧。最终以戒律形式确定下来的教团主流意见,相对温和保守。如“三种净肉”之说规定,从屠户处购买或提供自然死亡的生物之肉,供养者和僧人都可以免除杀生的罪恶。这一原则在后世引起了很大争议,一些大乘经典否定或者重新界定了这一说法。
2.如来藏系大乘经
《断酒肉文》列举了支持全面素食论据的佛经凡五种,除了引用最多的大乘《涅槃经》,还有《楞伽经》《央掘魔罗经》《缚象经》《大云经》。最后两部只提到了经题,连同《央掘魔罗经》,都在《楞伽经》里被加以引用。表1《断酒肉文》(段落2-C)抄录了前三部佛经与素食有关的段落,今检藏经,也可在另外两部经中找到素食相关的论说。
《缚象经》(skt.Hastikakṣya)对应刘宋昙摩蜜多译《象腋经》(T814)。经文中说佛告诫文殊:“若有菩萨欲通达此陀罗尼章句,当好净行,不食于肉。”《大云经》(skt.Mahāmeghasūtra)实即北凉昙无谶译《大方等无想经》(T387),经云“如是经典凡有三名,一名《大云》,二名《大般涅槃》,三名《无想》”,又云“世尊不听受畜一切不净之物,贪味食肉”。
在南朝影响比较大的是《涅槃经》《楞伽经》《央掘魔罗经》。三部佛经集中在5世纪初的元嘉年间译出并在江南扩散开来,并且经文的核心主题都与如来藏思想有关,在经典成立史上称为如来藏系大乘经。这里简单介绍其在南朝的接受史。
《涅槃经》有3个汉译本:东晋义熙十三年(417)法显、佛陀跋陀罗译《大般泥洹经》六卷(T376),简称“法显本”;北凉玄始十年(421)昙无谶译《大般涅槃经》四十卷(T374),简称“北本”;刘宋元嘉七年(430)慧观、谢灵运改治“北本”,并根据法显本重新区分品题,简称“南本”。
从《断酒肉文》中援引“四相品”及其文字来看,所据当为“南本”。《涅槃经》的改治本身,说明此经在南朝颇受重视,关于“一阐提成佛”的争议更是牵动朝野。南朝僧人对经文的解释,集中保存于《大般涅槃经集解》(T1763)。此书收录了十九位南朝僧人的经说,卷首有梁武帝所作宝亮《涅槃经义疏》序。此书的作者存在争议,成书时间大概在天监八年以后。
《楞伽经》和《央掘魔罗经》的译者是求那跋陀罗,中天竺人,早年习学说一切有部的《杂阿毗昙心论》,后辞小乘师,进学大乘。元嘉十二年,他被宋文帝从广州迎至建康,开始译经事业。《楞伽经》在丹阳郡译出之时,“徒众七百余人,宝云传译,慧观执笔”。他后随谯王刘义宣至荆州辛寺,译出《央掘魔罗经》。
《楞伽经》有三个汉译本:刘宋元嘉二十年,求那跋陀罗译《楞伽阿跋多罗宝经》(T670),简称“宋译本”;北魏延昌二年(513),菩提流支译《入楞伽经》(T671),简称“魏译本”;唐长安四年(704),实叉难陀译《大乘入楞伽经》(T672),简称“唐译本”。
特别需要关注的是,以上三部经在南朝都有抄略本,这表明其中的素食主张受到时人的充分关注。《楞伽经》关于素食的论述,集中见于《一切佛语心品》,“魏译本”“唐译本”皆单立一品,题为“遮食肉品”或“断食肉品”,梵文本题作amāṃsabhakṣaṇaparivarta。今检《出三藏记集·新集续撰失译杂经录》有“《楞伽阿跋多罗宝一切佛语断食肉章经》一卷”,注云:“《大楞伽经》所出,或云《楞伽抄经》。”是则僧佑撰录以前,“宋译本”原本并无分品的这一段落,被冠以“断食肉章”的题目抄出单行。
《央掘魔罗经》(T120)提倡素食的相关文字,已见于《断酒肉文》(段落2-C)部分。无论著录还是藏经中的版本,均为四卷。此处抄录的经文,本来位于卷一和卷四,但在此题为“第一卷”和“第二卷”。《出三藏记集》著录萧子良“抄《央掘魔罗经》二卷”,则梁武帝的引文很可能来自萧子良的抄经。
关于被梁武帝邀请讲说《涅槃经》的法云,《续高僧传》记载了这样一则故事:
夷陵县渔人于网中得经一卷,是《泥洹·四相品》,末题云:“宋元徽二年王宝胜敬造,奉光宅寺法云法师。”以事勘校,时云年始十岁,名未远布,寺无光宅,而此品正则初云弘法,次断鱼肉,验今意行,颇用相符。
元徽二年即474年。如果相信僧传所述的时间细节,大概刘宋末年便有《涅槃经·四相品》的节抄本出现。至少在普通年间五月二十三日大会以前,法云曾经屡次讲说《涅槃经》,《四相品》的素食主张是其重要内容。
3.素食与如来藏
《涅槃经》《楞伽经》《央掘魔罗经》与素食相关的教说彼此呼应,但也存在一些差异。其中《涅槃经》的成立年代最早,而引用若干经典的《楞伽经》成立年代最晚,《央掘魔罗经》受到前者的强烈影响,又被后者所引用,则成立年代大致位于两者之间。
《涅槃经》给出的最重要理由,是“断大慈种”之说。此说见于“南本”《涅槃经·四相品》。平行文本见表4。
表4 三种《大般涅槃经》译本对大慈种的表述
经文的意思,似乎只是说食肉行为断绝了慈悲的可能性,或者说与慈悲的精神相悖。藏译本也简单地表示为“大慈”。下田正弘指出,《涅槃经》中的素食论述实与佛性、如来藏思想没有关系。
然而,由于汉译本引入了“大慈种”的概念,后世的注疏中逐渐发展出了对这一概念具有如来藏思想特色的解释。这是一个比较显著的趋势,在此简单追溯其源流。梁初成书的《大般涅槃经集解》中对此句经文的解释是:
道生曰:滋味之浓,莫深肉食。肉食苟浓,必忘慈恻。慈恻之大,谓之种也。种既断,长寿理绝也。
僧宗曰:夫杀伤大慈,而啖伤小慈,因小得大,故小慈是大慈种也。又释云:果为大慈,因为小慈,是则因慈为果慈种也。今既啖肉,违因地之慈,故言断慈种也。
惠诞曰:食肉障生厚集善根之小慈也,何有能生种性以上之大慈耶?
可以明确,六朝诸家皆以小大、因果来理解“种子”之意。惠诞(亦作慧诞)的解释则引入了修行阶位的理论,按照《菩萨璎珞本业经》规定,种性以上四十二贤圣位为菩萨(不包含预备阶段的十信位)。
再看梁武帝本人的解释,《断酒肉文》云:
若食肉者障菩提心,无有菩萨法。以食肉故,障不能得初地。以食肉故,障不能得二地,乃至障不能得十地。以无菩萨法故,无四无量心。无四无量心故,无有大慈大悲。以是因缘,佛子不续。所以经言,食肉者断大慈种。
这仍然是从食肉妨碍修行者菩萨道之阶次的角度立论。但到了灌顶撰《大般涅槃经疏》中,则出现了另外两个解释:
第二云断大慈种有三解:一云佛是大慈,二云初地是大慈,三云性地是大慈。大慈必借小慈为种,若食肉者则无小慈,故言断种。又云:只众生是大慈种,定应作佛。《华严》名诸众生以为佛子,食之即是断佛种也。
“又云”以后的第二解明显受到如来藏思想的影响。如来藏思想主张,有情众生内部具备成佛的可能,称为“如来藏”或者“佛性”。因此,从众生绍续如来种性这个角度理解,食肉的行为切断了众生成佛的可能,因此不仅在伦理意义上是不人道的,而且在形而上层面是罪恶的。
这一新理解的出现,是印度和汉地语境中普遍的思想倾向。《涅槃经》中佛陀告诫弟子不应食肉,“若受檀越信施之时,应观是食如子肉想”。这个主题在另外两部经里得到发挥。《楞伽经》云:“一切众生从本已来,展转因缘,常为六亲,以亲想故,不应食肉。”《央掘魔罗经》把这个意思演说得更为详尽(下划线为笔者所加):
文殊师利白佛言:“世尊!因如来藏故,诸佛不食肉耶?”佛言:“如是。一切众生无始生死生生轮转,无非父母、兄弟、姊妹,犹如伎儿变易无常。自肉、他肉,则是一肉,是故诸佛悉不食肉。复次,文殊师利!一切众生界、我界,即是一界。所宅之肉,即是一肉。是故,诸佛悉不食肉。”
这里众生经过生死轮回,皆为父母眷属的观念,是本经中反复出现的主题。众生与佛同属一界,“界”的梵文原语当为“dhātu”,最朴素的含义是“构成要素”。《涅槃经》和受其影响成立的如来藏系经典利用了这个词的多义性,由佛身/舍利的用法,发展出了佛性的概念(buddha-dhātu),成为如来藏的同义语。《央掘魔罗经》格外明确地指出了如来藏思想与素食的联系。
考虑到《央掘魔罗经》与《楞伽经》同由求那跋陀罗译出,以及两经在内容主旨上的亲缘性,前者的主张自然会影响到后者的解释。我们注意到,“魏译本”《楞伽经·遮食肉品》比其他平行文本多出许多内容,其中特别援引了《涅槃经》的“大慈种”之说,又强调“若食肉者,当知即是众生大怨,断我圣种”。一般认为,“魏译本”《楞伽经》掺入了汉译者解释经文的内容,这段经文显然是根据如来藏学说对“断大慈种”所做的阐释。
上文谈到,《断酒肉文》所引若干大乘经典,都是以如来藏思想为主旨的作品,以至有学者认为,素食运动在印度的兴起,既非早期佛教不杀生戒的直接推演,也与印度社会的文化语境无关,而是与大乘佛教中的如来藏思想这一特定的理论相联系。然而综合以上的考察,我们可以更加细致地描述这批经典的成立史及其在东亚的展开。
这里暂且不谈素食与印度其他宗教传统的关系,只想指出素食与如来藏思想的合流经历了一个过程。《涅槃经》是一部内容庞杂的经典,根据下田正弘的研究,汉藏译本重合的部分,可以大致分为两组三个层次。第一组中经文的宣讲者常以法师(skt.*dharmakathika)、比丘自称,第二组则自称菩萨。第二组根据教理学的内容,又可以分为两个层次。从第一组向第二组内容的过渡,反映了巡行乡间的说法师到重视教团规制的菩萨修行者的社会背景变化。《涅槃经》主张素食的段落以及如来藏思想,都出现在该经较晚成立的第二组。然而从经文的表述上看,素食的理由与如来藏没有直接而明确的联系。时代较晚的《楞伽经》和《央掘魔罗经》则大大发挥了轮回众生为父母眷属的思想,从而建立了素食与如来藏的关联。这样的新思想影响到“魏译本”《楞伽经》的汉译者,也影响到隋代的注疏家对《涅槃经》的解释。
在这个思想脉络中,反观梁武帝的《断酒肉文》,笔者认为,尽管文中援引了《楞伽经》《央掘魔罗经》等如来藏系统的经典,但在梁武帝本人乃至《集解》所见诸家涅槃师在“断大慈种”的理解上,尚未见到如来藏思想的影响。
4.素食与“外道”
印度佛教的研究者大多认为,素食运动的兴起,与婆罗门教、耆那教的外部压力有关。这一点在戒律中制定“三种净肉”的因缘谭中已有反映,大乘经典中也能察觉类似的迹象。
“宋译本”《楞伽经》素食相关的讨论,是以大慧菩萨与佛的对话开始的。大慧请求道:“恶邪论法,诸外道辈,邪见断常,颠倒计着,尚有遮法,不听食肉。况复如来,世间救护,正法成就,而食肉耶?”其余诸本进一步将“外道”指实为顺世论者(Lokāyata)。但也有学者指出,该词汇常被用以泛称所有外道。因此,素食原则的提出是以同其他宗教传统的竞争为背景的。
《涅槃经》没有明确表示提倡素食的背景,但在迦叶菩萨根据素食的原则,进一步提出五种美食、憍奢耶衣、皮革等物亦应禁断的时候,佛陀拒绝了这一请求:“善男子!不应同彼尼乾所见。”所谓“憍奢耶衣”(skt.kauśeya)是指绢料制作的袈裟。关于禁绝绢衣的问题,中古时期同样引起了许多讨论,此处不拟展开,只想强调佛教在因应素食主义的潮流,与其他宗教传统在同一方向上竞争的同时,又在刻意保持自身的身份区隔。这也是宗教间竞争的普遍现象。
《楞伽经》还将肉食与“五辛”并提加以避忌。《楞伽经》云:“不净气分所生长故,不应食肉。众生闻气,悉生恐怖,如旃陀罗及谭婆等,狗见憎恶,惊怖群吠故,不应食肉。……凡愚所嗜,臭秽不净,无善名称故,不应食肉。令诸咒术不成就故,不应食肉。……彼食肉者,诸天所弃故,不应食肉。令口气臭故,不应食肉。”又云:“酒肉葱韭蒜,悉为圣道障。”这一思路在《涅槃经》中已有暗示:“善男子!如人啖蒜,臭秽可恶,余人见之,闻臭舍去。设远见者犹不欲视,况当近之?诸食肉者亦复如是,一切众生闻其肉气悉皆恐怖,生畏死想。”
这一主张显然与佛教的不杀生戒和慈悲原则无关,而是考虑到食用者散发出令人不悦的气味,也会影响传法者的社会形象和传教效果,背后同样反映了印度社会的阶级划分。以食物的洁与不洁区隔种姓的高低,在印度文化中十分普遍。
《断酒肉文》开篇(表1段落1-B、段落1-C)中,梁武帝历数僧人饮酒食肉不如外道者九事、不如在家人者九事。其中对外道的描述,其实杂取自各种经典,在汉地佛教的语境里,显得有些无所准的。但如果深入观察印度佛教教团对素食主义的接受过程,汉地佛教与之处于十分相似的情境。对印度佛教来说,素食的需求主要来自印度社会对修道者形象的期许,以及其他宗教传统的竞争压力;而对汉地佛教来说,中古社会对于方外之人也有某种形象期许。同时,正如上文谈到的,在家居士自觉而且真挚地实践素食,这是推动僧团走向全面素食的主要动力。
5.随事渐制
大乘经典要主张全面素食,则必须克服戒律中的“三种净肉”之说。经文中提示的解释原则,在梁武帝与僧团的辩难中得到运用,并且有所发展。
《涅槃经·四相品》云:
迦叶又言:“如来何故先听比丘食三种净肉?”“迦叶,是三种净肉,随事渐制。”迦叶菩萨复白佛言:“世尊,何因缘故十种不净,乃至九种清净而复不听?”佛告迦叶:“亦是因事渐次而制,当知即是现断肉义。”
经文中提及的遮止“十种”,以及开许“三种净肉”之说,上文已经介绍过。“九种清净”在经典中没有明确的讲法,《集解》引僧宗云:
九种受者,昔日一往唱言“离见闻疑听食”。当时虽制,而损命犹多,故第二重制除十之外,离见闻疑听食也。虽尔而伤损尚多,故第三稍令精尽。向者三事,各有前后方便,一事有三,合成九也。见中三者,谓见断命时,见牵去时,见杀后屠割时。闻中三者,闻杀时,闻牵去时,闻屠割时。疑三者,亦不离见闻也。疑此为是为我杀耶,为他杀耶,乃至前后方便亦疑也。又释疑者,如向在彼家,今于此家得肉,情中生疑,为是向肉,为非向肉,亦不得啖。如前后方便生疑,悉不得啖。闻中生疑,类如前也。但见闻事异,各分为三,则成六也。二家之疑,不复分别,同是一疑耳。今常教既兴,一切悉断,此则去滞有渐,不可顿也。
这段文字颇为费解,大致的解释方向是将见、闻、疑按照动作发生的先后拆分为九种,是对“三种净肉”更加细密的规定。
《楞伽经》云:
大慧!我有时说,遮五种肉,或制十种。今于此经,一切种、一切时,开除方便,一切悉断。
这里的“遮五种肉”含义不明,“魏译本”和“唐译本”意为开许三种。David S.Schmithausen建议将梵本修订为nava uddiśyakṛtāni(九种为僧所杀之肉),并主张此与《涅槃经》所述之“九种肉”对应。
注经家的解释虽然烦琐,其解释原则是清晰的。《涅槃经》《楞伽经》提示的第一条解释思路,认为戒律中前后不同的规定是一个标准不断提高、禁网不断收紧的过程,随着时间的推移,僧团的自我约束越发严格,最终导向全面素食。
然而,有学者指出,《楞伽经》还提供了另一种解释的思路。经云:
凡诸杀者,为财利故,杀生屠贩。彼诸愚痴食肉众生,以钱为网而捕诸肉。彼杀生者,若以财物,若以钩网,取彼空行水陆众生,种种杀害,屠贩求利。大慧!亦无不教、不求、不想,而有鱼肉。以是义故,不应食肉。
上文指出,“三种净肉”中的“不疑”,免除了食用自死肉和从屠夫处购买行为的罪责。而此处经文的逻辑,是今日熟知的“没有买卖就没有杀害”,认为消费肉食本身,就背负了杀生的罪责。换句话说,开许“三种净肉”就等于全面素食,因为根本不存在这样的肉食。
在《断酒肉文》中,梁武帝和诸律师就戒律与大乘经典的关系反复辩论,从中可以看到两种解释策略都在起作用:
法超奉答:“律教是一,而人取文下之旨不同。法超所解,律虽许啖三种净肉,而意实欲永断。何以知之?先明断十种不净肉,次令食三种净肉,末令食九种净肉。如此渐制,便是意欲永断。法超常日讲,恒作如此说。”
制又问僧辩法师:“复作若为开导?”僧辩奉答:“僧辩从来所解大意,亦不异法超。但教有深浅,阶级引物。若论啖三种净肉,理当是过。但教既未极,所以许其如此。”
制又问宝度法师:“复若为开导?”宝度奉答:“愚短所解,只是渐教,所以律文许啖三种净肉。若《涅槃》究竟,明于正理,不许食肉。若利根者,于三种净肉教,即得悉不食解。若钝根之人,方待后教。”
法超引《涅槃经》解律,律文是渐教,《涅槃经》是究竟,这是几位律师的共识,与《集解》所引僧宗的看法也完全一致。他们的分歧在于,如何决定当下的实践?僧辩主张现阶段“教既未极”,戒律中的渐教仍然适用。宝度则建议针对读者的不同根器,“钝根之人,方待后教”。法超的立场最为激进,认为律文本身就意味着全面禁止肉食。
在接下来的几个回合里,梁武帝反复发问“律教起何时”,僧辩奉答“起八年已后,至涅槃”,道恩则答“集前四时,不集涅槃时”。梁武帝运用各种手段迫使僧人承认,优波离所撰集的戒律包含了佛陀入涅槃以前的最后教说,虽然没有亮明自家论点,实则暗示戒律的本文与《涅槃经》并无矛盾。这接近《楞伽经》所示的第二种解释思路。
回到辩论两方的共识,即以戒律为渐教、《涅槃经》为究竟的观念,这种将不同经典安排在线性的时间顺序上的解释方法,是南朝教相判释的典型特色。众所周知,判教是中国佛教独有的,整理、调和佛教各派学说的思想方法,最初出现于5世纪初鸠摩罗什的弟子僧睿、竺道生、慧观等人的作品中。竺道生提出四种法轮说,慧观提出顿渐二教、五时教判说,虽然细节上的判释不同,但南朝教判的主流是以“说时论”为基调,认为佛陀生涯中讲说顺序的先后,意味着所说教义的由浅入深。
梁武帝与僧人之所以在戒律的说时、现今应该执行渐教还是究竟之教的问题上反复纠缠,争执的实质是如何将渐进的教理体系对应到现实的历史阶段。需要指出的是,这种教理体系与历史观的平行建构,不仅限于佛教。在儒佛关系的辩论中,六朝士人构筑起了一个更为宏大的理论架构。这不仅关乎时人对经典文本的理解,更触及整个中古时期基底的政教观、历史观,需要仔细的分梳。
6.儒佛调和
上文谈到,佛教在印度的出现和传播,是伴随着对婆罗门祭祀传统的激烈批评的。传入汉地以后,虽然佛教的戒律可对儒家的伦理价值如“仁”“义”等加以比附,但如何处理居于儒家礼制核心地位的祖先祭祀,始终是一个棘手的问题。如果地方淫祀的裁撤尚可以通过行政手段,那么要撬动儒家的祭祀礼仪,则必须在理论上给予解释。
现存史料中,最早提出儒佛调和方案的大概是东晋的孙绰。《论语·述而》云:“子钓而不网,弋不射宿。”皇侃《论语义疏》引孙绰语曰:“杀理不可顿去,故禁网而存宿也。”《隋志》著录孙绰撰《集解论语》十卷,今已散佚,孙绰之说或来源于此。此外,在《喻道论》中尚可看到完整的论述。
孙绰首先提出,儒家“王者之常制”的刑杀较报应之理仍有精粗之别。当被问及报应之理丝毫不爽,则圣人执掌诛杀的必要性何在时,他说:
圣人知人情之固于杀,不可一朝而息,故渐抑以求厥中。犹蝮蛇螫足,斩之以全身,痈疽附体,决之以救命。亡一以存十,亦轻重之所权。故刑依秋冬,所以顺时杀。春搜夏苗,所以简胎乳。三驱之礼,禽来则韬弓。闻声睹生,肉至则不食。钓而不网,弋不射宿。其于昆虫,每加隐恻。至于议狱缓死,眚灾肆赦,刑疑从轻,宁失有罪。流涕授钺,哀矜勿喜。生育之恩笃矣,仁爱之道尽矣。所谓为而不恃,长而不宰。德被而功不在我,日用而万物不知。举兹以求,足以悟其归矣。
孙绰谈论的话题不是杀牲祭祀,而是刑罚。他广泛援引了《论语》《孟子》《礼记》等儒家经典中的段落,强调圣人“无心于杀,杀故百姓之心耳”,圣人的制礼作乐乃至刑杀,都是与具体时代的民情相妥协的结果。他将儒释关系概括为“周孔救极弊,佛教明其本耳。共为首尾,其致不殊”。这个概括包含两个层面的含义:首先,意味着佛教为本,儒家的教化是权宜的;其次,暗示儒家的教化随着时间的推移,会朝向佛教的价值观不断推进。后一种声音在东晋以后逐渐加强,并在齐、梁达到高潮。
元嘉年间,当时著名的士大夫何承天与颜延之发生了一场辩论,来往一组书信被收录在《弘明集》中,题曰“达性论”。论辩的核心问题,正是祭祀与不杀生戒的冲突。何承天主张作为“三才”之一的人类,不应“与夫飞沈蠉蠕并为众生”,具有享用其他生物的权力,道德的体现只在于“取之有时,用之有道”。这里的“取”和“用”,在儒家礼制中最为刚性的义务无疑便是祭祀。如果拘忌于一己的轮回果报(“外惮权教,虑深方生”),而不能履行社会义务,这是何承天无法接受的立场。
何承天引用了与孙绰大致相同的儒家经典,却得出了相反的结论。何氏认为,圣人制礼,已经去其泰甚,达致中道。而在信仰佛教的颜延之看来,圣人只是“哀其若此,而不能顿夺所滞”,而“与道为心者,或不剂此而止”。在之后的几番论辩中,何承天始终认为,这样的逻辑推演“意必欲推之于编户”,将会从少数较高道德追求的人,导向一场社会运动,这是两人都无法想象的社会图景。尽管颜延之引经据典,提出了若干肉食替代方案,何承天却说:
夫禋瘗茧栗,宗社三牲,膮芗豆俎,以供宾客,七十之老,俟肉而饱。岂得唯陈列草石,取备上药而已?吾所忧不立者,非谓洪论难持,退嫌此事不可顿去于世耳。
在以宗庙祭祀为代表的特定场合,肉食是无法被废除的。在这个问题上,颜延之的态度也缓和下来了,在辩论的最后如是表达(下划线为笔者所加):
神农定生,周人备教,既唱粒食。又言上药既用牺牢,又称苹蘩祭膳之道,故无定方。前举市庖之外复有御养者,指旧刳瀹之滞,以明延性不一,非谓经世之事,皆当取备草石。然刍豢之功,希至百龄,芝术之懿,亟闻千藏。由是言之,七十之老何必谢恩于肉食?但自封一域者,舍此无术耳。想不顿去于世,犹是前释所云不能顿夺所滞也。始获符同,敢不归美。既知不可顿去,或不谓道尽于此。
这样的回应只是在原则上援引三代上古的传说,强调祭祀用品并无定法,但仍然达成了一个共识,即祭祀活动中的牺牲是“不可顿去”的。
到了梁初,沈约构建了一套全新的历史观,在这个奇异的历史叙述里,祭祀的素食改革呼之欲出。《广弘明集》保存了两篇文献,前后连贯起来,可以窥见沈约设想的历史图景。第一篇是沈约和陶弘景辩论的记录——《均圣论》,写作时间是天监三年或稍后。第二篇是《究竟慈悲论》,时间不详,只能判断早于沈约卒没的天监十二年。
《均圣论》云:
炎昊之世,未火未粒,肉食皮衣。仁恻之事,弗萌怀抱。非肉非皮,死亡立至。虽复大圣殷勤,思存救免。而身命是资,理难顿夺。实宜导之以渐,稍启其源。故燧人火化,变腥为熟,腥熟既变,盖佛教之萌兆也。何者?变腥为熟,其事渐难。积此渐难,可以成著。……自此以降,矜护日广。……周、孔二圣,宗条稍广。见其生不忍其死,闻其声不食其肉。草木斩伐有时,麛卵不得妄犯。渔不竭泽,佃不燎原。钓而不网,弋不射宿。肉食蚕衣,皆须耆齿。牛羊犬豕,无故不杀。
在沈约的叙述里,人类的历史从茹毛饮血的蛮荒时代开始,经历燧人氏、神农氏,一直到周公、孔子制礼作乐,是一个“导之以渐”的过程,其间儒家礼制对杀生的限制日趋严密(“宗条稍广”),圣人对众生的矜护之情渐次彰显。沈约不仅继承了孙绰、颜延之以来对周、孔制礼的解释,还把远古的圣人也编织到进化论的历史叙述中,将儒家的礼法视作“佛教之萌兆”。
与此相配合,沈约又在《究竟慈悲论》对未来做了展望。其中回顾了佛陀制戒从许开“三种净肉”到全面素食的历程,佛教内部的各种教说也被认为是“立教设方,每由渐致”。上文介绍过,《涅槃经·四相品》在谈及素食问题时,明确拒绝了断绝绢衣的实践,声言“不应同彼尼乾所见”。沈约则主张彻底禁止使用桑蚕。之所以能做出超越经典规定的激进提议,他给出的理由是(下划线为笔者所加):
夫常住密奥,传译遐阻,《泥洹》始度,咸谓已穷。中出河西,方知未尽。关中晚说,厥义弥畅,仰寻条流,理非备足。又案:《涅槃》初说,阿阇世王、大迦叶、阿难三部徒众独不来至,既而二人并来,惟无迦叶。迦叶佛大弟子,不容不至,而经无至文,理非备尽。昔《涅槃》未启,十数年间,庐阜名僧已有蔬食者矣,岂非乘心暗践,自与理合者哉?且一朝裂帛,可以终年;烹牢待膳,亘时引日。然则一岁八蚕,已惊其骤,终朝未肉,尽室惊嗟。拯危济苦,先其所急,敷说次序,义实在斯。
这段表述有两点值得关注:第一,沈约认为佛陀的所有教说是因应时势的,经典中没有明文规定,甚至明确否定的文字,也不妨碍读者根据佛教慈悲的原则,做出自己的推演;第二,沈约这种不拘泥于文字的灵活理解,其实是基于南朝,或者更具体地说,是基于晋宋之际佛典翻译繁盛局面之实感。
笔者曾经注意到,刘宋元嘉年间围绕踞食问题的论争中,由于经典的集中译出,佛教内部的教义分歧第一次被突出地展现出来。竺道生在《涅槃经》大本尚未传到江南之时,孤明先发,提出一阐提有佛性,虽然一时受到僧团的排斥,终于被后出的经典肯定。沈约这里也援引了庐山僧人率先实践素食的行为。这类“乘心暗践,自与理合”的先例促使南朝僧俗特别是居士群体,对经典采取灵活的解释,在实践上推导出更严苛的道德要求。因为先前译出的经典,无论多么卷帙浩繁,在理论上也只是佛陀全部教说的一部分,需要读者根据经文的原则去补完。
7.小结
以上围绕《断酒肉文》及其所引用的佛教经典,分析了梁武帝敦促僧尼实践素食的新理据。笔者试图描述如来藏系大乘经典在印度的成书及南朝人士对它的接受过程。素食主义在大乘经典中的确立,只有放置在印度社会的背景中才能得到理解。汉地素食运动的兴起,也同样不是佛教经典传播单独作用的结果。
除了前文介绍的实践层面沉默的潜流,在精英辩论的层面,《涅槃经》《楞伽经》所揭示的解释方法,与居士群体独立发展出的调和儒释的思路,两者颇为契合。最终,在梁武帝改革前夕,沈约创建了一个精致、复杂的教理体系和历史图景,既包含儒、佛,又包含小乘戒律和大乘经,并且还导向更激进的实践,构成了完整的进化论史观。或者运用福柯的概念,它可以说是一种南朝独有的“知识型”(episteme)。对这一“知识型”的独特性,当我们把考察的目光下延,看看梁武帝改革之后的历史走向,便会认识得更加清晰。
四、素食改革的影响
梁武帝的素食改革沿着祭祀和僧团生活两个方向展开。在他治下推展相当顺利的祭祀改革,在后世饱受诟病,“宗庙不血食”被认为是亡国之征;华光殿上几番激辩的僧尼戒律改革,其成果却似乎稳固下来,成了迄今为止中国佛教寺院生活的日常规范。
然而正如本文一再强调的,素食运动绝不是梁武帝个人的异想天开,而是有着佛教内外、僧俗两界深广的社会历史背景。不能将祭祀改革的挫折归咎于梁武帝的荒唐,也不能将僧尼戒律改革的成就归功于梁武帝的魄力。评估这场改制运动的实际效果,我们一方面希望观察佛教价值主导对本土传统的冲击及其限度,另一方面也希望反思国家权力介入对教团实践可能造成的影响。
1.祭祀素食化的挫折及调整
首先需要指出,尽管后世经常批评梁武帝佞佛导致了王朝的覆亡,这一批评甚至成为唐代的官方话语,但在实践层面,梁武帝对祭祀制度的素食改革并未完全被历代淘汰,而是经过一番调整,在唐代以相对温和的形式被继承下来。
最初公开批评梁武帝祭祀素食改革的,是梁武帝的朝臣荀济。荀济的上表激怒了梁武帝,为躲避杀身之祸,他逃至北方,武定五年(547)因参与东魏孝静帝谋杀高澄的政变,事败被杀。荀济上表的内容,最早被编入唐初傅奕所撰《高识传》,此书在宋代以后亡佚,道宣《广弘明集》卷六、卷七“历代王臣滞惑解”抄录了其书部分文字,并对其加以驳斥。今日所见荀济的上梁武帝表文,是荀济到北方以后回忆和叙述,并且经过傅奕、道宣两个带有强烈护教热情,却又立场相反的编纂者两次整理和删改的版本。荀济对梁武帝的指责,其中一项便是祭祀制度的素食化(下划线为笔者所加):
济表云:稽古之诏未闻,崇邪之命重沓。岁时禘祫,未尝亲享,竹脯面牲,欺诬宗庙。违黄屋之尊,就苍头之役。朝夕敬妖怪之胡鬼,曲躬供贪淫之贼秃,耽信邪胡,谄祭淫祀。恐非聪明正直,而可以福佑陛下者也。
济吐斯言,故动怒也。梁祖享祀于晦朔,四时交易于温凊,流涕动于臣下,兴言赋于孝思。故景阳台、至敬殿,咸陈文祖献后之奠,何得言未尝亲享?故反前事,肆情骂之。竹脯面牲,用替牺栗,苹藻礿祭,岂惟有梁之时?屈尊就卑,乃万代之希有。遗若脱屣,岂百王之虚构哉!自非行总八恒,位邻上忍,安能行慈绝欲于盛年,长斋竭诚于终事哉。
荀济第一次点明梁武帝在祭祀上的更张是出于佛教信仰,是对宗庙的欺骗和亵渎。道宣指出,荀济的指控颇有故意激怒梁武帝的意思。本文已经指出,梁武帝对祭祀制度的改革,从来是以儒家的话语自我辩护的,祭祀素食有齐武帝的先例,前代也不乏不同程度的改制措施,此举不仅没有亵慢宗庙,反而敦崇孝道。梁武帝在《孝思赋》自道断肉的经历,正是如此标榜的。这些事情历历在目,时人不容不知。此后南朝系统的历史书写,如《金楼子·兴王篇》《梁书·武帝纪》,都对梁武帝之恭俭、持戒加以赞扬。
史书中没有明确记载荀济上表的时间,从文本内证判断,大致在大通初年。是时恰逢东西魏分裂前夕,南方则“江表无事”,荀济的批判即使确有其事,也难对梁武帝的威信构成实际的威胁。时移世易,侯景乱起,梁武帝困死台城。天保五年(554),魏收奏进国史,佞佛就成了梁武帝悲剧结局的祸根。《魏书·岛夷萧衍传》的结尾历数梁武帝奉佛情事,其中提到:“衍自以持戒,乃至祭其祖祢,不设牢牲。时人皆窃云,虽僭司王者,然其宗庙实不血食矣。”从此,梁武帝对祭祀的素食改革便成为佞佛亡国论的口实。
南北敌对,北人著史,当然对南朝君主极尽诋毁之能事。然而在祭祀素食的问题上,魏收这样的批评是一件危险而尴尬的事,因为此时文宣帝高洋正在朝同一方向迈进。史载,天保七年五月,“帝以肉为断慈,遂不复食”。次年“夏四月庚午,诏诸取虾蟹蚬蛤之类,悉令停断,唯听捕鱼。乙酉,诏公私鹰鹞俱亦禁绝”;八月“庚辰,诏丘、郊、禘、祫、时祀,皆仰市取,少牢不得剖割,有司监视,必令丰备;农社先蚕,酒肉而已;雩、禖、风、雨、司民、司禄、灵星、杂祀,果饼酒脯。唯当务尽诚敬,义同如在”。僧传则记载,文宣帝从僧稠“受菩萨戒法。断酒禁肉,放舍鹰鹞,去官畋渔,郁成仁国。又断天下屠杀,月六年三,敕民斋戒,官园私菜,荤辛悉除”。
笔者曾经指出,高氏父子在东魏后期引入了南朝的菩萨戒法。文宣帝的种种举措,如以食肉为断慈,断除虾蟹等水生动物,祭祀以酒脯代牺牲,连同“五辛”一齐禁断,无一不是参照梁武帝的剧本,体现了天保后期热切模仿南朝文化的风潮。
这种激进的举措最终没有成为北齐礼制的主流。《隋书·音乐志》云,北齐“武成之时,始定四郊、宗庙、三朝之乐。群臣入出,奏《肆夏》。牲入出,荐毛血,并奏《昭夏》”。其后所附诸歌词,也都有用牲的内容。又《北史·高元海传》载:“元海好乱乐祸,然诈仁慈,不饮酒啖肉。文宣天保末年,敬信内法,乃至宗庙不血食,皆元海所为。及为右仆射,又说后主禁屠宰,断酤酒。”是则宗庙祭祀的彻底素食化,只在文宣帝在位后期维持了很短的一段时间。唐初撰齐史,遂将责任推到后来失势的高元海头上。
不过,北齐君主开创了一个新的传统,即提倡“三长斋月”。上文谈到,斋月之说虽已见于东晋郗超《奉法要》、梁初僧佑《法苑杂缘原始集》,但南朝君主没有大规模地推行“三长斋月”。北魏亦无先例。此后隋文帝开皇三年(583)下诏,“其京城及诸州官立寺之所,每年正月、五月、九月,恒起八日至十五日,当寺行道。其行道之日,远近民庶,凡是有生之类,悉不得杀”。唐高祖武德二年(619)下诏,正月、五月、九月,天下普断屠杀。有唐一代大部分时间,虽然制度的细节屡有迁改,但“三长斋月”经常成为断屠的名目,涉及法律刑杀、官吏选任等诸多方面。
上文指出,“三长斋月”在汉译佛典中没有明确的依据,只有《提谓波利经》之类的疑伪经中可见详细的说明。太武帝灭佛以后,北方佛教受到沉重打击,失去了十六国以来的实践传承,伪经《提谓波利经》应运而生。直到隋初,关中地区“往往民间犹习《提谓》,邑义各持衣钵,月再兴斋,仪范正律,递相监检,甚具翔集云”。这是说当时僧俗仍以此经代替戒律,每月两次对照检查自身之言行。民间教团和社邑组织的实践,最终通过诏敕和国家法令的形式确定下来。刘淑芬指出,北齐、隋唐提倡“月六三长”的一个背景,正是《提谓波利经》的流行。
六朝前期的素食实践,是在私人领域的一些特定场合零散发生的,例如不定期举行的斋会、亲属服丧期等。梁武帝的改革将素食主义制度化,并且推向礼仪的所有方面,自然与本土传统产生冲突。“三长斋月”现象的意义,在于从制度上将素食实践收缩回特定场合,但这个场合具有全民共享的时间起止,并且在其中充实了忏悔、俗讲之类的种种活动,从而改变了整个社会的岁时行事。
隋唐时期祭祀制度的素食化还有一个重要的变化,就是道教对国家祭祀的参与。道教同样反对杀牲祭祀。玄宗朝的高道司马承祯声称道教仙真高于血祀之神,试图以道教的五岳真君祠等制度,参与改造儒家传统的岳渎祭祀,但最终效果仍然有限。雷闻认为,真君祠的建立并未对五岳祭祀构成实质的挑战,晚唐杜光庭的洞天福地学说,进一步放弃了道教仙真的优势地位,体现出国家权威的影响。吴丽娱提出从公、私关系理解唐代礼制中佛道因素与儒家礼仪的分界,则对笔者启发尤多。
纵览北朝隋唐时期祭祀制度的变化,可以看出两种倾向。第一种倾向,是北齐、隋唐的素食实践很大程度上仍然继承了梁武帝改革的制度化方向,不过只是以“三长斋月”的规定,为素食参与公共生活“赋形”。第二种倾向,是这一变化避开了素食主义与最为敏感的宗庙、郊祀祭之间的冲突,而在山川岳渎祭祀中部分地采取儒道并行的方式,体现出明显的部门化倾向。
2.素食改革前夕的僧团状况
考察梁武帝推行僧团全面素食的实际效果,无疑非常困难。诹访义纯曾经全面统计《高僧传》《续高僧传》在梁武帝改革前后实践素食僧人的人数和分布。一方面,早在佛教传入早期,蔬食苦节就是僧传书写中被表彰的行为,即使拈举梁代以后坚持素食的个案,也无法证明素食主义是经过梁武帝的提倡才变得更加巩固的。另一方面,从践行素食的人数数据出发,也难以描述僧团实践的总体趋势,因为数字受制于史家搜集材料的客观条件。
近年来,Eric Greene更提出了一个颠覆性的结论。通过仔细对勘若干最早期的汉译佛经,他注意到汉译本比其他平行文本在涉及饮酒的文句中经常多出了不食肉的内容,这种差异大体可以断定是汉译者的加笔,并且也存在于汉地僧俗撰述之中。上文谈到郗超《奉法要》将素食写入“八关斋”的规定,正是这样的例子。5世纪前期,不仅是主张全面素食的《涅槃经》等译出的时代,同时也是开许“三种净肉”的诸部广律流行的时代。于是,汉地的素食运动呈现完全不同于以往认识的图景。在佛教传入的初始阶段,素食主义并非如印度佛教僧团那样只是少数派的主张,在汉地获得人们的接受毫无压力,这是因为素食是佛教、道教区别于其他杀牲祭祀的信仰传统的身份标签。素食在5世纪末6世纪初成为问题,引起广泛的讨论,其原因不在于此时传来的主张素食的佛教经典,而在于时人第一次读到开许肉食的经典。
如果此说能够成立,那么梁武帝素食改革的意义将会大大消解。然而,这样的论述错失了梁武帝素食改革的层次和目标。本文开头即已指出,梁武帝的素食改革包含祭祀和僧团实践两个方向,在祭祀活动中废除杀牲和僧尼日常生活中实践全面素食,本来就是两个问题。佛教区别于其他信仰传统,其重要的宗教身份能指(signifier of religiosity)是废除杀牲,但不是僧尼素食,二者不能混淆。早期汉译佛经和撰述中的相关表述,的确表明素食作为方外之士的理想生活,在佛教传入的初期即被广泛接受,但是梁武帝对僧团实践的改革所针对的,其实是推行全面素食面临的几种非常顽固的角落,例如周颙、何曾斤斤计较地研讨素食的食谱。在这样严肃、严格的讨论兴起之前,素食主义是否在僧团日常生活中得以确立,是一个无法证实也无法证伪的问题。
因此,为了评估梁武帝素食改革对僧团实践的效果,我们需要把考察的范围集中在改革之前、之后一段相对较短的时间范围以内,并且考察的方式一定是思想史的,而非定量统计的社会学方法。素食主义的确立,本质上是某种理想型(ideal type)被接受的过程。具体来说,是要看改革前夕在思想层面遇到哪些阻力,以及改革提出的新观念在之后一段时间是否得到加强。
按照这个思路,两个事实浮现在视野中。第一个事实,是在梁武帝改革的前夕,戒律中开许“三种净肉”之说,确如Eric Greene所设想的那样,成为僧人全面素食的障碍。这种情况,尤其集中出现在身份地位较高的学问僧之中。
《断酒肉文》记载梁武帝曾经询问各寺执行素食的情况,立场最为激进的法超向来不食肉,僧辩“中年疾病,有时暂开”,宝度的答复是定林、光宅两处不允许食肉,“若在余处,为疾病亦不免开”。定林寺是律师僧佑的住寺,光宅寺是梁武帝旧宅,两处寺院与齐梁皇室关系密切。除此之外,建康寺院没有强制素食的硬性规定,特别是僧侣发生疾病之时,以肉为药、以肉进补是普遍状况。
《历代三宝纪》还记载了这样一则轶事。扶南僧人僧伽婆罗到建康以后,“太尉、临川王问曰:‘法师为当菜食、鲑食?’答云:‘菜食。病时则索。’又问:‘今日何如?’答曰:‘四大之身,何时不病?’王大悦,即为设食”。后注云出自《宝唱录》《名僧传》。《宝唱录》属于当时人写当时事之作,不仅可靠,而且生动传神。上述对话中,僧伽婆罗巧妙地运用维摩诘“众生病,从四大起,以其有病,是故我病”的典故,为自己食用肉食开脱,一座尽欢。此事时间不详,大致判断是在普通以后、梁武帝改革以前。
还有一条间接的例证,见于《冥祥记》。根据小说的叙述,刘宋元嘉十六年,河东人阮稚宗由于生前喜欢从事渔猎,死后堕入地狱,备受荼毒,还阳之际,“见有蚁数头。道人指曰:此虽微物,亦不可杀。无论复巨此者也。鱼肉自死,此可啖耳。”这则故事一面谆谆教诲世俗信仰者要严格戒杀,同时还不忘告诫他可以食用自死之肉。创作者想必熟知戒律中的“三种净肉”之说。
这些情况表明,在学理上确立大乘经典对戒律的优势地位,对“三种净肉”之说做出新的解释,对于在实践中推行素食无疑是必要的。梁武帝改革以后,除了标榜示迹同凡的圣者菩萨,再难见到援引“三种净肉”之说为食肉辩护的记载。梁武帝发起的论辩,应当起到了廓清疑惑的作用。
3.新理据的自觉运用
从一些迹象来看,梁武帝动用国家行政的力量,推动僧尼戒律的变革,曾受到僧界的强烈抵制。笔者曾经考证过梁武帝欲自任白衣僧正,智藏与之抗辩之事,认为此事当发生在天监末年。结合《断酒肉文》的写作年代来看,此举必然属于素食改革前夕的准备动作之一,但由于智藏的反对,遭遇了挫折。不过,梁武帝的改革决心甚为坚定。陈代马枢《道学传》云(下划线为笔者所加):
东乡宗超,字逸伦,高密黔诹人。……日中而食,餐止麻麦。门人眷属,皆慕蔬肴,所处精庐,鲜味不进也。……梁武帝三教兼弘,制皆菜食。虽有诏敕,罕能遵用。逸伦奉行。于是馆中法众,莫不菜蔬。私有犯触,即加斥遣。乃至厨醮不血味,远近嗟称,独为清素也。
这是反映梁武帝素食改革在地方执行情况的唯一直接记载。《道学传》中的时间、地点均不明确,孙齐指出,从下文“庐陵威王在镇”之语看,此事发生在庐陵王萧续大同五年至中大同二年(539~547)任荆州刺史期间或稍早。由此可知,梁武帝的改革是在全境范围内推开的,细玩文意,似乎也是在儒、释、道三教之内展开的。一方面,推行效果不理想,除了僧团对自身独立性的捍卫,也有宗教修行者普遍的惰性。但另一方面,我们也看到地方上存在着宗超这样主动践行素食的人士,道教中有,佛教中更多。
接续上文所说,便可看到值得关注的第二个事实。梁武帝改革之后的一段时期,在四处散见的素食实践中,越来越多地出现了自觉运用《涅槃经》等新理据的案例,有个别案例甚至在文字上袭用了《断酒肉文》中的语句。
梁、陈之际,南朝境内东阳郡乌伤县人傅大士(497~569),曾经三次入都活动,面见梁武帝。死后弟子请求徐陵撰碑,叙述其人生平,作品经过历代整理,最终结集为《善慧大士录》四卷。笔者曾经指出,徐陵所撰碑的碑阴“记大士问答语,并题眷属、檀越弟子名”,很可能构成《善慧大士录》卷二后半傅大士与弟子问答的内容主体。在这一部分中,傅大士回答了弟子关于“菜食经久或致病”、“天下人民学道,不尽菜食,大士何独执菜食耶”以及食用自死之肉的问题。傅大士给出的理由有自由发挥的成分,但弟子的疑虑与《断酒肉文》力图澄清的问题高度重合。傅大士的事例至少说明,在梁武帝改革前后,地方教团也在同一方向上积极推动素食运动。
时代稍晚,有益州僧崖(约488~559)的事迹。众所周知,益州是由梁朝控制易手为北周辖境的地区。僧崖其人出生于广汉金渊山谷,北周武成元年(559)以降,他在益州城中几度烧身,劝信者行慈断肉:
有孝爱寺僧佛与者,偏嗜饮啖,流俗落度。随崖轝后,私发愿曰:“今值圣人,誓断酒肉。”及返至寺,见黄色人曰:“汝能断肉,大好。汝若食一众生肉,即食一切众生肉;若又食者,即食一切父母眷属肉矣。必欲食者,当如死尸中,即肉也。”
僧崖自言“我在山中,初不识字”,早年为悉禅师侍者,出身甚为卑贱。但他凭借极端宗教行为,在益州信众中获得了巨大的社会影响,以至有“菩萨”之号。僧崖所言众生肉即“父母眷属肉”,典出《楞伽经》,难以考证他从何种渠道获知这一说法。《续高僧传》所依据的史源之一是亡名《僧崖菩萨传》。亡名出身南阳宗氏,受梁元帝礼接,是从后梁入蜀、显名于北周的人物。如果圣者的事迹经过圣徒传作者的加工,那么传记中所反映的思想,有可能是从梁朝文化的继承者——后梁地区扩散所致。
北齐文宣帝高洋在僧稠影响下实践素食,已如上述。北周境内,还有居住在河东蒲坂的僧妙(?~570)之事。其人“讲解《涅槃》,以为恒业,……化行河表,重敬莫高,延及之乡,酒肉皆绝,现生葱韭,以土掩覆,并非由教令,而下民自徙其恶矣”。
降及初唐,居住在苏州常乐寺的法聪(586~656)也有类似事变。贞观十九年(645),“嘉兴县高王神降其祝曰:‘为我请聪法师,受菩萨戒。’依言为授。又降祝曰:‘自今以往,酒肉五辛,一切悉断。后若祈福,可请众僧在庙设斋行道。’又,二十一年,海盐县鄱阳府君神因常祭会降祝曰:‘为我请聪法师讲《涅槃经》。’道俗奉迎,幡花相接,遂往就讲,余数纸在。”
僧妙、法聪的事例都很难说是梁武帝改革的直接后果,但两人都自觉地强调了《涅槃经》的重要性,僧妙还排斥“五辛”,体现了《楞伽经》等佛经的影响。
除了史传材料,再来看几部汉地撰作的疑伪经。这些以翻译佛典的形式创作的作品,如果能大致判断其产生和流行的时空范围,则可以窥见其所反映的社会现状。后世影响最大的疑伪经作品是《梵网经》,此经以“十重四十八轻”的叙述形式,将大乘佛教的实践伦理整理成与声闻戒律相似的教团规制。禁止食肉和断绝“五辛”的内容,分别构成菩萨戒的第三、第四轻戒。此经成立在450~480年这段时间,较梁武帝改制的年代略早。
《华严十恶(品)经》《法经录》以降均著录为疑伪经。经文中强调了“一切众生食肉者,断大慈种”,此说来自《涅槃经》。经文又说“煮肉、炙肉、斩肉”与“煞生”之人都要堕入地狱,食肉意味着君臣、父子、兄弟、姊妹、夫妻、内外眷属相互吞噬,显然这是对《楞伽经》六道众生皆父母兄弟之思想的发挥。此经有15件敦煌、吐鲁番写本,另外还见于山东巨野北齐河清三年(564)刻经碑,以及南宋时期大足石刻石佛湾地狱变刻经。可以推断,此经成立年代大概稍早于撰录《法经录》的开皇十四年。
萧子良抄略《央掘魔罗经》两卷,为梁武帝《断酒肉文》所引用,已如上述。《法经录》将萧子良抄经一律著录为疑伪,这是对抄经性质的理解不同。然而《开元录》著录“《央崛摩罗经》二卷”,注云:“亦直云《央崛经》,与真经名同。萧子良抄撰中有《央崛摩罗经》二卷,疑此经是。”根据这一描述,智升所见的二卷本《央崛经》,显然与今本存在较大差别。今检《法苑珠林·酒肉部》,在引用一段《央掘魔罗经》之后,以“又此经云”领起一段引文。这段文字不见于今本《央掘魔罗经》,但与《断酒肉文》的辩论文字颇多重合,对比见表5。
表5 两段文字的对比
《断酒肉文》的风格是引经据典,夹杂议论,语气连贯而雄辩。第一段引文众生身上有八万户虫的说法,也见于今本《央掘魔罗经》。梁武帝引用了某种不知名的经,云有“八十亿万户”,我们当然可以设想可能在《断酒肉文》写作以前,已经存在一个文本,就是表5左栏所引的异本《央掘魔罗经》。但观察表5左栏文字,不难看出两段文字语意并不连贯,将出家僧尼与白衣、外道进行比较,更使人想起《断酒肉文》(表1段落1-B、段落1-C)独特的论辩方式。因此笔者认为,《法苑珠林》所引异本《央掘魔罗经》,很可能也就是智升所见到的疑伪经,它将《断酒肉文》的文字撮要、点窜,从而形成了比较简洁精炼的佛经式文体。
4.小结
梁武帝作为一个结合了学识和权力的士人君主、菩萨皇帝,同时既是开国之君,又是梁朝实际的终结者,如何理解他的种种创制留给后世的遗产?或者如何理解不同时空尺度下的逆与顺、必然与偶然?素食改革这一个案向我们展开了思想与社会之间丰富的历史层次。
在僧团戒律的方向上,我们在长时段中观察到这样的趋势:戒律中开许“三种净肉”的说法逐渐衰落,代之而起的是《涅槃经》《楞伽经》等如来藏系的大乘经典所宣传的全面素食主张。弘扬这一主张的僧人,在南北朝后期形成了浩浩洪流。纵观唐代以降的中国戒律学,根本的学术方法就是以《涅槃经》等大乘经为原则,引导声闻律的解释,属于保守的部派戒律与大乘菩萨行的结合。
在这个此消彼长的交替中,梁武帝的改革恰好站在一个关键的时间节点上,因此,虽然无法逻辑自洽地证实此后的潮流都是梁武帝开辟鸿蒙之功,但至少可以推测他的改革和辩论有推动促进之效。《断酒肉文》对一些重要问题的体察和辨析,在傅大士与弟子的对话中发出回响,甚至其部分文字也在伪经《央掘魔罗经》中有所再现。
在祭祀和公共生活的领域,后世的意识形态话语与实践之间存在很大的分歧。这种分歧在东魏、北齐业已出现。且出于敌对的立场,它们必须对梁武帝加以批判。事实上,梁武帝虔诚的佛教信仰和他在制度上的革新也是北齐僧俗模仿的对象。唐初君主的表态和历史书写的定调,使梁武帝因佞佛亡国的说法成为唐人的一个基本认识。然而到具体的实践层面,素食运动的影响还在延续,只要确保素食与国家祭祀各行其是,素食、断杀的实践仍在向社会生活的各个方面推展。
余论
素食问题是儒佛交涉的界面、僧俗交诤的战场,梁武帝的素食改革由于扭结了若干思想—实践的传统,显得格外复杂。在对这一个案的考察中,如同此前考察过的其他个案,笔者都尝试将六朝佛教传播描述为一个自下而上、从隐至显的连续过程。疾速输入的佛教新学说,经过居士群体的倡导和灵活解释,最终导向激进的实践。梁武帝动用国家权力推动素食改革,只是此前百余年社会思潮最为激烈的表达。而从整体的演进过程来看,繁荣的译经活动、居士的积极参与、三教调和的解释思路,始终是南朝佛教连贯传播的构成要件。
关注北京大学历史学系官方微信公众号
获得更多讲座、学术信息
投稿请联系:hisxuanchuan@pku.edu.cn
编辑 | 魏嘉一
审核 | 黄思文























