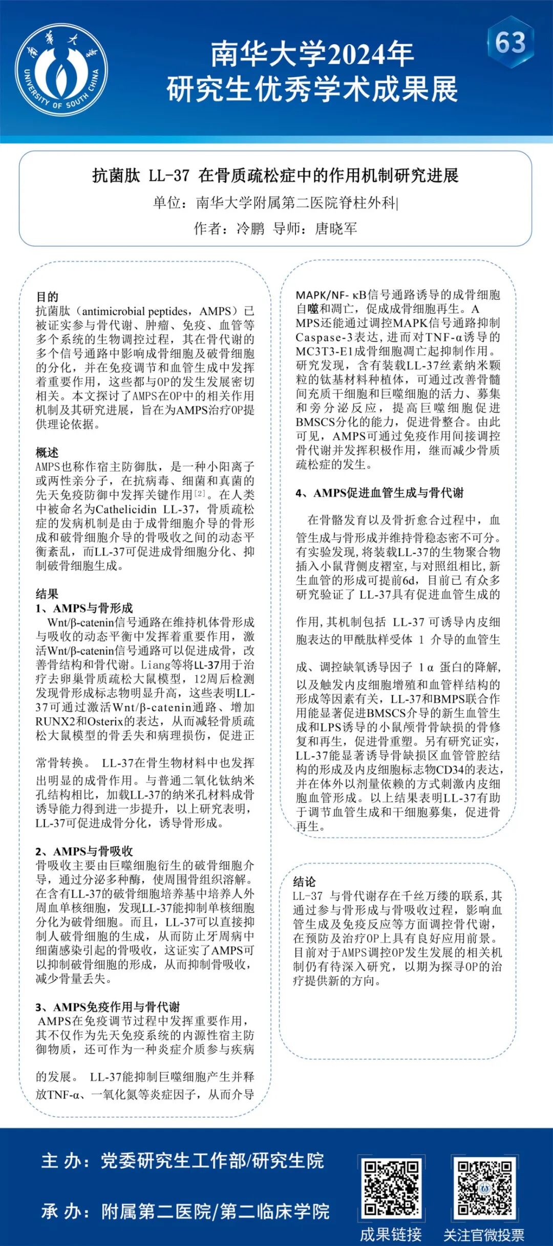
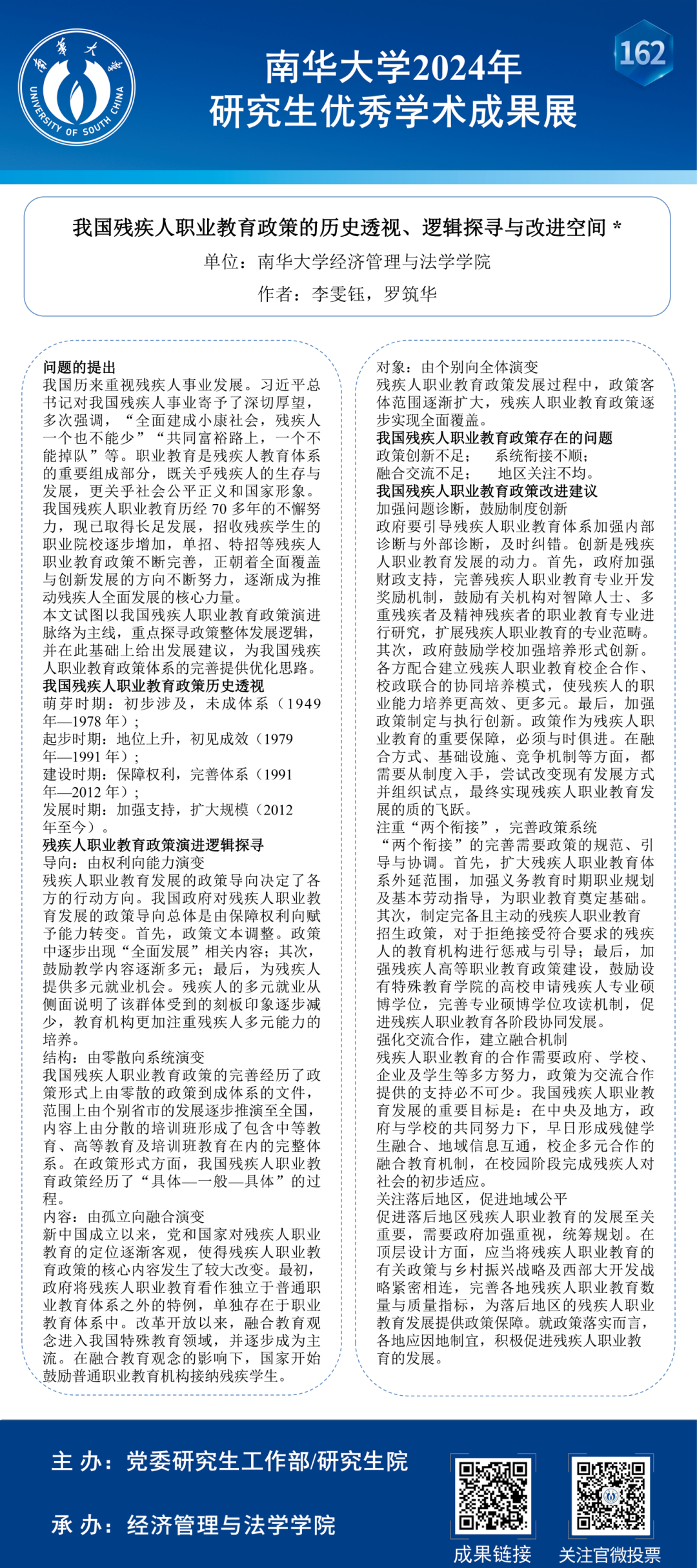
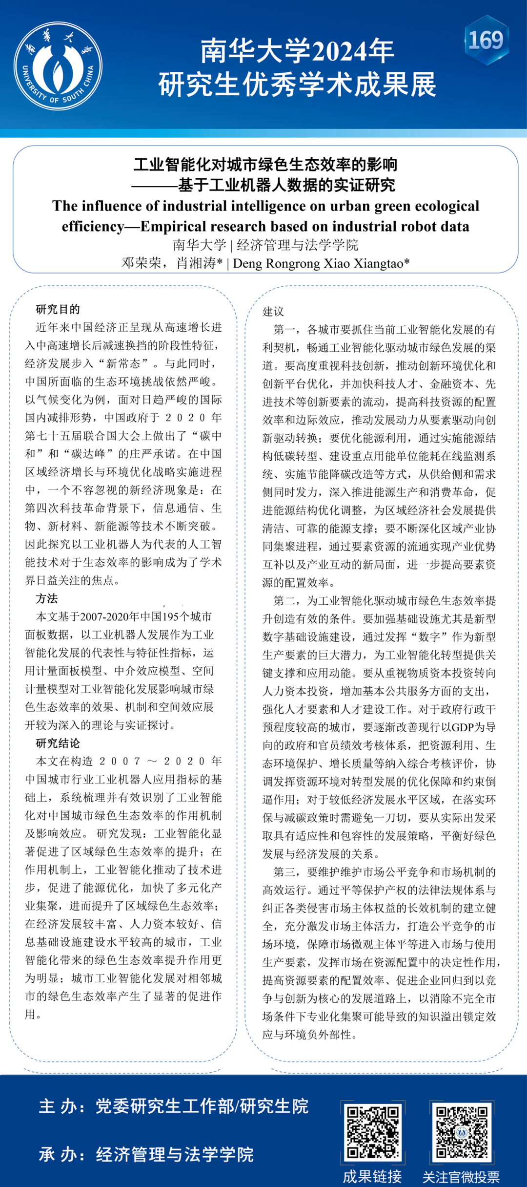
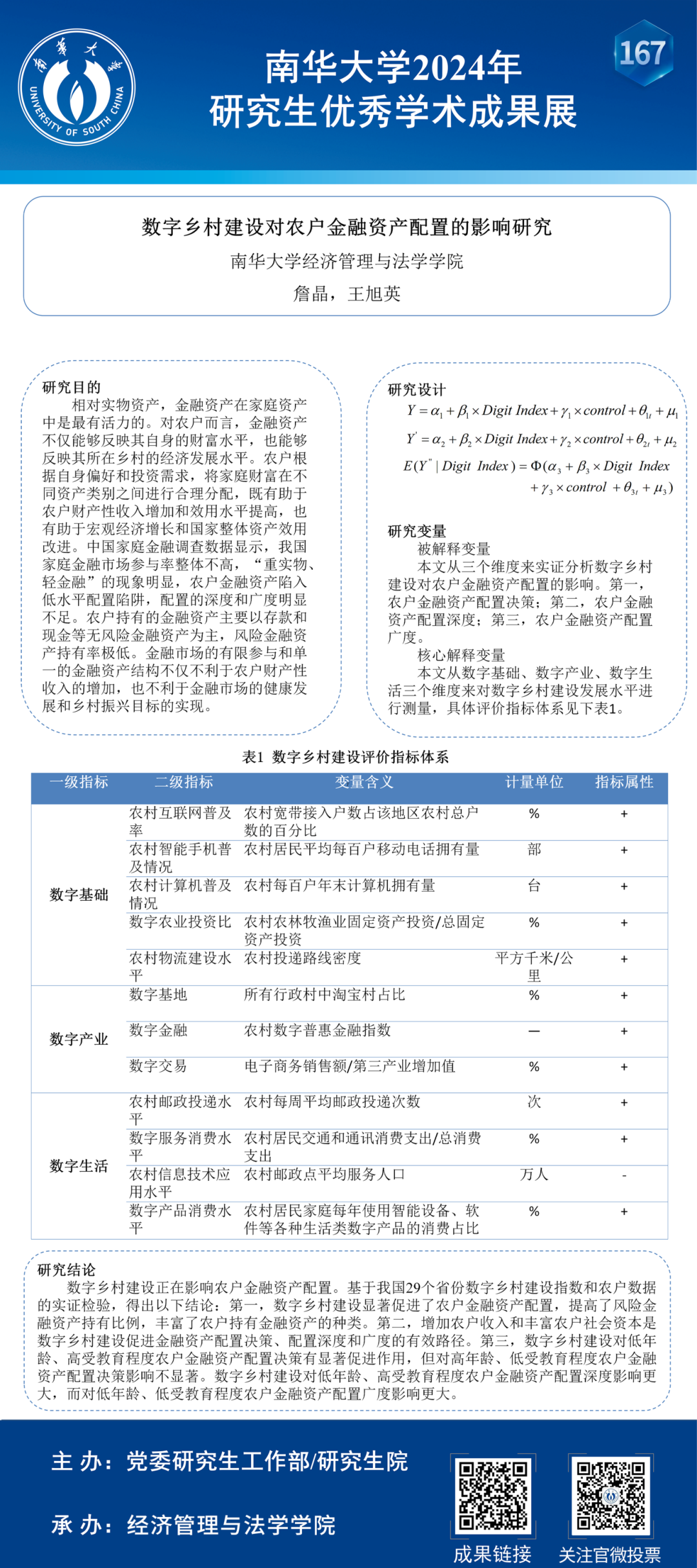
4月28日至5月20日
在南华大学南华广场将举办
一场别开生面的优秀学术成果展
线上线下活动同步进行
线上观众可以通过本期推文末尾参与投票
(截止时间为5月12日18:00)
179份研究生优秀学术成果墙报将予以展示
成果评选通过专家线下参观评
与线上投票相结合的方式进行
评选出“十佳优秀墙报”以及一、二、三等奖
"路漫漫其修远兮,吾将上下而求索。"
让我们一起领略他们的风采!
(点击图片可放大观看)
药学院
公共卫生学院
护理学院
南华大学附属第一医院
南华大学附属第二医院
南华大学附属南华医院
化学化工学院
看完之后有没有觉得很厉害呢?
别忘了给优秀的他们投出宝贵的一票!
每人只有一次投票机会噢
这次优秀学术成果展中
我们见证了179份智慧结晶
愿我们都能从中汲取灵感
砥砺前行,踔厉奋发
“长风破浪会有时,直挂云帆济沧海。”
让我们扬帆远航
在科研的海洋中乘风破浪
达到我们心中的彼岸
文末右下角
点亮“点赞”和“在看”吧
▼往期推荐▼
来源:研究生院
文案:罗思雅
封面:曹正平
编辑:谭巧玉 罗思雅
审核:夏文辉 罗思雅 钱泰余
↓ ↓ ↓点击关注↓ ↓ ↓
转载请按以下格式注明来源↓↓↓
南华大学官方微信(微信号:uscnews)
欢迎投稿 邮箱:uscnewstg@usc.edu.cn
不断创新,与时代同行!
分享,点赞,点亮在看吧↓ ↓ ↓























