追加4骑使用「巡灵之叶」可以获得的活动赠送从者!
「巡灵之叶」的获得对象并非限时对象,将在达·芬奇工房内的「巡灵之叶交换」的列表中常驻追加。
作为第2弹,5月10日(周五)维护后开始「★4(SR)伊丽莎白·巴托里〔万圣节〕」「★4(SR)伊丽莎白·巴托里〔勇者〕」「★4(SR)织田信长(Archer)」「★4(SR)谜之偶像X〔Alter〕」4骑从者和其灵基再临素材、还有宝具强化专用灵基和从者币登场!
◆活动时间◆
2024年5月10日(周五)维护后~5月24日(周五)13:59为止(为期2周)
▶「巡灵的祝祭」是?
「巡灵的祝祭」是为了纪念活动赠送从者的追加而实施的限时活动,可以使用「巡灵之叶」获得活动赠送从者。
「巡灵的祝祭 第2弹」中,将实施特别每日替换登录奖励和限时御主任务等各种各样的措施,可以获得获取再次登场的活动赠送从者所必需的「巡灵之叶」。
【追加4骑可以使用巡灵之叶获得的活动赠送从者!】
■【常驻】追加使用「巡灵之叶」可以获得的4骑活动赠送从者及其灵基再临素材等道具!
【「巡灵的祝祭 第2弹」的特别纪念活动】
■「巡灵的祝祭 第2弹」举办纪念特别每日替换登录奖励!
■「巡灵的祝祭 第2弹」相关从者在所有关卡中限时获得加成!
■御主任务中限时追加「巡灵的祝祭 第2弹任务」!
【从者强化的好机会】
■「巡灵的祝祭 第2弹」相关从者强化获得的经验值限时提升为2倍!
■从者强化的大成功·极大成功率限时提升为2倍!
■从者强化所需的量子消耗量限时降为1/2!
■对象「搜集种火」限时全部开放!&「搜集种火」的AP消耗量限时降为1/2!
■追加3骑活动赠送从者的强化关卡!
使用「巡灵之叶」可以获得的活动赠送从者中常驻追加「★4(SR)伊丽莎白·巴托里〔万圣节〕」「★4(SR)伊丽莎白·巴托里〔勇者〕」「★4(SR)织田信长(Archer)」「★4(SR)谜之偶像X〔Alter〕」4骑从者!
活用「巡灵之叶」,获得尚未获得的活动赠送从者、强化尚未完全强化的活动赠送从者吧!
◆追加时间(常驻)◆
2024年5月10日(周五)维护后~
◆追加道具(常驻)◆
※「巡灵之叶交换」中可以获得的「★4(SR)伊丽莎白·巴托里〔万圣节〕」「★4(SR)伊丽莎白·巴托里〔勇者〕」「★4(SR)织田信长(Archer)」「★4(SR)谜之偶像X〔Alter〕」和宝具强化专用灵基、灵基再临素材、从者币为常驻追加道具,没有获得・交换期限。
※获得的活动赠送从者将被送至礼物盒,可以在礼物盒中领取。
※在过去举办过的限时活动中,对象从者临时加入但尚未正式加入的情况下,使用「巡灵之叶」获得从者时不会继承脱离队伍前的强化状态,而将以初期状态加入。
※尚未获得对象从者的情况下,无法获得宝具强化专用灵基、灵基再临素材、从者币。
※在「巡灵之叶交换」中「累计获得6骑或以上」的活动赠送从者时,不会获得稀有魔力棱镜。
※「★4(SR)谜之偶像X〔Alter〕」宝具动画的BGM,在通关过去举办的限时谷雨纪念活动「闪耀吧!圣杯演唱会!!~鹤的偶像报恩~」的特定主线关卡后将发生变化,在2024年5月10日(周五)维护后,无论何种情况,「★4(SR)谜之偶像X〔Alter〕」宝具动画都将使用变化后的BGM。
▶「巡灵之叶」的获得方法
可以在御主任务中常驻追加的每日任务和特殊任务中获得巡灵之叶。
■「巡灵之叶」的常驻获得方法
・每日任务
・特殊任务
在本次活动的特别每日替换登录奖励和限时御主任务中也可以获得巡灵之叶,还请趁此机会收集吧!
此外,正在举办中的限时活动「螺旋证明世界 Lilim Harlot ~无人喝彩的蔷薇~」中,作为活动奖励也可以获得巡灵之叶。
为了纪念「巡灵的祝祭 第2弹」的举办,我们将实施特别每日替换登录奖励。
在活动时间内,每周周六4:00开始的登录奖励中,不仅可以获得巡灵之叶,还可以获得圣晶石。
最多可以获得600个巡灵之叶和10个圣晶石!
◆奖励领取条件◆
通关「特异点F 燃烧污染都市 冬木」的御主即可领取
※需要在各登录奖励可领取前的3:59为止完成通关,通关后章节横幅处会出现「-完成-」字样,敬请注意。
※在各登录奖励开始日期的3:59之前满足条件后,登录即可领取奖励。
※无论登录次数,可以领取登录时间对应的奖励。
※各领取时间内,只能领取1次奖励。
※每日4:00将替换可以获得的道具内容。
◆活动时间◆
2024年5月11日(周六)4:00~5月25日(周六)3:59为止
◆「巡灵的祝祭 第2弹」举办纪念特别每日替换登录奖励◆
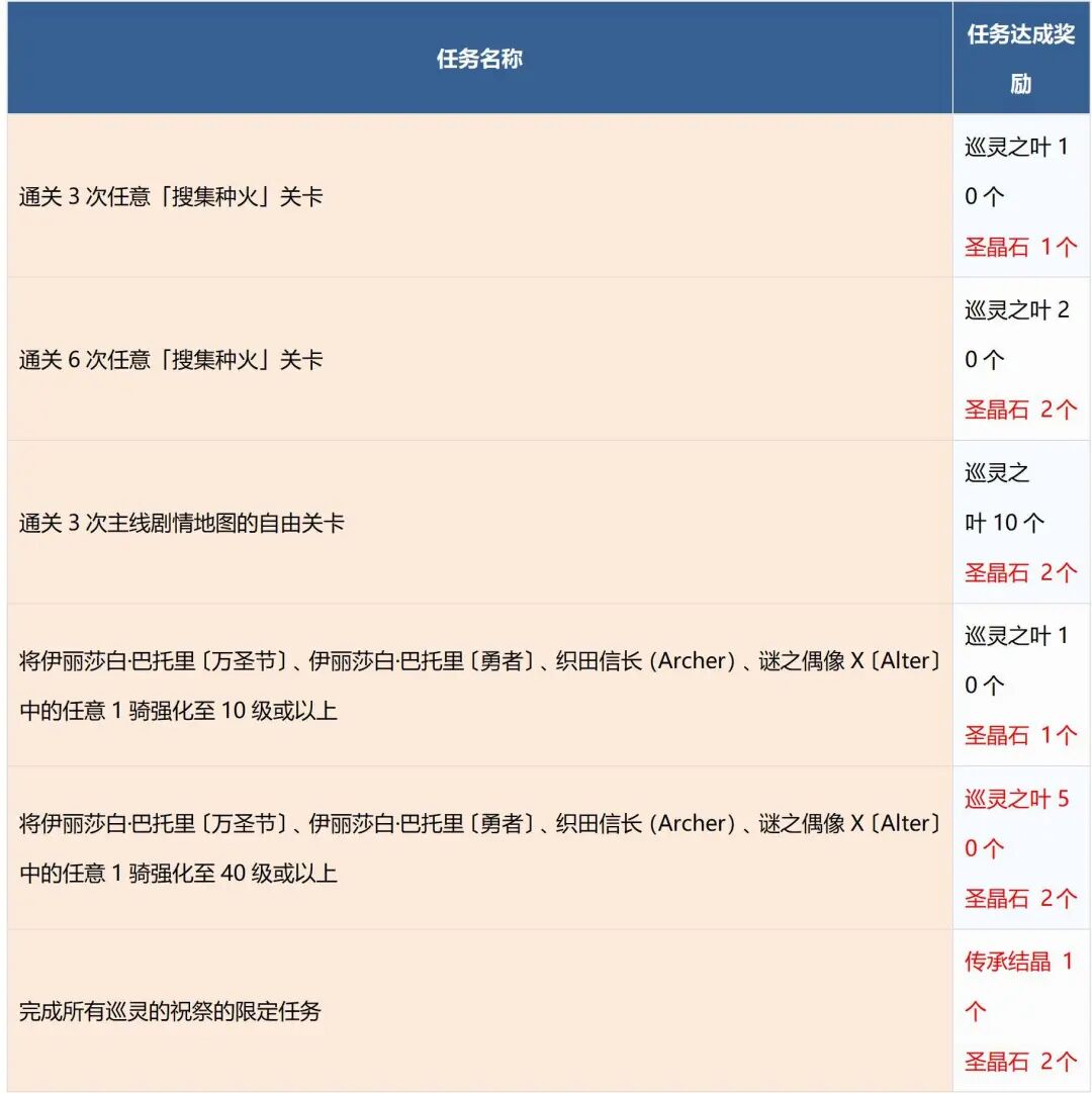
在以下时间段内,「御主任务」的「限定」一栏内将限时追加「巡灵的祝祭 第2弹任务」。
完成所有任务,可以获得100个巡灵之叶、1个传承结晶、10个圣晶石!
◆活动时间◆
2024年5月10日(周五)维护后~5月24日(周五)13:59为止(为期2周)
◆奖励领取时间◆
2024年5月10日(周五)维护后~5月31日(周五)13:59为止(为期3周)
◆追加任务◆
※活动时间与奖励领取时间有所不同,敬请注意。
※此次追加的限时任务与每周一0:00更新的周常任务不同,一旦超过任务奖励领取时间则无法领取奖励,敬请注意。
※完成「巡灵的祝祭 第2弹任务」不会增加周常任务进度。
※已经将获得的伊丽莎白·巴托里〔万圣节〕、伊丽莎白·巴托里〔勇者〕、织田信长(Archer)、谜之偶像X〔Alter〕中的任意强化至40级或以上的情况下,任务将自动完成。
在以下时间段内,强化「巡灵的祝祭 第2弹」相关从者时,获得经验值将限时提升为2倍!
◆活动时间◆
2024年5月10日(周五)维护后~5月24日(周五)13:59为止(为期2周)
◆对象从者◆
在以下时间段内,强化从者时大成功(经验值2倍奖励)·极大成功(经验值3倍奖励)的发生率限时提升为2倍!
趁此机会强化中意的从者吧!
◆活动时间◆
2024年5月10日(周五)维护后~5月24日(周五)13:59为止(为期2周)
在以下时间段内,强化从者时所需的量子消耗量限时降为1/2!
配合大成功·极大成功率的提升活动,趁此机会强化中意的从者吧!
◆活动时间◆
2024年5月10日(周五)维护后~5月24日(周五)13:59为止(为期2周)
※从者技能强化、灵基再临(从者进化)、牵绊等级上限开放、指令纹章刻印、指令纹章强化、追加技能强化、从者宝具强化、圣杯转临、灵衣开放不在活动对象内,敬请注意。
在以下时间段内,迦勒底之门中出现的对象「搜集种火」将每日开放。
◆活动时间◆
2024年5月10日(周五)维护后~5月24日(周五)13:59为止(为期2周)
◆对象关卡◆
・【巡灵的祝祭 第2弹】每日替换 搜集种火<剑・骑篇>
・【巡灵的祝祭 第2弹】每日替换 搜集种火<弓・术篇>
・【巡灵的祝祭 第2弹】每日替换 搜集种火<术・弓篇>
此外,在活动期间内,所有「搜集种火」的AP消耗量将降为1/2!(即使在战斗中撤退,AP消耗量也会降为1/2)
◆活动时间◆
2024年5月10日(周五)维护后~5月24日(周五)13:59为止(为期2周)
◆对象关卡◆
・所有「搜集种火」关卡
【搜集种火 关卡的推荐等级和AP消耗量】
本次活动期间内,「巡灵的祝祭 第2弹」相关从者将在所有关卡中被付与「自身的攻击威力提升」的效果!
在所有关卡中从者的威力将被限时提升50%,还请强化对象从者,挑战关卡吧!
◆活动时间◆
2024年5月10日(周五)维护后~6月7日(周五)13:59为止(为期4周)
【自身的攻击威力提升的效果量和对象从者】
强化「★4(SR)伊丽莎白·巴托里〔万圣节〕」「★4(SR)伊丽莎白·巴托里〔勇者〕」「★4(SR)织田信长(Archer)」的特别关卡「从者强化任务」将在迦勒底之门中作为常驻关卡追加。
通关关卡后不仅可以强化对象从者,还可以获得圣晶石奖励。
※从者强化任务关卡无剧情内容,敬请注意。
◆追加时间◆
2024年5月10日(周五)维护后~
◆开放条件◆
拥有本次强化的对象从者并完成最终再临。
※开放「★4(SR)伊丽莎白·巴托里〔万圣节〕」的强化关卡需要通关第1个「强化关卡 伊丽莎白·巴托里〔万圣节〕」。
※开放「★4(SR)伊丽莎白·巴托里〔勇者〕」的强化关卡需要通关第1个「强化关卡 伊丽莎白·巴托里〔勇者〕」。
※若尚未拥有对象从者,则对应的强化任务关卡不会出现。
※本次开放的强化任务关卡不是限时关卡。
























