从百度公关风波看东亚性困局:人生是轨道还是旷野?

知识共享计划

发布于:2024-05-10

摘要:人生不是轨道,人生应该是旷野。

“他们日常必不可少的一切都依赖脆弱而虚幻的想象,缺乏足够的能力保卫自身的现代生活,只能祈求社会的宽容,却又不可避免地在这个过程中迎向自我毁灭。”
——石枫谈社会主流
黑犀牛逻辑:
1.百度负面危机,海参私董会是什么?人生不是工具
2.文心一言工作流:资料检索+思维导图+内容生成

一场意料之中的风暴

事件人物关系图
随着前百度公关副总裁璩(qu)静的离职,似乎为这场由其引发的负面危机暂时画上了一个标点符号
事件的时间线很简单,这位副总裁,开设个人账号,发表观点,把员工当作实现目的地工具,言辞刻薄,缺乏同情心,引爆舆情

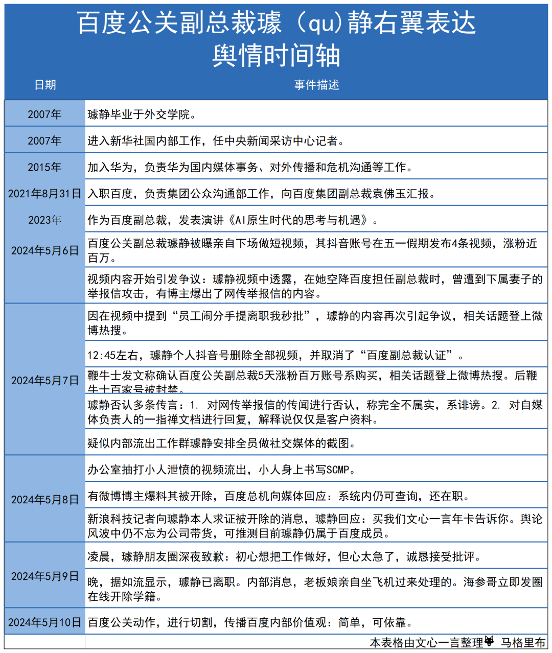
舆情时间轴



德不配位者


有人说其德不配位,才35岁就坐到了这么高位置,没有沉淀 不是这样的。
很多时候有经验并不等于会成为专家,更不可能等于成功,不然现在我们的世界应该属于老人 
任何⼀个工作10年的人都会很有经验,但是他们大部分并没有做到领域内专家
NSEAD 商学院有⼀项研究发现:比起只有少量经验的人,大体而言,更有经验的管理者并没有产生高效的效果
值得注意的是,恰恰是年龄限制了她 
80年代的互联网人都有一股子拼劲,这在2000-2017年间非常吃香,面对待开拓的市场以及高速增长的经济,疯狂奋斗的确有价值,这也是996福报论的缘由
当努力得不到回报,甚至成为内卷,并不能产生任何增量,大家就厌倦了内卷
虽然其一直标榜自己是一线公关实战派,但作为高管,早已脱离实际很久了,自然难以和大众共情,此时再说出那种右翼言论,在普遍同情普通人的舆论环境里就显得尤其刺耳与尖锐,并且牵引到百度负面资产还没被清算干净的历史,引发了公关危机
一个一线大厂高管,喜欢上一个卖海参的小子的个人IP课,决定打造公关视频矩阵,强压属下发布视频,出现“老板喜欢离异少妇铁军”这种内容就毫不奇怪了
相信她肯定是有能力的人,怀抱这种理念的内卷女强人,在职场上相当吃香,而且爬上高位也一定经历过一场场胜仗才能走到如今


挚爱海参


九日晚间,爱师参哥本人连夜发朋友圈澄清,表明与其切割

但这并不能避免引发一阵嘲讽
据璩其下属表示,其非常喜欢海参哥的内容,经常参加其线下课程 
有人当场站出来说这个课太水,骗钱的,她立即站起来反驳:“我是百度的副总裁,我觉得这个特别好!” 
亲自站台,为海参仗义执言
在日常里,也经常@全体成员共同学习海参哥金句
她钟爱的参哥金句
此次被扒出海参与其亲密照,似乎难免引火烧“参”


参知私董会-土豹子猎场


在故事之间,海参哥的私董会处于一个有意思的的地位
海参哥,原名沈文君,创业者和自媒体人。
他最早以卖海参起家,但后来转向电商领域,并在天猫开设了12家店铺,其中包括专卖燕窝的店铺,这些店铺年销售额超过一个亿人民币
开设了参哥商学院,依靠卖课和私董会,同时也成为了抖音上的现象级IP
私董会,即私人董事会(Private Board of Directors),又名总裁私董会、总裁私享会。
是最近一种新兴的企业家学习、交流与社交模式。
起源于1957年美国,由企业家罗伯特·诺斯(RobertNourse)与其他4位CEO定期的圆桌讨论演变而来。
欧美等国的许多总裁都拥有自己的私人董事会服务,并且据称能有效提升企业的竞争力。
私董会进入中国已有十多年的时间,2006年底由毕业于沃顿商学院的刘佳砚和冯晰夫妇创立的“五五私人董事会”标志着私董会模式在中国的落地。
私董会的核心在于汇集跨行业的企业家群体智慧,解决企业经营管理中的复杂问题。
关注实践当中的问题,讨论的是实际问题,分享的是实际问题,最后要解决的也是实际问题
然而,随着短视频的流量红利,私董会的概念在近几年也被一些博主和机构用于商业运作,比较知名比如海参、张琦、波波来了、程前、毛毛姐、dada等,推出了收费较高的服务
“如果你想如何如何,一定要加入我的私董会。”常见的话术如此
而海参私董会,入会费用8万元=社群+每年至少3次战略会议+资源协调
“精准收割土豹子老板”在抖音有据称买过其私董会的用户称

一切向钱看齐


在矩阵号的视频切片里,海参哥回答各种小老板的提问,之间频频输出暴论:
“作为一个创业者一定要简单,就是照抄,找对标的案例直接抄”
“一件事如果做不好,只有两个可能性,第一个事不行,第二你是个废物,不会有第三个原因。“
海参哥在回答问题过程中骂人、爆粗口、开车时有发生,经常一言不合就断麦,这种商业咨询对老板们帮助如何可能只有他们自己知道了
通过文心一言对文件的分析,我们可以看出,套路是以线性思维拆解商业,武断的下一个评论就成了一个有情绪、有传播力的小金句
业内人士评价:几乎都是“正确的废话”特别适合没什么认知的小老板群体口味

大厂女高管向男网红取经?


我们整个社会都充满着不确定性以及焦虑,大厂人也会 尤其是雷军周鸿祎等知名企业家、高管IP走红,大家纷纷效仿
就算是百度,作为一个大厂,流量来源也是有限的,希望在新的传媒环境里,打造自己的发声渠道
静姐这么着急找参哥取经,也是怕落后,而海参正擅长搞流量,但是IP不完全等于公关
公关不应该站在台前,而是幕后操盘手
甚至想取而代之,干市场部、自媒体KOL的活,打造公关矩阵,内外部都存在矛盾,没有内部信息爆料以及几个头部大号的推波助澜,事情不会发展到如今地步的
毕竟对于国内职场,大家也都心知肚明
而另外一个议题是,公关要抛弃传统的文字阵地,拥抱短视频吗?
有人抛出了任正非的观点:视频停留在表面上,其实文字的穿透力比视频更厉害。
而文字媒体的威力,似乎并不可小觑

难忘的母亲节礼物


9日夜里,突然爆出,其已离职
过几天,这场风波就会散去,网民们又会被新的热点占据注意力
百度仍然是一家大厂,普通人争破脑袋都挤不进去 
海参账号也会解封,继续向千万粉丝侃侃而谈如何玩转抖音
璩静本人作为一个单身母亲,这个母亲节也终于有空陪陪两个儿子了
作为一线大厂公关1号位,就算离职了,她也仍过得比大部分围观者好
且在四月底其就成立了一家新公司
而这种社达观点,只是少了一个表达者,仍然会存留在国内职场环境里,并长久的影响着我们
我们也发现在其朋友圈以及视频号上,舆论方向似乎与主流舆论有些不同,相当之多的支持者们为其打抱不平
普通人的处境,似乎比起之前并没有什么不同


大厂人辞职带娃,人生重归旷野


之前天美老鹅辞职回家带娃,引起很多职场人的共鸣
在最开始,身边几乎没人理解他:放弃优渥的岗位、日后柴米油盐的困扰、赋闲后与社会脱轨...
而且35岁的老周,车贷房贷,还有孩子教育,压力并不轻
但他说不后悔,生活的失衡、工作的内耗,该结束了
过去几十年他一直遵循社会主流生活,努力考试,上最好的学校、去最好的公司、努力工作,但似乎并没有带给他太多快乐与成就,反而是身体与心理上的各种困扰,而且似乎永远也看不到这种磨难的尽头
但还好,他现在仍然喜欢游戏,喜欢画画
人生不是轨道,人生应该是旷野。
“所有不遵从内心声音,而遵从主流声音的人,不论现状如何,都不需要解释什么。读了不喜欢的专业,正常,做了不喜欢的工作,正常,娶了或嫁了不喜欢的人,正常,生活一地鸡毛,正常。没有人会觉得他现在的不如意,是由于当初不能勇敢做自己。
但一个人如果在关键时刻听的都是自己的,那么不管他在自己的兴趣上收获多少快乐和成绩,他的生活都被遭到360度的审视,任何一点不如意都可以联系到"你看他那时候.....""我早知道....."。这种审视,很多时候内置于当事人的心中,总觉得需要跟谁汇报一下。
当这样一个脱队的人,终于回到主流,哪怕他过得更惨了,他也会感到如释重负,因为终于不会再遭遇那种打量异类的目光。他不再是一个奇怪而不幸的人,而是一个普通而不幸的人,他赢得了泯然众人的不被打扰的平静。
——《这就是东亚性》
回顾百度璩静事件,她本人已经成为一种符号,大众情绪已经没有以前那种高歌猛进、优绩主义,效率至上的风气,反对精英和寻求情绪价值成为主流
在旧的评价体系内,年轻人很难获得成就,在这种环境下,只能通过改变评价的标准来获得内心宁静
而坚守狼性价值观的人看似表面光鲜,实际上急剧的压缩自己的精神生活以适应环境,而遭逢改变,价值观崩盘,反而没有转圜之地,最终酿成胖猫式的悲剧
当生活已经碾碎社会牛马的尊严时,精英们还高高在上的说教,必然遭到大众舆论的反噬
而新的时代,品牌公关们也要面对新的课题,现在年轻人真正想要、喜欢听什么的是什么?
最近苹果的一则iPad Pro广告惹来非议,视频中各种乐器、玩具、唱片、镜头等被液压机摧毁,凸显iPad Pro可以取代这些产品,但寓意被解读为电子产品摧毁一切,遭到了大量批评 
但一则倒播苹果公司iPad Pro广告视频,受到了非常多喜欢:“iPad Pro离开画面,液压机冉冉升起。所有被数字化技术摧毁的,那些生活中的各种可爱事物被从碎片中还原,从尘埃中飘起,重新变得熠熠生辉。”
今天我们的话题是:你对你现在的人生进度满意吗?如果可以你会选择过一个怎样的人生?
欢迎在评论区留言,希望听到你的声音🤗


😚获取提示词及工作流请点击右下角阅读原文

一键加入Ai 漫游社区,探索高效工作与创意实现


-- 日拱一卒 功不唐捐 --
——END——

相关内容
知识焦虑症,Ai阅读,新试管婴儿
普通人如何应对Ai焦虑?马斯克帮你认知破局
李彦宏的咬狗效应:打造全Ai生成的百度搜索
信息爆炸时代,搜索是种稀缺能力
如何找到真正有价值的资讯?
超级Ai搜索公开课—无限进步
后发致胜- Kimi Chat产品增长深度解析

参考内容
年轻时雷军曾厌恶营销,如今称为互联网手机营销鼻祖 商悟社1月14日雷军卖 小米 手机,开创了互联网的新销售策略——“饥饿营销”,也被认为是最懂互联网营销的人。但是,很多人... - 雪球
哈哈哈哈,参哥把璩静开除了学籍
璩静让百度市值掉了60个亿,传闻是百度老板娘飞回北京开除
倒播苹果公司iPad Pro广告侵权吗?
石枫 的想法: 完全无法理解这种想法。如果社会主流不能对个人选择行为产生影响,那“社会主流”这个概念还有存在的必要吗?任何一个社会都需要靠推崇共识和规范来维系。
这么好的公关一号位你们百度一定要好好珍惜,让她在百度一直待下
哈哈哈哈,参哥否认了参哥金句.pdf 
参哥也出来做切割了,其实我觉得是个很好的宣传机会啊,为啥要切 
拆解商业网红海参哥:靠卖课和私董会年入或上亿,专割老板韭菜_账号_矩阵_收入
Trusted Community Engagement and Contributions | Channel
百度终于通过公关离职来危机公关,所以说还是需要公关。 
今天公众号自媒体写的全是百度,笑死。
这么好的公关一号位你们百度一定要好好珍惜,让她在百度一直待下 
私董会的前世今生:如今几万元的私董会泛滥,是不是割韭菜?
百度璩静这事儿一出,众多IP和操盘手都心里一惊。惊的不是她 
李彦宏激动的表示:俺们百度不是草台班子😅 

节约注意力,维护数字健康。

订阅多模态漫游计划,持续为您提供高质量信息导航服务。
解锁Ai生产力提升,⬇️点击阅读原文了解多模态学习会员订阅👇
🟠进群请备注称呼-职业-地区,通过好友更快哦

🤗感谢你的点赞,在看与转发~

本文内容来源于公众号: 知识共享计划 ,请扫码查看原文。

点此可查看原文