蒙商银行系统升级暂停
业务办理的公告
尊敬的客户:
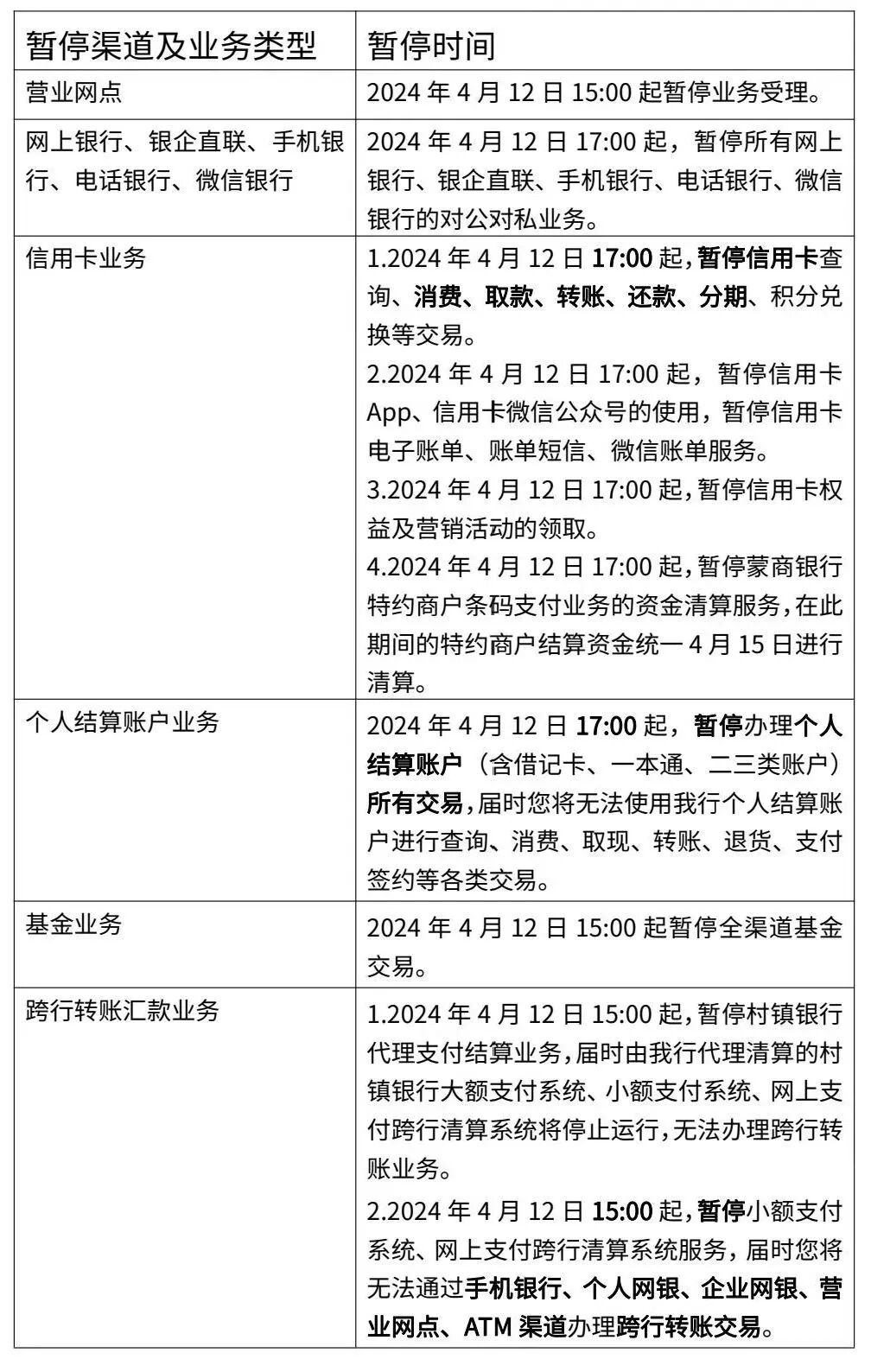
为进一步提升金融服务质量,我行将于2024年4月12日(周五)15:00至4月15日9:00(周一)进行系统全面升级。届时,营业网点、电子渠道、ATM、第三方渠道将暂停办理对公对私业务,具体时间安排详见附件。
请您提前做好相应安排,我行对由于系统升级给您带来的诸多不便深表歉意,并对您长期以来给予我行的大力支持表示衷心感谢!
如有任何疑问,详询我行各网点或客服热线:95352。
蒙商银行股份有限公司
2024年4月9日
附件:
蒙商银行
发布于:2024-04-09
文章内容来源于公众号:蒙商银行,点此可查看原文,内容版权归相关企业所有,本网站仅供交流学习。若涉及版权问题或存在侵权情况,请及时与我们联系,我们将第一时间进行删除处理。
摘要:
蒙商银行系统升级暂停
业务办理的公告
尊敬的客户:
为进一步提升金融服务质量,我行将于2024年4月12日(周五)15:00至4月15日9:00(周一)进行系统全面升级。届时,营业网点、电子渠道、ATM、第三方渠道将暂停办理对公对私业务,具体时间安排详见附件。
请您提前做好相应安排,我行对由于系统升级给您带来的诸多不便深表歉意,并对您长期以来给予我行的大力支持表示衷心感谢!
如有任何疑问,详询我行各网点或客服热线:95352。
蒙商银行股份有限公司
2024年4月9日
附件: