凌晨1点多,杭州某高科技园区里,还是灯火通明。
无数互联网人为了碎银几两(or年薪百万),冒着猝死的风险没日没夜的加着班,某科技公司的产品经理孟华也是其中一个。
只见他专注地盯着电脑,手指在键盘上飞速滑动,画完最终版的流程图和原型图,把业务流程、实现逻辑检查了一遍,将PRD文档发出去后才松了一口气。
- 1 -
孟华来公司2年多了,但是由于他行业经验不够,从来没有接触过完整的产品项目,平时都是跟在老前辈后面打打杂,做做产品的功能迭代。
这次公司为了提高人员管理的效率,决定内部研发一个绩效管理系统,部门老大看他平时兢兢业业,就把这个重要的项目交给了他。
为了不辜负老大的期望,孟华每天加班加点,用了3天的时间,整理了一份绩效管理系统的PRD文档。本以为能通过这个项目展示自己的实力,没想到在需求评审会上被狠狠打脸了。
- 2 -
白天需求评审会上,部门老大的激动话语,开发的轻蔑眼神,以及BOSS的黑脸,让他羞愧地想找个地洞钻进去。
原因就在于他写了一份“程序看不懂,测试想骂人”的产品文档。
首先,关于技术实现逻辑的问题:他不理解技术的规则,以及起码的代码运作机制,无法筛除掉一部分有实现逻辑问题的方案。
其次,关于业务逻辑梳理的问题:由于对绩效考核整个业务理解不够,没有对绩效管理的工作流程进行梳理,导致文档写得不清晰,比较像流水账。
接着需求评审会结束后,老大黑着脸,把他叫进了办公室:
“你来公司做产品也快2年了,平常也挺努力加班也不少,今天这情况让我很难堪啊……”
- 3 -
作为一个初级B端产品经理,因为业务不熟,文档逻辑不严谨等,在需求评审会上被怼是很正常的事情。
在现实的工作中,很多的产品经理常常会在撰写PRD时遇到这些问题:
那么如何才能写好一份让开发和测试都无法拒绝的产品文档呢?
如果你现在依然没有思路,下面将以一款“绩效管理产品PRD"为例,为你演示如何做好B端产品PRD,提升你的产品文档撰写能力~
首先,我们需要明确产品PRD的价值以及写好PRD的方法。
产品PRD的价值:①产品经理可以细化产品方案、帮助整理思路、发现不足、促进沟通、以及用于对内对外的沟通展示;②开发可以根据PRD获知整个产品的逻辑;③测试可以根据PRD用例;④项目经理可以根据PRD拆分工作包,并分配开发人员,;⑤交互设计师可以通过PRD来设计交互细节。
写好B端产品PRD的方法:包括如何从需求转换为流程,如何按照流程产出功能列表,以及如何根据功能列表撰写PRD。
其次,我们需要明确如何通过一个系统的方法写好PRD。
60分的普通产品PRD文档长什么样?
只有简单的几个流程图,以及部分功能的说明,直接拿去需求评审会,还是会被开发测试怼吧。
95分的优秀产品PRD文档长什么样?
先放一个整体大图,然后再逐个模块分析。
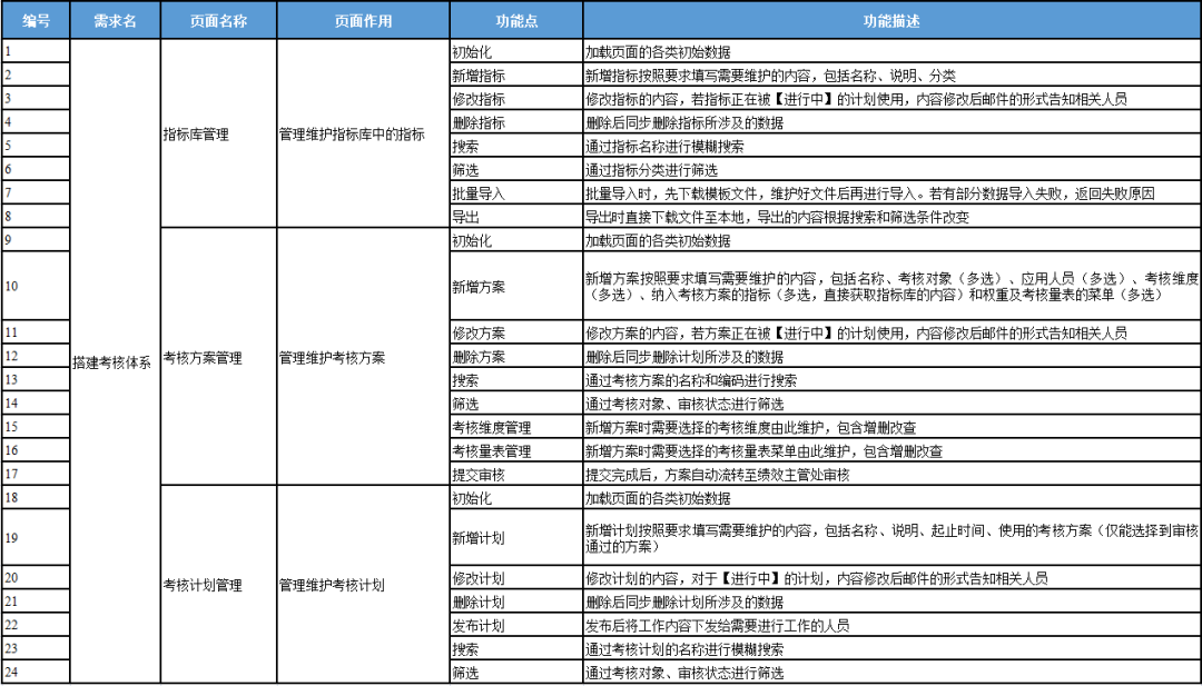
首先,绩效管理系统的流程图梳理,分为绩效管理工作流程图、绩效考核指标库流程图、绩效考核方案流程图、绩效考核计划流程图。
以绩效管理工作流程图为例,分为角色和行动两部分,角色包括了董事长、总经理、人力资源部相关各部门以及员工;行动有公司战略目标及要求的制定、确认、审批确认、以及落实,分解成部门目标、个人目标,制定考核指标、绩效流程、绩效计划,执行考评指标、员工考评、考评汇总等核心内容,该模块内容角色和操作定义十分合理。
其次,功能列表的梳理部分,基于绩效管理的流程图,先写出核心的功能点如①指标库管理下的新增/修改/删除指标、批量导入、导出等;②考核方案管理中的新增/修改/删除方案、考核维度管理、考核量表管理、提交审核等;③考核计划管理中的发布/新增/修改/删除计划等。并补充其他内容如:页面初始化、搜索、筛选等等,该模块内容清晰,且完整度比较高。
最后是梳理并产出PRD主体内容,包括概述产品现状及目标、系统产品框架及基本流程、产品功能结构及清单、集团绩效管理等等,整个PRD内容描述清晰明了。
看完这些内容,你对于需求→流程→功能列表→prd是否有了一定思路?
而在实际的工作场景中,写好PRD文档除了考验产品经理的文档编写力,更多考核的还是产品经理背后的业务理解和全局思考。如果想不清楚业务逻辑,一定也写不出有效的解决方案和产品设计。
如果你在转型B端产品/做B端产品的过程中,遇到行业洞察力不足、业务分析能力弱、复杂系统设计能力不强等困难。
可扫码添加这个顾问老师
帮你理清提升思路
1次系统学习>1年盲目摸索
👇👇👇
如果你想全面提升B端产品核心竞争力,有苦于没有靠谱的人指导?强烈推荐这个《B端产品经理1v1私教陪跑计划》给你。
人人都是产品经理x起点课堂为想要转岗B端产品、在做B端产品人量身定制的个性化解决方案,帮你解决求职面试、产品与业务知识在实际项目中的落地应用、重大项目攻关、成长晋升、职业规划等关键难题,保驾护航职业高速成长。
整个陪跑计划包含以下8大专属服务:
为什么推荐给你,原因也很简单,下面详细展开:
陪跑方案1:1v1大厂导师私教陪跑,攻克职场难题,护航你的职业发展!
(上下滑动查看详情)
整个陪跑计划特邀4位10年+经验的大厂导师1v1陪跑。
老师目前也还在一线业务上做产品,掌了握前沿领域知识,包含:各领域内的行业格局、发展趋势、上下游产业链、业务逻辑、业务链路、核心功能模块解析、典型场景应用、垂直赛道的职业发展机遇等相关知识。
同时,老师也都是团队leader,带过的学生、下属有很多都已经成为独立的产品人,拿到大厂产品offer!
向拿到过结果的产品人学习,才能学得更快,学得更准!
如果你身边没人带
想找大厂导师护航你的B端职场之路
快速提升,拿结果
优惠名额不多,立即扫码占座吧!
👇👇👇
陪跑方案2:企业级真实项目1v1带练,带你进阶实战型B端产品经理
避免你没有真实的B端产品实操经历,以及不具备完善的B端产品知识体系,在面试时被面试官问到哑口无言。
同时检验你前期的学习效果,积累真实的B端项目经验,课程安排了12周的企业真实项目实训。
采用大厂产品人才培养普遍实施的导师制,由一线大厂产品专家1V1带练辅导,从业务、产品、运营、数据、商业等多方面实操项目。
12周时间内,同学按照选定的导师和方向,完成12项子任务+产出+进度/成果汇报。还原B端真实工作场景,以真实综合应用产品专业技能和行业/业务知识,从业务、产品、项目的维度推进实际的产品工作。
既提升与强化产品专业能力、夯实行业与业务知识,又从实战中积累来自企业级真实需求的项目经验和项目作品,求职更有底气。
想上手企业级真实项目带练
立即扫码获取项目实训计划!
👇👇👇
陪跑方案3:一套大厂产品能力模型,2周帮你夯实产品底层知识架构
面对当前市场环境,换赛道的成本太高了,如果你有心无力,不敢贸然行动,但是又心痒痒?
我们已经帮你规划6周学习计划,重塑你的B端产品知识体系,在结合项目实训带你快速跑出结果。
第一部分:产品专业能力专项特训
从“市场竞品分析→B端业务分析/梳理 → 洞察需求 → 产品交互设计 → 开发与实施 → 迭代与运营 → 产品架构设计”等核心内容展开,帮助你捋清楚产品“为什么做、做什么、怎么做、怎么做好”的完整思路,培养产品全局意识,提升B端产品专业能力。
第二部分:B端产品经理业务知识体系
从“降本增效”维度带你拓展协同办公(OA)、费用报销系统、资金清结算与账务管理系统、交易系统、物流履约、客户关系(CRM)这六大业务知识。
从更上层的企业经营管理视角重新理解全业务链路,挖掘产品核心价值;
系统性的梳理该业务领域从行业到业务再到产品的全链路,以及拓宽行业最佳实践,快速提升专业能力。
总而言之,该板块将帮助你切实掌握B端产品框架与方法,最终切实落在每个具体的问题解决和能力提升上~帮助你解决B端产品工作过程中90%的问题。
如果你想体系化掌握B端核心业务知识
为跨行跳槽做准备
立即扫码领取现金优惠,仅限3人!
👇👇👇
陪跑方案4:"保姆级”求职陪跑服务,缩短你的求职周期,冲刺新offer!
如果你不清楚:
●如何定位个人优势,找到适合的职业突破口?
●如何写好简历、准备项目作品、面试?求职多环节上严重缺乏技巧和方法。
● 如何找到匹配适合自己的岗位信息?
可以马上开启求职陪跑,帮助你看清各垂直行业赛道的发展前景,整合过往成绩和经验,突击求职面试技巧,冲击新的职业阶段,缩短求职周期。
如果你有转岗/换行的想法,但是不知道怎么开始,没有方法和思路?
可扫码添加这个顾问老师
帮你免费做一个职业规划
👇👇👇
后,我想说的是:产品经理发展至今已有10来年,行业整体对于产品经理的能力要求也在进一步升级。
随着市场的细分,不同行业和领域对产品经理的能力要求已经从单一的具备产品专业能力演变成了兼具产品专业技能+行业/业务知识,且能将知识和技能迁移应用到具体业务场景中的复合型人才。
所以,无论是入行/转岗做B端产品、还跳槽/晋升遇到问题,你的路径一直没变,那就是学习!
行动起来,远比停留在原地、不断内耗更有意义。
1次体系化学习>1年盲目摸索
2024年,做懂产品、懂业务的实战型B端产品经理
立即扫码领取限量优惠,仅限3人!
👇👇👇
注:本文含有广告内容!























