云蒙山风景区
活动时间:即日起至8月31日
活动对象:全国应届中考、高考毕业生(凭准考证、身份证)
活动内容:
1、凡全国内应届考生,持本人2024年有效准考证、身份证,畅玩云蒙山风景区,实行免景区门票政策(不包含景区其他项目)。
2、凭准考证入住云蒙山居、山墅,均享门市价8.5折优惠!
北京世园妫河国际旅游度假区
即日起至6月30日,凭高考准考证免费入园游玩。
1、来湖盼营地任意消费,享受门市价5折!
(联系电话:13910978372)
2、来为蓝营地消费2小时钓鱼,免费升级为4小时游玩!
(联系电话:13311397044)
3、参观航空航天模型博物馆,门票可全价抵扣场馆内任意商品消费
(联系电话:13810745707)
4、在世园“长城脚下美食餐厅”,除酒水外可享受所有菜品8.8折优惠
(联系电话:18001331058)
国家典籍博物馆
2024北京地区首次大规模贞观主题文物展《贞观——李世民的盛世长歌》
考生特惠票:68元/人(优待门票)
仅限中/高考考生1人购票2人观展,须凭本人准考证入场。
活动时间:即日起至7月31日
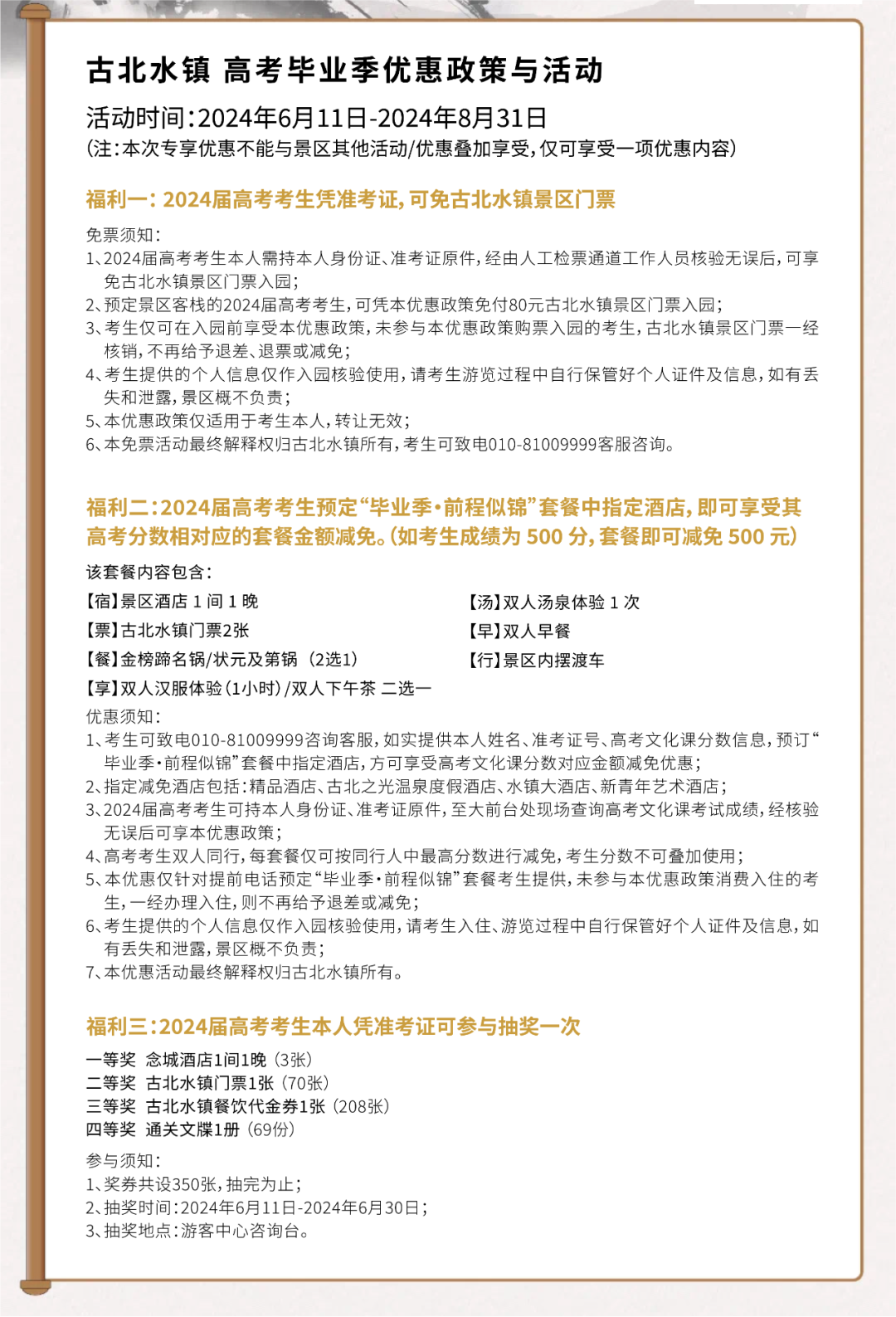
古北水镇
戒台寺
1、高考考生持准考证免费入园参观(截至6月30日);
2、高考考生持准考证到戒台殿免费领取价值60元“金榜题名”祈福带一条。(截至6月30日)
中央电视塔
活动时间:即日起至8月15日
优惠人群:应届初三、高三考生
优惠价格:45元/人(半价)
购票方式:考生凭本人准考证或初三、高三学生证到中央电视塔景区售票处购买。
潭柘寺景区
高考考生可凭借2024年准考证免票入园。
妙峰山风景名胜区
高考考生持准考证免费入园参观(截至6月30日)。
北京环球度假区
北京太平洋海底世界
2024年参加中考及高考的考生可享59元/人购票(原价120元),一名考生只可购买一张。
换票须携带中考高考准考证件。
使用时间:即日起至8月31日
不包含海狮表演和5D电影(须到购票窗口另行购买)
顺义大剧院
顺义大剧院推出高考观演特惠套票
6月10日9:00起开启线下抢购
高考特惠·买一赠一:
原创音乐剧《反转人生》
280元/380元/480元价位 买一赠一
《明天会更好》北大校友合唱团音乐会
180元/280元价位 买一赠一
广西歌舞剧院原创音乐剧《桂花雨》
180元/280元价位买一赠一
广西歌舞剧院原创音乐剧《血色湘江》
180元/280元 买一赠一
舞剧《海上夫人》
180元/280元/380元/480元 买一赠一
*以上每种均每人限1套,限量100套
高考特惠观演套票:
即日起至6月30日 9:00-18:00
考生可提前致顺义大剧院客服电话16600061755与工作人员预定登记演出场次及票价,现场凭借准考证核销演出票一套。
北京欢乐谷
中高考生优惠票239元/人
使用时间:即日起至8月31日
使用规则:随买随用,每人限购1张,入园需持本人身份证原件,同时携带全日制准考证或录取通知书原件。限2024年中国应届中、高考生购买使用。该票种可在入园游玩当天办理补差价升级年卡。
八大处公园
活动时间:即日起至6月30日
活动内容:应届高考毕业生凭本人高考准考证、学生证(或毕业证) 享受八大处公园索道免费、滑道半价福利。
北京市西山农场
即日起至6月30日,凡应届学子持高考、中考准考证,教师持教师资格证,入园采摘应季农产品尊享8折。
采摘地点:凤凰岭樱桃生态园
开园时间:周一至周日 8:30-17:00
活动咨询:010-62455523
15901408496(微信同号)
石景山游乐园
40+游乐项目入园后不限次畅玩。
无需预约,节假日通用。
早鸟价99.9元/人,数量有限先到先得。
温馨提示:
购买后请根据短信提示进入“吉象旅游年票”小程序激活后使用,“谁使用 谁激活”。
即日起至6月30日,每日仅限入园一次(项目不含:摩天轮·飞越系列影片·酷跑卡丁车·有奖竞技类)(6月17日、24日闭园不可使用)
野鸭湖国家湿地公园
中、高考生凭2024年准考证免野鸭湖国家湿地公园门票。
免票须知:
(1)2024届考生本人需持身份证、准考证,由人工检票通道工作人员核实,本人可享免野鸭湖国家湿地公园门票;
(2)活动时间:即日起至8月31日;
(3)本活动仅针对入园前提供优惠,如购票入园后,不再给予退票减免;
(4)野鸭湖景区承诺不泄露考生提供的个人信息。
昌平区
活动时间:即日起至8月31日
优惠对象:2024年全国高考生及随行人员
优惠政策:凡参加2024年全国高考的考生凭准考证即可享受免费入园福利,随行人员可享受景区门票8折优惠。
活动景区:
(1)明十三陵景区(长陵、定陵、昭陵、神道)
(2)居庸关长城景区(日场夜场均可参观)
(3)银山塔林景区
你的毕业出游计划出炉了吗?
考完好好放松
祝愿各位考生取得理想成绩
暑假快乐!
扫码关注,了解更美的副中心
(文章内容源自:北京发布)























