“尊敬的用户您好!你的xx平台会员将于五天后连续订阅,续费标准为20元/月……”
打开短信的你满脸疑惑,根本不记得什么时候开了会员,也不明白为什么会自动扣费。再打开软件试图取消订阅,却到处都找不到解约入口,只有无比显眼的VIP标志和引导进一步提升会员等级的提示框。
“被自动续费”,已经不是一件新鲜事。有人注销软件好几年,发现平台仍在自动续约;有人只想薅一个月的羊毛,却发现还没到期就被扣费……
为什么我们总是掉进“自动续费”的陷阱?
01
APP续费的千层套路
提起自动续费,许多人会以为只有那些对钱不上心、记性特别差或者不懂手机操作的人,才会被APP所套路。但实际上,个体的媒介素养或许并不是最主要的影响因素。
回到当初开通服务那一刻,你会发现原来一切都在“引诱”你按下连续充值的按键。
例如,当你看到下面这张图时,你的目光首先会落在哪里呢?
点击切换图片,查看充值页设计
一个小小的充值页面,其实充满了各种引导消费的设计技巧。
首先是通过画面比例来凸显信息的重要性。例如在上图中,最先映入眼帘的就是“买一年送一年”的超级优惠和“确认并支付”的下单按键,这都在诱惑你迅速下单。白色底框中的会员套餐是占比最大的部分,而“到期时间”和“阅读协议”这些事关扣费规则的重要信息,却以小字形式“隐藏”在缝隙里。
另一种强调元素等级的方法是对比。优惠宣传和下单键之所以显眼,就是因为它们用深色铺底并加大加粗,甚至还使用了不同的字体。而不同选项右上方的红色方块,也在提醒你折扣力度不同。“阅读协议”这类信息不仅面积小,还使用了灰色,进一步弱化了存在感。
将你的注意力吸引到下单信息上后,页面还通过视觉动线引导你成功消费。从“大会员”到“连续包月”再到“确认协议”,这条路线符合我们使用手机软件的视觉习惯。而被置顶在前并红框高亮的“连续包月”,被默认优先选中,成了一种自然的推荐。画面中大量的圆角矩形,使内容简洁清晰的同时也让当前套餐更“圆滑”地被用户接受。
左右滑动,查看引导消费的“密码”
这些设计技巧的最终目的,是让画面布局达成某种“平衡”。在明确的分类和简便的操作下,用户开通服务的路径达到最短,也就大大提高了开通成功率。
除了设计暗示,商家还会拿捏我们爱捡便宜的小心思,用各种“免费试用”“1元领取”的噱头吸引关注,但在底下往往还有一行小字说明:“签约连续包月即可免费领取”。当然,开通自动续费,首月价格往往比单月开通更划算,这让许多羊毛党或一时急需的用户心动不已,却也为后续“被扣款”埋下了雷。
02
没点开的服务条款,
藏着哪些信息
各种视觉技巧和价格套路,都聚焦于“让消费者开通自动续费”的目的;而可能让用户犹豫考虑的种种细则,往往隐于那些冗长繁杂的服务条款中。
我们收集了5大类27个APP的自动续费服务条款并进行分析,发现大多数平台都在细则中告知了自动续费的扣费时间、扣款方式等信息。
在27份条款中,除5份没有明确提及外,半数以上都称将在到期前5天以各种方式对用户进行扣费预通知,通知形式多为短信、站内信;扣费时间,则多在到期前一天左右。
不过,针对“到期时间”,部分条款中对扣费节点的设定存在模糊之处。以连续包月服务为例,包月的“每月”究竟是多少天?是固定天数,还是下个月的同一日期?
在我们分析的27份条款中,只有优酷视频、微博、美团单车明确给出了“服务有效期”的计算方式,比如优酷视频就在条款中写道,月度会员使用有效期为开通之日起31天,而其他条款中模糊的服务周期则导致了扣费节点的不透明。这对于想要踩点关停扣费服务的用户来说,恐怕并不友好。
另外,即使条款中写明了将在自动续费前5日进行扣费预通知,符合相关法律政策的要求[1],在实际操作层面,通知信息的触达效果却也常打折扣。
例如,如果用户已经卸载了该软件、或关闭了软件的消息提醒权限,则无法接收到以站内信形式发送的预扣费提醒。而短信、邮件等形式的提醒消息则很容易被识别为垃圾信息并屏蔽。
除了怎么扣费,怎么取消也是用户关心的一大问题。在开通自动续费服务时,平台往往都会强调“可随时取消”,27个APP的服务条款中也都提及了关闭自动续费服务的操作步骤。但在实际操作中我们发现,解约操作并不总是便捷的。
一般而言,用户可以通过APP站内设置、微信支付宝等支付渠道以及iOS账号订阅等途径管理自动续费服务。如果选择站内设置,则用户平均需要点击4.5次才能取消一个续费服务。而管理续费服务的页面也往往“隐藏”颇深,不跟着条款中的指示路径操作很难找到。
当然也有平台提供了更直接的解约路径,如哈啰单车,在免密支付管理中可以看到醒目的关闭服务按钮,移动滑块即可解约。
解约的另一重困难发生在跨渠道和跨设备续费管理中。由于支付渠道的差异,支付宝、微信等各自管理了一部分续费服务,想要了解全部续费服务情况,必须分别在不同渠道进行查看和管理。而由于购买续费服务时设备的差异,还会出现换手机后才发现还得用开通时的原设备才能关闭服务的情况。
屡屡掉进自动续费陷阱,除了平台条款套路深之外,也有人承认是自己疏忽管理了。
本科大三的小伊就表示,自己平日里对于自动续费管理非常佛系,如果在开通的时候忘了关,后面多半就想不起来了。直到一次被“扫描全能王”APP扣了自动续费一年258元,一查又发现自己还在被好几个APP偷偷“吸血”时,她才真正重视起自动续费管理。
03
“被坑”之后,如何为自己发声
落入续费陷阱之后,有人及时止损后自认倒霉,也有人选择追回这笔“冤枉钱”。
抱着“多一事不如少一事”的心态,王加一般不会主动为自己维权。自动续费涉及到的钱款大多在10-30元之间,对她来说不算太难接受。相比之下,和客服或者有关平台投诉需要付出的时间、精力更让她心力交瘁。
而小伊则表示自己非常乐于维权,在被扣款256元之后,她马上联系了APP客服,客服很爽快地帮她退了款,她的其他几次维权经历也大都比较愉快。她认为,比起十几块钱的蝇头小利,大部分正规平台还是会更加注重自己的形象和声誉,不会为难来维权的用户。
但许多用户并不像小伊这样幸运。在小红书平台,“自动续费”这个话题下有超过2万篇笔记,其中既有教人维权的经验贴,也不乏维权失败之后的吐槽贴。小红书用户“星点点”就在4月24日这天发贴分享了她的失败维权经历,她在“唱吧”APP被扣款128元之后立即与客服交涉,被客服拒绝之后又辗转求助黑猫投诉平台、微信支付、12315等多方投诉,但均没有平台有效介入调解。8月15日,依旧没有得到满意处理办法的她表示“会一直向上投诉”。
“星点点”在笔记中写道:“可能有人觉得128就当买个教训了,但我觉得有些有利于卖方的霸王条款,如果没有人追究死磕的话,就永远进步不了[2]。”
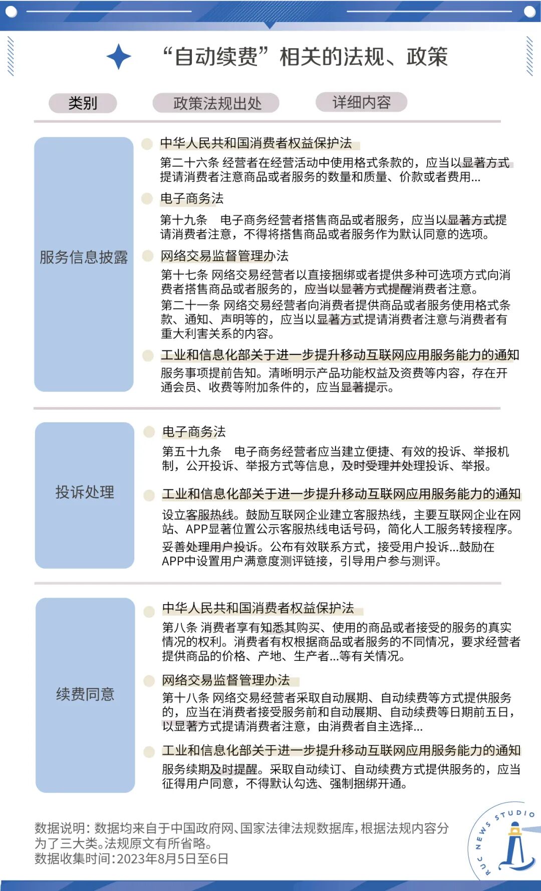
在用户与平台关于自动续费的博弈中,消费者的维权意识很关键,但法律与政策的保驾护航更不能缺少。目前我国自动续费相关的法律法规明确了经营者的一系列义务:应当全面、真实、准确、及时地披露商品或服务信息;建立有效的投诉方式;以及在自动续费前五日以显著方式提醒消费者[3]等等。
小红书的维权经验贴中,也不乏有消费者援引条例,指出平台默认勾选、没有提前五日用显著方式通知等问题,与平台客服据理力争,维权往往事半功倍。
今年7月19日,工业和信息化部新闻发言人、总工程师赵志国表示,工信部接下来将“重点整治用户反映突出的欺骗误导下载、强制自动续费等痛点问题 [4]”,体现了政府进一步规范自动续费,维护消费者合法权益的决心。
04
结语
从看视频、听音乐,到点外卖、骑单车,各大手机软件已经深深嵌入了我们的日常生活。而在这个没有会员几乎“寸步难行”的网络时代,开通各种付费服务本是为了更好的使用体验,如果确实有需求,开通连续付费也未尝不可。
但问题在于,自动续费,往往不是用户“心甘情愿“的选择。充满视觉引导和消费暗示的页面设计、冗长晦涩的服务条款细则,以及复杂又隐蔽的解约步骤,都让“自动”成了“被自动”。而首月优惠的甜头,又让人觉得不过是笔小钱,放松了对后续扣款的警惕心。
现在,读到这里的你不妨去看看自己的手机有没有开通“自动续费”服务,说不定哪一天为了应急开的会员还一直扣费到现在……
注:文中王加、小伊均为化名。
参考文献
[1]《工业和信息化部关于进一步提升移动互联网应用服务能力的通知》、《网络交易监督管理办法》第十八条
[2] 唱吧APP自动续费 申诉退款失败记录
https://www.xiaohongshu.com/explore/64462d910000000013007365?app_platform=ios&app_version=8.2&author_share=2&share_from_user_hidden=true&type=normal&xhsshare=CopyLink&appuid=5f2e1bee000000000100120b&apptime=1692237946
[3] 《网络交易监督管理办法》第十八条、第十九条、《电子商务法》第五十九条
[4] 国新办举行2023年上半年工业和信息化发展情况新闻发布会
https://www.miit.gov.cn/xwdt/gxdt/ldhd/art/2023/art_1ebaa812f69c488d8d30c4a19e63dec8.html
数据收集与分析:陈存 陈奕菲 何雨萍 单子郁
采访:高雨曦 吴仪 祝欧文
可视化:何雨萍 单子郁 祝欧文
文案:陈奕菲 高雨曦 吴仪
美编:陈存
统筹:何雨萍
- 往期回顾 -
暴雨再袭,台风对华北、东北影响在加剧吗?
粉红、公主和没有它们的芭比
再见:最佳损友























