@全体东电人,学习网络安全知识,共创文明网络空间

东北电力大学
发布于:2024-09-13
文章内容来源于公众号:东北电力大学,点此可查看原文,内容版权归相关企业所有,本网站仅供交流学习。若涉及版权问题或存在侵权情况,请及时与我们联系,我们将第一时间进行删除处理。
摘要:
弘扬网络正能量
争做青年好网民
本周(9月9日-9月15日)
是2024年国家网络安全宣传周
此次宣传周主题为
网络安全为人民
网络安全靠人民
网络无边,安全有界
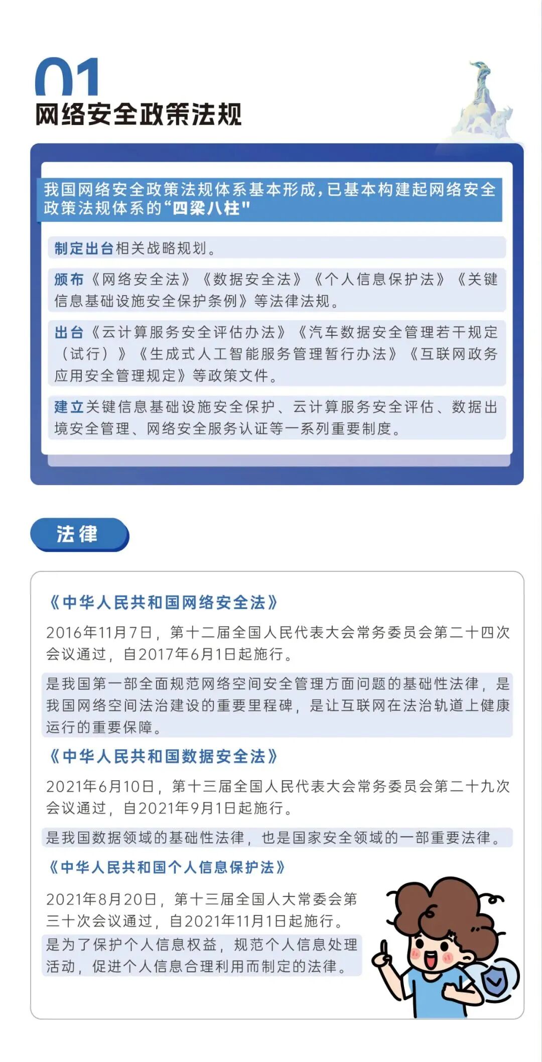
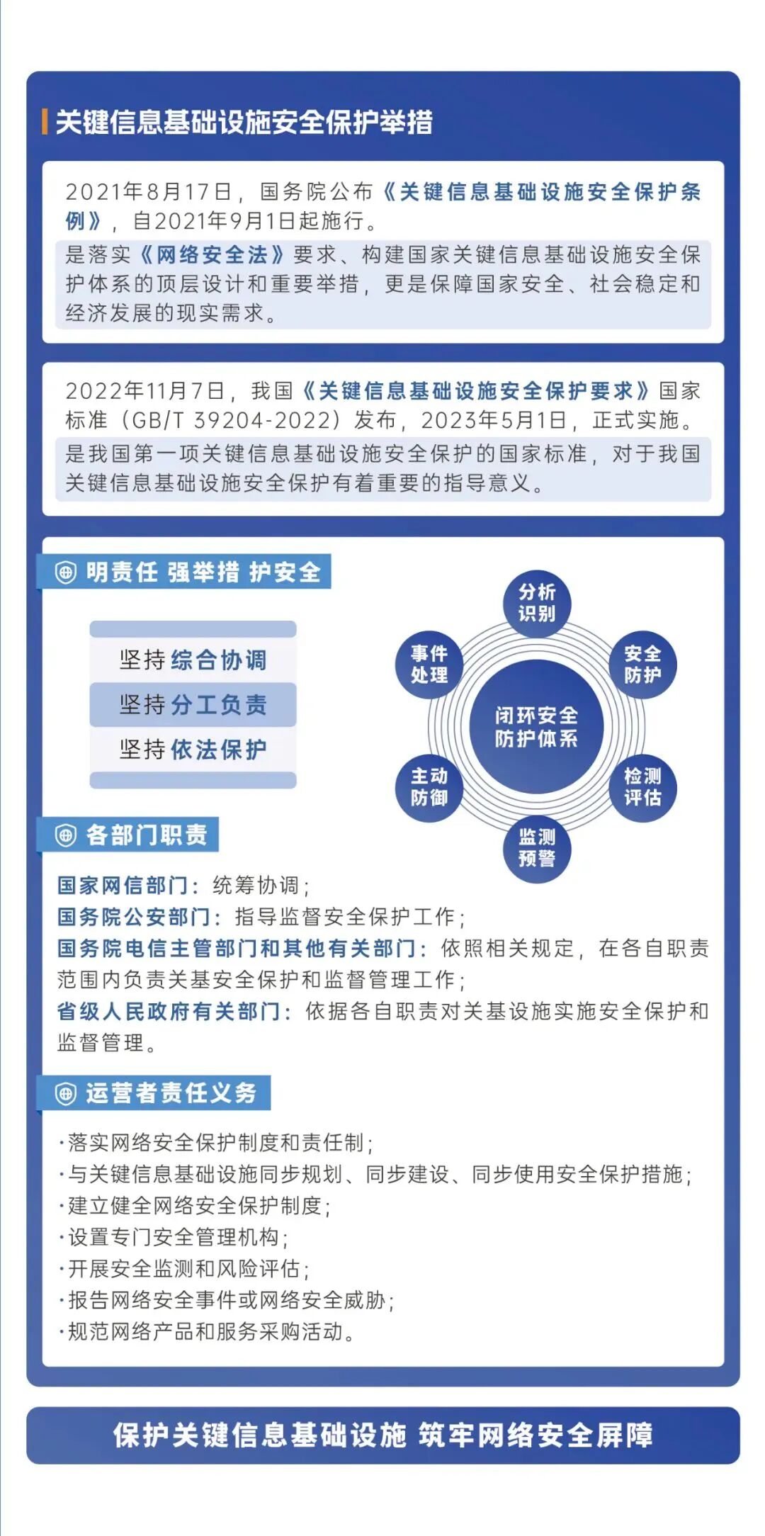
网络安全事关国计民生与社会利益
树立正确的网络安全观人人有责
下面,让我们通过一组海报
学习网络安全知识
筑牢网络安全防线
一人把关一处安,众人把关稳如山
@全体东电人
让我们重视国家网络安全宣传
认真学习网络安全知识
打破“信息茧房”,堵住“安全漏洞”
人人有责,人人尽责
携手共筑“网络安全”防火墙
让“看不见的影子”无处遁形!
来源:网络安全宣传周微信公众号
文字:张前坤
编辑:张凌帅
初审:王若兰
复审:丁汉文
审核:刘辉
主办:东北电力大学党委宣传部
本文内容来源于公众号: 东北电力大学 ,请扫码查看原文。
点此可查看原文