我们的节日——节庆“叹”非遗春节系列活动
主办单位:广东省非物质文化遗产馆(广东省非物质文化遗产保护中心)
时间:1月31日至2月4日
地点:广东省非物质文化遗产馆
简介:串联广东各地春节非遗,采用传承人互动体验、“蛇”年主题探馆打卡等形式,展现传统年俗非遗新时尚。
问书探非遗系列活动
主办单位:广东省立中山图书馆(广东省古籍保护中心)
时间:2024年12月10日至2025年3月31日
地点:广东省立中山图书馆文明路主题馆
简介:包括问书探非遗坊市、“悦见手艺”非遗制作课、“非遗星秀”变装打卡及“印享非遗”集章活动。
“光耀神州 华彩湾区”2025年粤港澳大湾区灯会
主办单位:广州市南沙区人民政府(南沙资产经营集团)
时间:1月22日至3月30日
地点:南沙区蒲洲花园、南沙天后宫、滨海公园
简介:融合中国春节与四川自贡灯会“两大非遗”,聚合大湾区11个城市文化元素,集千名非遗工匠精心打造。
锦绣盛市·梦华录全新开放暨深圳锦绣中华2025锦绣喜粤灯会特别活动
主办单位:锦绣中华·民俗村
时间:1月1日至2月16日
地点:锦绣中华·民俗村
简介:呈现新潮的非遗演出、传统技艺、特色美食、多元的湾区文化,举办打铁花、水面火壶等活动。
“中华英歌 舞动潮阳”2025年春节潮阳英歌嘉年华活动
时间:2月2日9:00-12:00
地点:文光塔广场
简介:活动涵盖英歌、醒狮队伍展演巡游,花篮妹妹送福,新春嘉年华英歌文化集市等。
汕头2025春节期间
英歌舞表演一览表
(截至1月8日)
“挥春添福,花市聚喜”系列活动
主办单位:禅城区人民政府
时间:1月1日至1月28日
地点:禅城区文华公园、松风路、快子路、锦华路、公正路等
简介:聚焦“福”“喜”主题,联动“行花街”“写挥春”等民俗活动,展示岭南“年味”和“烟火气”。
好运游,Fun“巳”嗨-2025年高明区龙狮武术新春大巡游
时间:1月31日9:00
路线:世纪广场(启动仪式)→途经沿江路→荷城公园→途经沧江路→街心公园(表演点 1)→高明影剧院(表演点2)→荷香路(表演点3)→荷城广场(龙狮武术大汇演)(巡游路线以实际为准)
简介:通过弘扬功夫文化和龙狮文化,展现高明区乡村振兴的工作成效和高明人民竞标争先、自强不息的精神风貌。
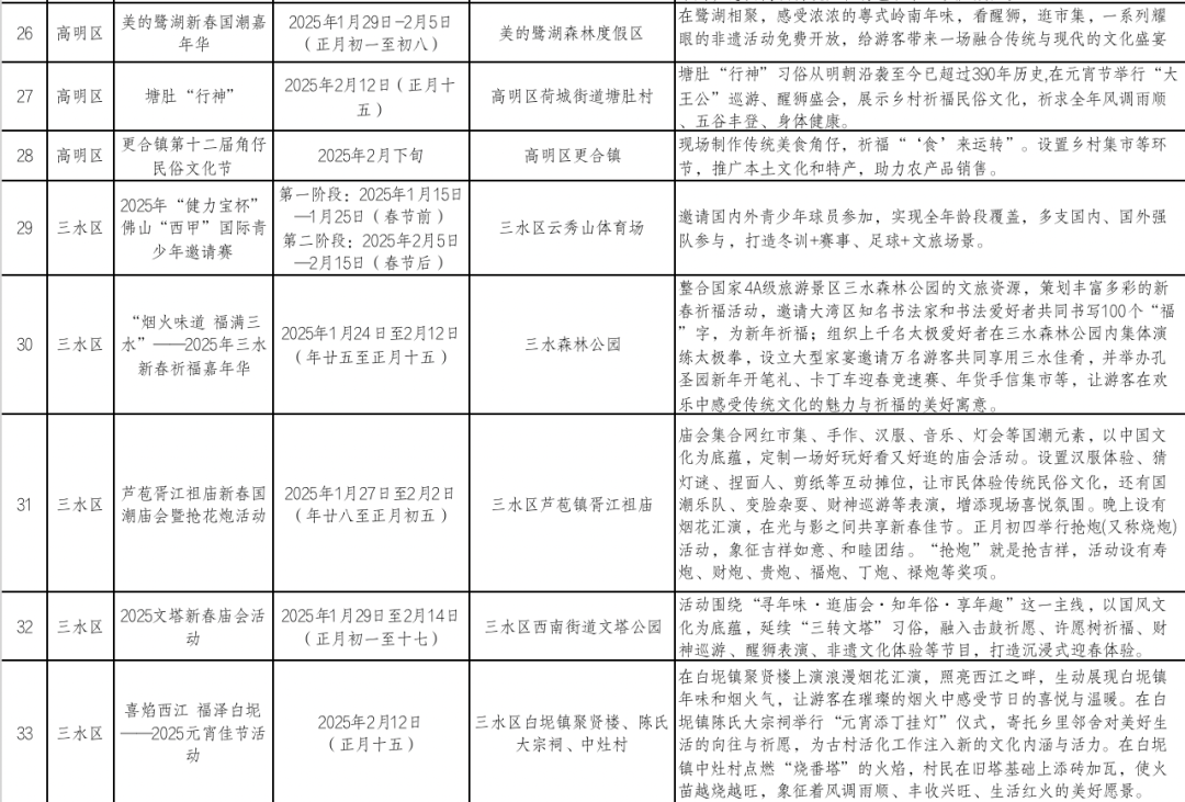
佛山2025年33项特色文旅活动一览表
2025年揭阳市特色民俗巡演
时间:1月30日、2月1日至2月4日15:00-15:30
地点:揭阳古城
青狮展演进古城活动
主办单位:揭阳市文化广电旅游体育局、榕城区文化旅游体育局
时间:1月29日9:00-10:00
地点:榕城进贤门、揭阳学宫广场
2025年春节“普宁英歌”巡游系列活动
时间:1月30日、1月31日9:00、14:00
路线:
正月初二路线
正月初三路线
“指上”非遗 戏里乾坤——木偶戏精品展演
主办单位:揭阳市文化广电旅游体育局
时间:1月29日至2月4日、2月8日
地点:古榕武庙戏台
简介:举办国家级非遗项目“铁枝木偶戏”展演。
火把节
时间:2月3日19:00-21:00
地点:揭东区磐东街道阳美村
烟花火龙表演
时间:2月7日19:00-22:00
地点:揭东区磐东街道乔西广场、乔南广场
行彩桥活动
时间:2月8日至2月13日
地点:榕城区中山街道石狮桥
贺灯活动
时间:2月11日、12日18:00
地点:普宁市军埠镇大长陇村
揭阳市2025年春节期间文化旅游体育活动清单(711项)
2025“我在韶关过大年”春节系列活动
主办单位:韶关市文化馆
时间:1月29日
地点:中山公园文化广场
简介:举办文艺演出、游园游戏、人偶拜年、留影打卡等活动。
春节系列活动——2025年乐昌市第36届“贺新春”民间艺术巡游活动
主办单位:乐昌市委、市政府
时间:1月29日
地点:乐昌市城区
简介:包括舞龙、醒狮表演、舞春牛、乐昌花鼓戏、青蛙狮(狮舞)、乐昌渔鼓等展演。
“雄州古郡舞巨龙,非遗巡游贺新春”活动
时间:1月29日9:00
路线:三影塔广场→永康路→雄州大道中→南雄市政府→大成街→浈江路→雄州公园
温泉三养嘉年华·篝火狂欢贺新春
时间:1月29日至2月5日
地点:河源巴伐利亚庄园
简介:开展火壶、火龙、旋转铁花等民俗表演,举办篝火晚会、烟花秀、鱼灯巡游。
嘉应古城闹元宵非遗巡游展演活动
主办单位:梅江区人民政府
时间:2月12日
地点:嘉应古城
简介:龙狮队、旗队、百家姓灯笼队等进行巡游表演,另在元城广场开展非遗展演活动。
2025年惠州西湖新春灯会
时间:1月26日至2月12日
地点:惠州西湖景区
简介:用32组花灯打造集中国传统文化、东坡寓惠文化和现代光影技术于一体的视觉文化盛宴,灯会期间同时开放游船夜游项目。
“祥狮登高齐献瑞” 海陆丰虎狮汇演
时间:2月6日、2月9日、2月11日
地点:海丰县影剧院、文化公园、市民广场
简介:30支民间拟兽类传统舞蹈队伍进行表演和比赛
非遗展演(清溪麒麟舞表演)
主办单位:东莞市文化馆
时间:1月31日
地点:东莞市非物质文化遗产展示厅
简介:活动将邀请广东省第三批省级非物质文化遗产代表性传承人黄鹤林及其团队现场舞麒麟贺岁。
2025年小榄镇龙狮贺岁迎新春展演活动
主办单位:小榄镇委宣传和教体文旅办公室
时间:1月29日
地点:小榄镇龙山公园正门口
简介:包括醒狮点睛、群狮起舞贺新春、传统狮表演、彩带龙表演、舞龙表演、采青等节目。
非遗巡游贺新春
主办单位:中山市坦洲镇人民政府
时间:1月29日
地点:坦洲镇“百千万工程”示范主街文康路、坦洲山公园、坦洲村老街
简介:包括英歌舞、咸水歌、醒狮等展演。
非遗盘龙篝火秀
时间:1月30日至2月3日,每天19:00-20:00
地点:古劳水乡旅游区探险岛
简介:特邀陈山香火龙团队带来非遗香火龙“盘龙”表演,造龙身、点龙香、起龙舞!火龙舞后还有热闹的篝火秀,在炽热氛围中开启新年好运。
“非遗过大年”系列活动——“缤纷非遗闹新春 欢天喜地过大年”台山市2025年非遗展演活动
主办单位:台山市文化广电旅游体育局、台山市文化馆
时间:1月30日
地点:台山市台城石花文化广场
简介:组织广东音乐、醒狮、台山民歌、曲艺、佛家拳等非遗项目展演。
2025年“鼍城行大运”传统民俗活动
时间:1月27日20:00-21:30
地点:阳江学宫广场
简介:“行大运”是特色年俗,据《阳江县志》记载:“阳江城居民年初一天亮之前,选定属大利方向环城周围绕一圈,称‘行大运’。”
2025年鼍城行大运手绘地图
2025年新春行大运民俗大舞台
时间:1月27日至1月29日每天一场,20:00-21:00
地点:阳江学宫广场
简介:白榄表演、舞狮武术表演、阳春粤剧、古典舞蹈、流行歌曲等本地演出。
湛江市一小时民俗文化精品展演
时间:1月29日至1月31日
地点:湛江市区
简介:湛江非遗项目展演,包括鼎龙湾景区第十届粤西非遗暨年例文化节、螺岗小镇首届非遗风筝节、吴川年俗文化活动周等。各村将依托“年例”开展醒狮之乡、雷州半岛人龙舞、吴川飘色、遂溪游鱼灯等民俗文化展演活动。
非遗木偶闹大年
主办单位:茂名市文化广电旅游体育局
时间:1月29日
地点:茂名市博物馆
简介:邀请茂名非遗木偶戏传承艺人现场献艺,为观众呈上经典木偶戏剧目。
连山春节游园活动及2025年非遗体验展演活动
主办单位:连山壮族瑶族自治县人民政府
时间:1月29日春节游园活动,1月30日非遗体验展演活动
地点:连山文化广场
简介:春节游园活动包括盲公打球、花炮投篮、套鸡(物)、足球射门、踢毽子等趣味活动。非遗体验展演活动包括舞龙灯、小长鼓、壮族八音等非遗项目展演以及舂糍、山苍子手锤、猜非遗灯谜等非遗主题互动体验。
潮州非遗体验及展演
主办单位:潮州市古城文物保护管理中心
时间:1月28日至2月4日
地点:广济桥、韩文公祠、许驸马府、己略黄公祠、海阳县儒学宫等文物景点
简介:开展花灯、木雕、刺绣、泥塑、工夫茶艺等潮州非遗展演。期间1月29日在广济桥举行醒狮踏春活动。
“心想事成”牌坊街系列活动
主办单位:潮州市文化广电旅游体育局,潮州府城文化旅游投资集团有限公司,太平街道党工委、办事处
时间:1月31日至2月2日
地点:古城牌坊街
简介:组织舞狮、英歌舞、鲤鱼舞、锣鼓队从南门古巡游至太平路和上水门街交界处,同时在牌坊街游客服务中心、颐陶轩潮州窑博物馆、兵马司林等点位,开展节令鼓、铁枝木偶、作品展、音乐会等展演。
2025年南江文化(连滩)艺术活动
主办单位:连滩镇人民政府
时间:2月17日
地点:连滩镇张公庙文化广场
简介:南江文化(连滩)艺术活动源于有400多年历史的连滩镇张公庙会,是云浮市瞩目的民间盛会之一。
看完文章
你是否已经选好目的地了呢👀
温馨提醒
活动具体安排以最新公布信息为准
外出游玩注意人身、财产安全
选择宅在家过春节也没关系
小媒君找来了
国家级、省级非遗资料网
假期不妨和家人朋友一起了解下
⬇️⬇️⬇️
小媒君提前祝师生家长们
过个快乐非遗中国年!
*有什么想说的,快来给小媒君留言*
编辑:佘旭寅
来源:广东教育传媒综合广东文旅、文旅佛山、揭阳发布、潮阳发布、汕头发布、乐昌市文化馆、南雄市融媒体中心、梅州日报、惠州发布、汕尾日报、汕尾发布、最美清溪、江门文旅、阳江日报、湛江日报、揭阳日报
转载时请标明转自广东教育传媒,投稿或商业合作回复关键词 投稿/合作























