小球桌,大舞台
精准挥拍,追求完美
清脆击球,执着胜利
第38届“银河杯”乒乓球赛战火已燃!
赛事信息
2024
比赛时间
2024年12月2日(星期一)
—12月14日(星期六)
比赛地点
北京师范大学(海淀校园)
东操场地下乒乓球室、邱季端小综合馆
参赛球队
地理科学学部队
化学学院队
环境学院队
教育学部队
经济与工商管理学院队
历史学院队
人工智能学院队
生命科学学院队
数学科学学院队
统计学院队
外国语言文学学院队
文学院队
物理与天文学院队
心理学部队
新闻传播学院队
艺术与传媒学院队
政府管理学院队
哲学学院、社会学院联队
法学院队
体育与运动学院队
(排名不分先后)
分组情况
本届“银河杯”乒乓球赛共有20支队伍参赛,以下为抽签分组情况。
希望各参赛球队都能弘扬体育精神,相互尊重、团结友爱、享受比赛,收获宝贵的经验,留下难忘的回忆!
赛程安排
小组赛赛程
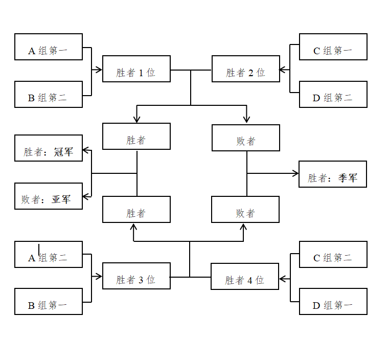
淘汰赛对阵表
赛事简介
“银河杯”乒乓球赛面向北京师范大学本科各学部院系同学,是著名的“四大杯”之一,备受学生关注和喜爱。活动进行期间,同学们都满怀激情,或是走上赛场一展球技,或是站在场边为运动员们呐喊助威。每场比赛下来,无论是运动员还是场下观众,都感到心潮澎湃!
“银河杯”乒乓球赛始终本着“友谊第一,比赛第二”的竞赛精神,旨在给同学们提供一个展示自我的平台;同时也让同学们在比赛中互相交流,互相学习,增进感情;更让同学们热爱乒乓球,热爱体育运动。愿每一位参赛者都能在比赛中发挥出自己的最佳水平,赛出风格、赛出水平,为自己的青春留下一段难忘的回忆!
每一次交锋
都闪耀着智慧的光芒
每一场比赛
都记录着汗水与荣耀
第38届“银河杯”乒乓球赛已然启幕
让我们共同期待球场上的传奇篇章!
文案丨林昕怡
排版丨曾小麟
责编丨赵国超























