7月12日,由济南市律师协会主办,市律协律所管理指导工作委员会、创新与品牌建设工作委员会联合承办,盈科济南律师赞助的“盈科杯”济南市律师协会第二届法律服务产品大赛初赛落幕。本次大赛旨在搭建专业交流平台,集中展示济南市律师行业在服务产品研发方面的优秀成果,推动法律服务向专业化、标准化、创新化方向纵深发展。大赛汇聚了济南市众多专业律师携优秀产品参与角逐。初赛评审工作由市律协专业委员会主任、副主任组成专家评委团。
初赛现场
出席本次大赛的嘉宾评委有:
济南市律师协会家事与私人财富管理专业委员会主任--于晓晖;
济南市律协刑事辩护专业委员会主任--王之虎
济南市律协公司法律专业委员会主任--杨志娟;
济南市律协商事法律专业委员会副主任--王琳琳;
济南市律协金融法律专业委员会副主任--李希宝;
济南市律协房地产法律专业委员会副主任--贾清;
济南市律协资本市场法律专业委员会副主任--邓璞;
济南市律协大数据与人工智能法律专业委员会副主任--李凯。
济南市律师协会监事会副监事长、盈科济南执行主任
李建东
李建东主任首先欢迎律协各两专委员会主任、副主任及参赛选手莅临盈科济南律所。他指出,本届大赛既是专业成果的检验平台,更为跨领域协同创新提供契机。李建东主任向大家介绍了盈科济南律所的发展情况,律所秉承“国际化、专业化、数智化、碳中和”理念,全力构建“盈科全球一小时法律服务生态圈·山东涉外中心”,该中心已落户中央法务区,未来将打造“双十”专业团队以优化服务、构筑律所新生态。最后,李建东主任期待大赛涌现更多前瞻可落地的优质方案,让专业热忱“化作法治星火”,并预祝各团队激荡思维、尽展智慧锋芒。
济南市律师协会律所管理指导工作委员会主任
张磊
张磊主任代表大赛主要承办方发表致辞,向专业评委团的辛勤付出致以感谢并充分肯定参赛律师的创新精神,各选手精心打磨的法律服务产品彰显了济南律师与时俱进的专业风采。本届大赛旨在推动行业从传统服务向标准化、产品化转型,并为优秀产品提供市场对接与品牌推广支持。最后,祝愿各位选手在大赛中切磋技艺、碰撞智慧,展现法律人的时代担当,共同为行业高质量发展注入新动能。
初赛现场精彩纷呈,共有37位选手围绕各自精心打造的法律服务产品展开深入阐述。结合产品的研发背景、目标客户、核心内容、营销计划等,从新颖性、完整度、标准化、专业化和市场化等多个维度,深刻诠释了法律服务产品的独特优势。每组选手展示完毕后,都有评委针对产品特点进行提问和精彩点评,为比赛增添了更多亮点。
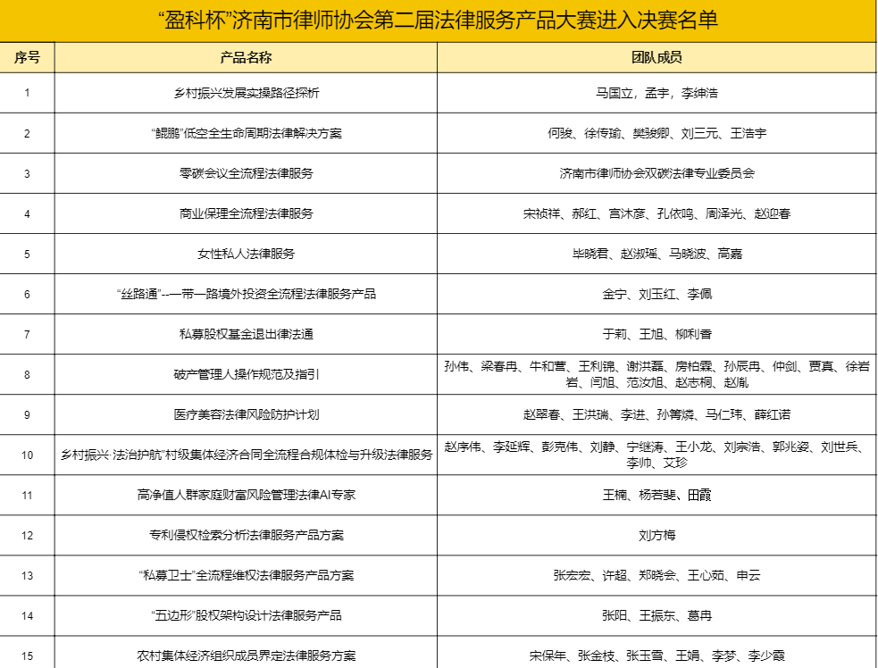
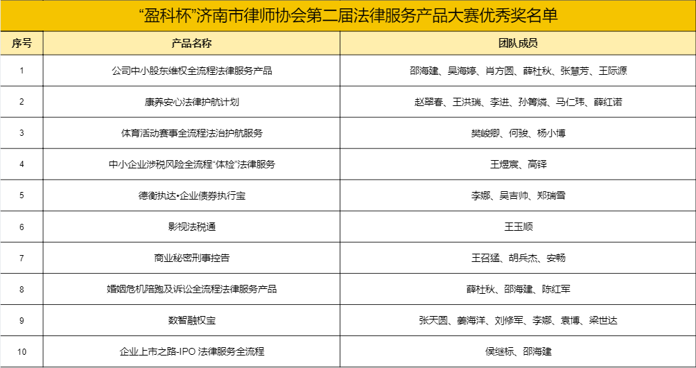
经过激烈角逐与专业评审,共有十五件法律服务产品成功晋级决赛;有十件产品荣获“优秀法律服务产品奖”。决赛环节将决出“一等奖”、“二等奖”、“三等奖” 的获奖产品;同时“优秀法律服务产品奖”于决赛现场同期颁发。
主持人
徐传瑜律师
彭润梓律师
“盈科杯”济南市律师协会第二届法律服务产品大赛的举办,为济南市法律服务产品搭建了良好的展示与交流平台,有效促进了产品设计的优化迭代与行业服务能级的整体提升,进一步推动济南市律师行业专业化、品牌化、创新化发展。未来,盈科济南律所将继续积极研发法律服务产品,提升法律服务能力,在专业化、团队化、精细化等方面努力奋进,为客户提高更优质的法律服务!























