一、项目依据
本项目依据《义务教育生物学课程标准(2022年版)》核心概念中的“2.生物可以分为不同的类群,保护生物的多样性具有重要意义”;和“9.真实情境中的问题解决,通常需要综合运用科学、技术、工程学和数学等学科的概念、方法和思想,设计方案并付诸实施,以寻求科学问题的答案或制造相关产品。”本项目与“细胞的基本结构”“植物的呼吸作用”等内容相关联,为后续继续学习“真菌的形态结构”“细菌”“病毒”等内容奠定基础。
二、项目简述
本项目以酵母为核心研究对象,借助跨学科实践作业 “制作馒头”,让学生亲身实践经历酵母发酵现象,进而引发对酵母奥秘的探索。学生通过制作馒头、观察酵母、观察发酵现象等活动,深入了解酵母的形态结构、生殖方式、发酵原理及其与人类生活的紧密联系。在这一过程中,学生综合运用生物学、化学、物理等多学科知识,培养科学思维和探究实践能力、创新思维以及解决生活中实际问题的能力,形成正确的生命观念和态度责任。
三、项目设计
(一)项目目标
1.通过课前完成跨学科实践作业,初步了解制作馒头的过程,对酵母在生活中的应用有了初步了解,为后面探究酵母的奥秘做准备。
2.通过显微镜观察酵母,认识酵母形态结构和生殖方式,初步形成结构与功能观,生物与环境相适应的生命观念。
3.通过制作发酵瓶,观察发酵现象,验证和测定发酵产物的过程,发展科学思维和探究实践能力。
4.通过了解酵母在食品制作、酿酒、制药等领域的广泛应用后,学生利用AI智能体作为对话伙伴,拓展学科知识在日常生活和工业生产中的应用,认识到生物学知识对改善生活、推动社会发展的重要作用,增强对生物学科的认同感。
(二) 问题框架
1.本质问题:探究酵母的形态结构特征、生殖方式和发酵产物。
2.驱动性问题:酵母为什么可以用来制作馒头,且让馒头暄软可口?
3.子问题:
1)探究酵母的形态结构是怎样的?其生殖方式与哪些因素有关?
2)酵母的发酵产物有哪些?
3)如何运用酵母制作出暄软可口的馒头?酵母在食品、医药等领域还有哪些重要应用?
(三) 实施策略
1.真实情境导入策略:以“制作馒头”这一常见生活实例创设情境,引出项目主题,充分激发学生的探究兴趣和好奇心。
2.实验探究策略:组织学生观察酵母、制作发酵瓶等实验活动,让学生在实践操作中提升动手操作能力,培养实验操作技能和科学探究精神。
3.跨学科融合策略:引导学生运用生物学知识探究酵母生命活动,利用化学方法检测发酵产物,从物理角度理解实验装置和操作原理,促进多学科知识的融合运用。
4.技术辅助策略:借助希沃白板、显微镜、酒精检测仪等工具辅助教学;运用动图演示实验操作步骤,通过延时摄影展示发酵过程,利用 AI 智能体拓展知识,提升教学效果和学生学习体验。
(四) 项目预期成果
1.实践作业任务表:学生结合跨学科实践作业,利用图片、文字记录制作馒头的过程。
2.创意作品:学生制作与酵母相关的创意作品,如图片、短视频等,培养学生创新思维、审美能力和表达能力。
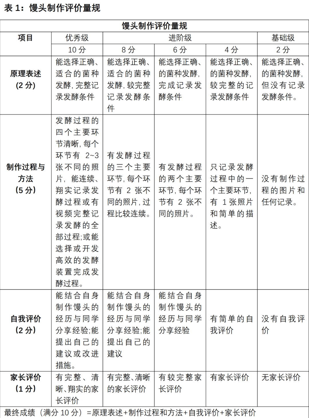
(五)项目评价表
四、项目实施过程
(一)教师指导,完成跨学科实践作业 “制作馒头”
任务1:
观察发酵过程中面团的变化:教师指导学生在制作馒头时,每隔一段时间观察面团的体积、质地、表面状态等变化,并详细记录观察时间、环境温度、面团变化情况。引导学生思考面团变化与酵母的关系,如面团体积膨大可能是酵母发酵产生气体所致,培养学生观察和思考能力。
任务 2:
完成实践作业任务表:设计实践作业任务表,1)实验原理:实验菌种,发酵条件。2)制作过程和方法(说明:可以用文字或流程图+照片的形式完成)制作馒头的材料用量、操作步骤、面团各阶段变化记录、馒头成品评价(口感、外观等)、遇到的问题及解决方法等内容。要求学生认真填写,帮助学生梳理制作过程,总结经验。培养学生提取信息、处理信息、问题分析和质疑能力。
(二)在跨学科实践作业的基础上,探究酵母的奥秘,完成真菌—酵母的学习
任务1:
显微镜观察酵母:教师详细讲解并用希沃白板分布展示动图,示范酵母临时装片的制作步骤。
图1.临时装片的制作步骤
图2.制作酵母临时装片
学生分组制作装片,教师巡视指导。学生将制作好的装片放在显微镜下观察。
图3.观察酵母的形态结构
图4.显微镜下的酵母(1920X)
绘制酵母细胞形态结构图,结合教材识别细胞壁、细胞膜、细胞质、细胞核和液泡等结构。通过实验实践活动,培养学生的科学思维、观察能力和探究实践能力。
任务 2:
探究酵母的生殖方式:学生二次观察酵母临时装片,寻找有小突起的酵母,引出出芽生殖。教师播放微视频,展示酵母在不同环境下的生殖方式,引导学生归纳酵母生殖方式与生存环境的关系,形成生物与环境相适应的生命观念。
图5.酵母上的芽体
图6.酵母的出芽生殖
任务3:
探究酵母发酵现象:结合制作馒头实践,教师用动图演示发酵瓶制作过程,学生分组制作发酵瓶,观察液体表面气泡产生和气球形态变化,推测气球中气体成分。教师协助学生将气球中气体通入澄清石灰水,检验气体成分,学生通过闻气味和使用酒精检测仪检测酒精浓度,验证发酵产物,培养学生实验操作、观察和科学探究能力。
图7.发酵瓶的制作步骤
图8. 制作发酵瓶
任务 4:
解决问题,引导学生结合所学解释发酵原理。培养学生科学思维和知识运用能力。
五、学生成果展示
实践作业展示
实践作品分享
六、项目反思
成功之处:通过 “制作馒头” 跨学科实践作业,有效激发了学生的学习兴趣和主动性,学生积极参与项目的各个环节,对酵母的探究热情较高。项目实施过程中,学生综合运用多学科知识解决实际问题,如运用化学知识检测发酵产物,运用物理知识理解实验装置原理,培养了学生的跨学科思维和综合实践能力。小组合作学习提高了学生的团队协作能力和沟通交流能力,学生在合作中相互学习、共同进步。
不足之处:部分学生在实验操作中存在不规范的情况,如临时装片制作时气泡较多、显微镜使用不熟练等,需要在今后的教学中加强实验技能训练。项目实施过程中,学生的时间管理能力有待提高,部分小组在探究活动中进度较慢,影响项目整体推进。在引导学生深入思考和拓展知识方面还有提升空间,部分学生对酵母的认识仅停留在表面,对深层次的原理和应用理解不够深入。
改进措施:加强实验教学,增加实验操作练习时间,规范学生实验操作流程,提高学生实验技能水平。在项目开始前,指导学生制定详细的项目计划和时间安排表,培养学生时间管理能力,确保项目顺利进行。提供更多拓展学习资源,如利用AI智能体作为学生的对话伙伴,推荐相关科普书籍、文章、视频等,组织专题讨论和拓展探究活动,引导学生深入思考,拓宽学生知识面,加深对酵母奥秘的理解。
END
图文:凌丽华
编辑:喻勇
审核:张丹婷























