项目简述
立足于新课程改革与素质教育的发展,2022年的《义务教育课程标准》也明确课程中要着力加强中华优秀传统文化的教育,提升文化素养,坚定文化自信,打破原有的教学习惯和教学思维,本案例建立历史、语文、美术等各学科知识能力之间的横向联系与整合,引导学生通过搜集上海文化遗产资料调查采访等活动,对其文化起源、价值、历史、传承与创新等方面进行深入学习与探究,进而促进学生全面发展。
项目设计
项|目|目|标
1.学生能够通过查阅资料,了解文化遗产的概念以及主要分类,认识到文化遗产的价值,通过亲身体验来思考文化遗产的现状以及保护措施,加深对传统文化的了解,增强对传统文化的认同感。
2.学生通过参与实践活动,培养出熟练运用语文学习工具来搜集、整理、处理信息的能力,填写文化遗产候选项目资料表以及访谈记录表,在实践中形成主动探究、团结合作、勇于创新的精神:
3.学生能够通过实地考察,认识中华文化的丰厚博大,汲取民族文化智慧,培养学生的审辩思维,加深对身边的文化遗产的人文情怀。
问|题|框|架
1.本质问题
①如何加深对传统文化的了解,增强对传统文化的认同感?
2.驱动性问题
①我们身边还有哪些文化遗产?
3.子问题
①什么是文化遗产?
②文化遗产主要有哪些?
③当今文化遗产存在哪些问题?
④你会如何传承并推广文化遗产?
实|施|策|略
预|期|成|果
1.完成一份《我身边的文化遗产》学习单;
2.实地考察,并完成文化遗产的访谈记录表;
3.展示各小组关于我身边的文化遗产主题绘画作品。
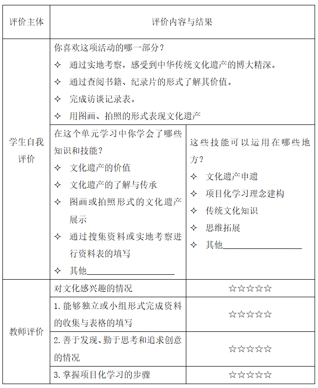
项|目|评|价|表
实施过程
入|项|活|动
1.观看《世界遗产在中国》文化遗产纪录片视频,在了解国家文化遗产的基础上拓宽相关的文化知识。学生谈体会、乐分享。
项|目|实|施
任务一:学生实地考察或带着之前观看纪录片以及收集到的资料,组成项目小组,小组轮流分享课前以小组的方式整合的关于我们当地文化遗产的相关知识,也可以通过团队互助,可以对合作探究过程进行总结分享。
在快节奏的现代生活中,我发现自己和许多人一样,对于文化遗产的价值认识不足,保护意识淡薄。我们往往将文化遗产视为与自己无关的、遥远的过去,这种观念导致公众对文化遗产保护参与度低。每天,我们都在忙碌地奔波于工作和生活之间,很少有时间去关注那些古老的建筑、传统的手工艺和历史悠久的文化。我们更愿意追求现代化的生活方式,享受科技带来的便利,而忽略了那些承载着历史记忆和文化传承的宝贵遗产。
我觉得石库门可以申遗。因为石库门是上海最具代表性的民居类型之一,它不仅承载着上海的历史记忆,还见证了中国共产党的诞生。石库门的建筑风格独特,融合了中西建筑元素,具有极高的历史和文化价值。
在追求经济发展的过程中,我深刻地意识到文化遗产往往成为了牺牲品。一些企业为了追求短期的经济利益,不惜破坏文化遗产,将其视为发展的障碍。这种行为严重损害了文化遗产的完整性与多样性。我认为我们不能忽视文化遗产的重要性。我们应该寻求经济发展和文化遗产保护之间的平衡,让两者相互促进,共同发展。只有这样,我们才能实现可持续发展的目标,让后代子孙也能享受到丰富多彩的文化遗产。
成|果|展|示
项目反思
本案例总体实施效果不错,但评价略显局限性评价要贯穿活动的全过程,在探究阶段活动展示过程中要引导学生个体自我分析、自我判断、自我调节、自我完善和自我反思。同时,在学生个体的自我评价基础上,应尽可能采用小组内和小组间的相互评价。
END
图文编辑:陈琪珥
摄影:陈琪珥
审核:张丹婷























