文章内容来源于公众号:安农招生 点此可查看原文。若涉及版权问题或存在侵权情况,请及时与我们联系,我们将第一时间进行删除处理。
携/手/同/行/共/创/未/来
2022
安徽农业大学
本科
公办普通本科高校
安徽省合肥市蜀山区长江西路130号
安徽水利水电职业技术学院
本科
公办普通高等职业技术学校
安徽省合肥市东门合马路18号
1. 招生计划及专业招生要求
(1)三等功鼓励政策退役士兵、技能大赛鼓励政策考生招生计划包含在以上招生计划内。技能大赛鼓励政策考生录取比例不超过纺织工程、包装工程考生总计划的10%。
(2)所有专业学制均为2年。
注:专业大类分类标准按照教育部高等职业教育专业目录(2015年)执行。
••••••
2、报名
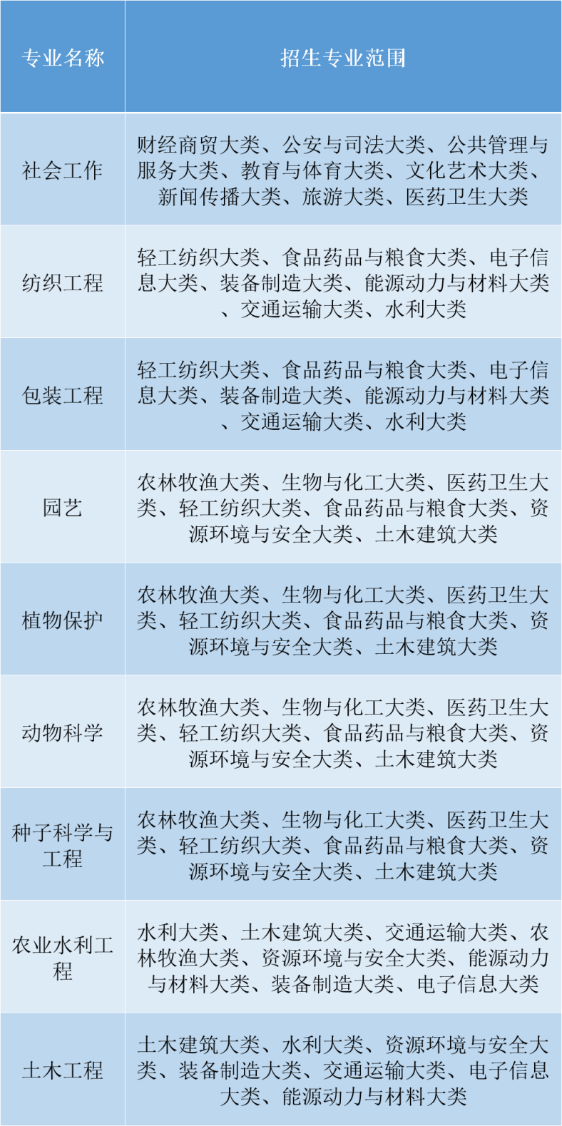
2.1.1 2022年安徽省省属普通高校(以及经过批准举办普通高等职业教育的成人高等院校)的应届全日制普通高职(专科)毕业生;在安徽省应征入伍具备普通高职(专科)学历的退役士兵。所有考生须参加省考试院统一组织的报名,并取得考生号。身体条件符合《普通高等学校招生体检工作指导意见》的体检要求,同时毕业专业须符合我校相应专业招生专业范围的要求,毕业专业非以上专业(类)的考生不能报考我校相应专升本专业。
2.1.2 申请我校技能大赛鼓励政策的考生:报考我校纺织工程、包装工程专业通过资格审核、完成缴费后,专科阶段专业为轻工纺织大类、食品药品与粮食大类、电子信息大类、装备制造大类、能源动力与材料大类、交通运输大类、水利大类且获得省教育厅等部门联合主办的全省职业院校技能大赛一等奖或教育部等部委联合主办的全国职业院校技能大赛三等奖及以上的应届毕业生可申请面试考核,经复审并通过面试考核、公示后的考生可提前录取,面试考核录取的招生比例不超过纺织工程、包装工程专业计划数的10%。
2.2.1 意向报考我校且符合我校报考条件的考生(不含在安徽省应征入伍并在外省院校完成高职(专科)学业的退役士兵考生)考生均须严格按照《安徽省2022年普通高校专升本考试招生工作操作办法》(皖招考〔2022〕1号)的要求在2022年3月18日10:00至3月22日16:00报名,并通过微信小程序随时关注自己的审核状态,在3月24日17:00前完成缴费。具体报名操作流程请关注省考试院网站或微信公众号。
2.2.2 意向报考我校且符合我校报考条件的在安徽省应征入伍并在外省院校完成高职(专科)学业的退役士兵考生,需网上提交材料进行资格审核,具体要求如下:
(1)须将下述资格证明材料原件按清单顺序编号拍照为电子档汇总在一个PDF文件中并命名为考生类别+考生姓名+2022专升本报名材料(例:报考xxx专业外省退役士兵考生张**2022专升本报名材料.pdf)发送至我校招生办邮箱zsb@ahau.edu.cn(邮件接收截止时间为:2022年3月18日16:00,以电子邮件到达邮箱时间为准,过时无效),提交材料后请电话确认报名材料是否成功提交(联系电话:0551-65786135)。
a.承诺书(附件1);b.本人身份证(人像面和国徽面);c.毕业证书(或由毕业学校出具加盖红章的包含就读学校、专业、毕业时间等信息的学籍管理系统页面截图);d.退出现役证(包含应征入伍地点信息)。
(2)经资格审核通过后学校将电话通知考生,并按照应届毕业生报名流程,完成其他信息填报、审核及缴费程序。
2.2.3 所有申请三等功鼓励政策退役士兵考生、技能大赛获奖鼓励政策考生须将下述资格证明材料原件按清单顺序编号扫描为电子档并命名为考生类别+考生姓名+2022专升本报名材料(PDF格式文件)(例:申请xxx专业三等功鼓励政策考生张**2022专升本报名材料.pdf)发送至我校招生办邮箱zsb@ahau.edu.cn(邮件接收截止时间为:2022年3月21日16:00,以电子邮件到达邮箱时间为准,过时无效),提交材料后请电话确认报名材料是否成功提交(联系电话:0551-65786135)。
申请三等功鼓励政策退役士兵考生:
a. 承诺书(附件1);b. 申请表(附件2);c. 身份证正反面;d. 退役证;e. 立功受奖证书、命令、奖章等。
申请技能大赛获奖鼓励政策考生:
a. 承诺书(附件1);b. 申请表(附件2);c. 身份证正反面;d. 获奖证书原件。
未按要求提交材料的考生不具备相应资格,后果由考生本人负责。考生填报的信息和提交的材料实行承诺制,考生本人对所填报信息和提交材料的真实性负责。对于填报提交虚假信息或材料获取考试资格的,将按照教育部相关规定予以处理,并记入诚信档案。
2.3.1 根据皖招考〔2022〕1号文件规定,考生报考资格由毕业院校进行审核,审核未通过者不具备我校报名资格。我校将对报考免试退役士兵专项计划考生资格进行复审。
2.3.2 申请三等功鼓励政策和申请技能大赛鼓励政策考生的资格通过考生提供的证明材料进行审核。审核未通过的不享受相应的鼓励政策,可参加2022年4月9日-10日举行的普通高校专升本考试。
如考生因不能按期毕业、重复录取等原因造成无法入学后果,由考生本人负责。
报名考试费按皖招考〔2022〕1号文件要求执行,我校不再另外收取其他报名考试费用。
公共课考试准考证按照省考试院统一要求自行打印,具体时间和办法请关注安徽省教育招生考试院网站或安徽省教育招生考试院微信公众号及报名微信小程序。
专业课考试准考证:报考我校且通过资格审核、完成缴费的考生,需按要求登录安徽农业大学普通专升本报名系统,填写确认个人报考信息,完成信息确认(具体操作办法在学校本科招生信息网另行通知)。4月7日、8日考生在安徽农业大学普通专升本报名系统中查询考试地点、打印准考证。
3. 考试
根据《安徽省教育厅关于印发安徽省普通高职(专科)层次升入本科教育培养工作实施方案的通知》(皖教高〔2020〕2号)文件要求,招生考试实行“2门公共课(各150分)+2门专业课(各150分)”的测试方式,其中公共课实行统考,由省教育招生考试院负责组织。符合免试条件的退役士兵可自行决定是否参加公共课科目考试。
专业课考试科目:
专业课考试大纲、专业课参考书目具体请查询安徽农业大学本科招生信息网通知http://zsb.ahau.edu.cn/info/1009/2141.htm。
免试退役士兵面试申请:在安徽省应征入伍的具有普通高职(专科)学历的退役士兵中,高职(专科)毕业生及在校生(含高校新生)应征入伍,退役后完成高职(专科)学业,专科阶段专业符合我校免试退役士兵专业要求范围的,可报考我校免试退役士兵计划申请参加面试考核(职业适应性及职业技能综合考查),经资格审核通过,完成报名程序后,学校将组织开展面试考核。
各免试退役士兵专业范围要求如下:
社会工作:财经商贸大类、公共管理与服务大类、公安与司法大类、文化艺术大类
农业水利工程:水利大类、土木建筑大类、交通运输大类、能源动力与材料大类
土木工程:水利大类、土木建筑大类、交通运输大类、能源动力与材料大类
公共课统考由省考试院统一编排考场,各市招生考试机构负责组织实施。公共课考试地点原则上设在考生报考院校所在市,考点安排在国家教育考试标准化考点。专业课考试地点设在安徽农业大学,具体考场详见准考证。
技能大赛获奖考生、免试退役士兵考生面试时间、要求及面试实施办法等将在安徽农业大学本科招生信息网另行发布。
公共课:按皖招考〔2022〕1号文件执行。
专业课:专业课成绩在安徽农业大学普通专升本报名系统中公布,报考免试退役士兵专项计划考生的面试成绩与专业课成绩同步公布。成绩公布后,如考生对本人专业科目成绩有异议,可按要求提交查分申请,我校按照相关规定组织专人复查。具体通知将在我校本科招生信息网发布。
4. 录取
所有专业按照《安徽省教育厅关于印发安徽省普通高职(专科)层次升入本科教育培养工作实施方案的通知》(皖教高〔2020〕2号)、《关于做好大中专等学校学生应征入伍工作的通知》(皖征〔2020〕7号)和皖招考〔2022〕1号文件精神,德智体美劳全面考核,择优录取;公平竞争,公正选拔。
严格按照安徽省教育厅下达的招生计划和我校以下录取细则,结合考生志愿进行录取。
4.2.1 申请三等功鼓励政策的退役士兵考生:
通过我校资格审核,公示无异议后,按考生填报的志愿免试录取。
4.2.2 申请技能大赛鼓励政策考生:
通过我校资格审核,参加我校组织的面试,面试合格后按考生填报的志愿,根据面试成绩从高分到低分排序,择优录取,名额不超过该专业总计划的10%。如出现若干名考生分数一致,且名次为录取考生最后一名,则按照考生提供的高职(专科) 期间学习成绩绩点高低作为录取参考。
4.2.3 填报免试退役士兵专项计划考生:
参加我校职业适应性或职业技能综合考查(面试考核),考查合格考生根据面试考核成绩从高分到低分排序,按免试退役士兵专项计划数择优录取,如出现若干名考生分数一致,且名次为录取考生最后一名,则按照考生提供的高职(专科) 期间学习成绩绩点高低作为录取参考。面试未录取的免试退役士兵可以继续参加校外调剂。
4.2.4 填报普通计划志愿的考生(非专项计划):
在公共课达到省考试院划定的公共课考试合格分数线且专业课1、2科目考试总分不得低于120分的基础上,按照考生公共课+专业课总成绩从高分到低分排序,择优录取,若考生成绩总和相同,则按单科顺序及分数从高到低排序,择优录取,依次按照语文/高等数学、英语、专业课1、专业课2成绩从高到低录取。如出现若干名考生所有科目分数一致,且名次为录取考生最后一名,则按照考生提供的高职(专科) 期间学习成绩绩点高低作为录取参考。
4.2.5 填报非免试退役士兵专项计划、原建档立卡考生专项计划的考生录取细则与普通考生录取细则相同,单独排序,按相应专项招生计划数择优录取。
若招生专业生源不均衡,我校将进行计划调整尽可能满足考生志愿。调整总体顺序为:专业内计划调整、专业间计划调整、外校生源调剂。
4.3.1 专业内计划调整:
各专业招生总计划中包含免试退役士兵专项计划、非免试退役士兵专项计划、建档立卡考生专项计划及普通计划,如各项计划有剩余,则优先调整至该专业有剩余合格生源的其他类型计划,按各类型剩余合格生源数占该专业剩余合格生源总数的比例调整。
4.3.2 专业间计划调整:
若专业内计划调整后,依然存在合格生源不足情况,则进行专业间计划调整,优先调整至考试科目相同专业,若依然有剩余,则按其他专业剩余合格生源数占剩余合格生源总数的比例﹐将剩余计划分配至尚有合格生源的其他专业。
4.3.3 外校生源调剂:
若我校校内专业计划调整录取后仍有未完成的招生计划,在公布缺额计划后规定时间内接受校外考生调剂。调剂考生需符合以下全部条件:
a. 申请调剂的专业与原报考专业公共课考试科目相同、专业类别—致,不接受跨专业类别调剂。
b. 公共课达到省考试院统一划定的分数线且未被任何学校录取(填报免试退役士兵计划调剂志愿的考生除外)。
c. 毕业专业须符合我校招生专业范围要求。
d. 考试专业科目与我校相关调剂专业完全一致,并达到上述录取细则中各项合格线的要求。
e. 调剂录取细则与上述录取细则相同。
f. 填报我校免试退役士兵专项计划缺额计划组织面试考核。
学校本科招生工作领导小组负责组织相关学院、部门,按照录取原则、细则和规定程序,按时完成录取工作。拟录取名单在我校招生信息网上公示一周, 公示无异议后向省教育考试院报送并办理相关录取手续。
考生录取名单在安徽农业大学本科招生信息网发布,请考生自行登录查询。
5. 报到注册
新生持高职(专科)毕业证书、身份证原件、录取通知书等材料在我校规定的时间内报到入学。无故不按期报到的一律取消入学资格。报到时不能提供相关材料,或所提供材料与报名时不一致的,不予办理入学手续,其入学资格无效。
对录取后未报到、自行放弃入学资格的免试退役士兵,不再享受免试专升本政策。
6. 资格复查
新生入学后,我校根据招生政策、录取标准、《普通高等学校招生体检工作指导意见》及学籍管理相关规定,对新生报考及录取资格进行复查,对不符合条件或有弄虚作假、违纪舞弊行为的,取消入学资格,并按照相关规定予以处理,由此产生的一切后果由考生自负。
7. 学籍学历管理及待遇
普通高校专升本学生在校学习期间,学籍管理按照《普通高等学校学生管理规定》(教育部令第41号)和《安徽农业大学学生学籍管理规定》(校教字〔2017〕17号)执行。
普通高校专升本学生按教学计划修完规定课程,成绩合格,由学校颁发普通高等教育本科毕业证书。按照《教育部关于当前加强高等学校学历证书规范管理的通知》(教学〔2002〕15号)精神,专升本学生毕业证书的内容须填写“在本校××专业专科起点本科学习”,学习时间按进入本科阶段学习的实际时间填写。符合学士学位授予条件的授予相应学士学位。
普通高校专升本学生的学费按照《关于调整公办普通高校本科学费标准的通知》(皖发改价费【2021】348号)标准收费,学费标准与普通本科相应专业学费标准相同。
普通高校专升本学生毕业时,执行国家本科毕业生的有关就业政策。
8. 资助政策
学校建立有完善的学生奖助体系,通过国家奖学金、国家励志奖学金、国家助学金、专业奖学金和各类社会资助、生源地助学贷款、临时困难补助及勤工助学等多项资助政策,激励学生努力学习,帮助家庭经济困难学生顺利完成学业。
9. 违规处理
在报名、考试中违规的考生及有关工作人员,严格按照《国家教育考试违规处理办法》和教育部有关文件规定处理;涉嫌违法的,移送司法机关,依照《中华人民共和国刑法修正案(九)》等追究其法律责任。
10. 其他须知
10.1 考生本人应坚持诚信的原则,报名所填报材料必须真实。
10.2 我校普通专升本招生考试各项工作在学校本科招生工作领导小组统一领导下进行,校纪检监察部门全程监督。
10.3 根据《安徽省教育厅关于严禁职业院校升学考试改革试点高校举办升学考试考前辅导的通知》(皖教秘高〔2014〕6号)要求,我校及其教职工(含与学校有劳动关系的临时工作人员)严禁举办或与社会机构联合举办任何形式的升学考试考前辅导。严禁参加专升本本科高校为社会中介或培训等机构进行教学、宣讲、讲座等任何形式的辅导活动提供学校教室、宿舍、图书馆等校内场所。严禁高校人员参与升学考试考前辅导的教学等任何形式的活动。
10.4 安徽农业大学本科招生信息网(http://zsb.ahau.edu.cn/index.htm)、安农招生微信公众号是我校相关招生考试、录取信息发布的正式渠道,请广大考生主动及时关注,学校不再具体通知考生本人,考生因个人原因造成后果的由考生本人承担。
本校承诺严格执行国家招生政策,坚决杜绝任何形式的有偿招生,学校及工作人员不参与任何中介机构或辅导机构教学、讲座等活动。以学校名义进行非法招生宣传等活动的中介机构或个人,本校将依法追究其责任。
学校举报电话:0551-65785630;
安徽省教育招生考试院举报电话:0551-63609561,
举报信箱:jiancha@ahedu.gov.cn。
11.联系地址
联系电话:0551-65786135、65786603
咨询热线:0551-65786135
学校本科招生信息网网址:http://zsb.ahau.edu.cn
学校本科招生微信公众号:安农招生
本章程由安徽农业大学招生就业处负责解释。





















