科研动态|中国生物研究院抗原结构设计技术取得新进展

中国生物
发布于:2024-03-29
文章内容来源于公众号:中国生物,点此可查看原文,内容版权归相关企业所有,本网站仅供交流学习。若涉及版权问题或存在侵权情况,请及时与我们联系,我们将第一时间进行删除处理。
摘要:
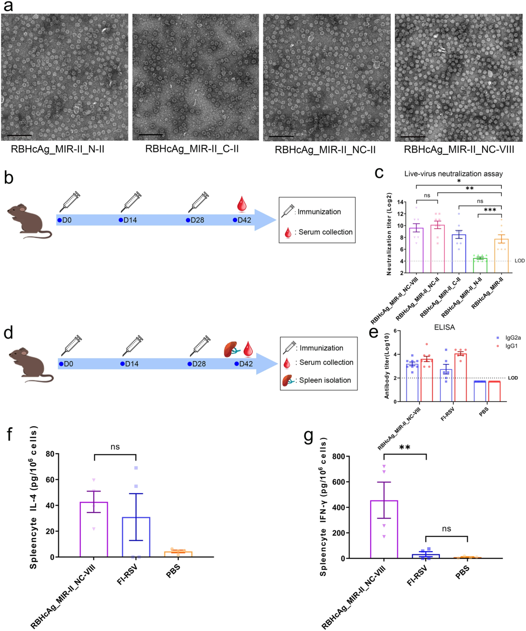
近日,中国生物研究院(新型疫苗国家工程研究中心)疫苗研发团队基于表位嵌合技术,针对呼吸道合胞病毒,设计了一种嵌合型颗粒抗原,相关成果以“Design of hepadnavirus core protein-based chimeric virus-like particles carrying epitopes from respiratory syncytial virus”为题发表于相关研究领域TOP期刊npj Vaccines上(npj Vaccines, 2024, 9:62)。研发团队基于交叉学科技术,通过结构和计算分析,开展了“聚焦于中和表位”的抗原结构设计,成功将多个RSV中和表位展示在嵌合型颗粒表面,显著提升了免疫原性和免疫反应类型的均衡性,降低了疫苗相关疾病增强(VED)效应出现的风险。同时,构建了以蹄蝠肝炎病毒核心蛋白作为表位嵌合展示载体,其免疫效果远高于常用的人类乙肝病毒以及其它动物来源的肝炎病毒核心蛋白载体。本研究为RSV疫苗开发提供了新的可行策略,同时为嵌合疫苗设计提供了一种全新高效的表位呈递载体。此外,研发团队基于嵌合型疫苗抗原设计技术,针对诺如病毒,通过病毒衣壳蛋白结构的计算比对、嵌合设计、筛选评估,设计开发了两种GI.1/GII.4嵌合型诺如类病毒颗粒抗原,实现了跨基因群的交叉免疫活性,相关研究成果于2023年10月以“Chimeric virus-like particles of human norovirus constructed by structure-guided epitope grafting elicit cross-reactive immunity against both GI.1 and GII.4 genotypes”为题发表在相关领域TOP期刊Journal of Virology上(Journal of Virology, 2023, 97:e0093823)。抗原结构设计是重组疫苗研发的难点,中国生物研究院疫苗研发团队在基于结构生物学、计算生物学等交叉学科技术的抗原结构设计方面进行了探索与实践,取得了重要进展,显示了多学科交叉融合的重要性。今后,中国生物研究院将继续支持新兴学科技术的交叉融合,为持续创新能力建设和新产品开发提供重要的技术平台和智力保障。https://www.nature.com/articles/s41541-024-00855-7https://journals.asm.org/doi/abs/10.1128/jvi.00938-23搜索“中国生物”
关注中国生物全媒体矩阵