“全国加油卡充值打9折,欲购从速”
“我是石油公司员工,找我买卡打8折”
看到这些信息
你心动了吗?
心动但别行动
这样的低价加油卡活动
背后很可能是一场骗局
近期
“加油卡打折”骗局层出不穷
诈骗分子利用受害者想购买
“低价”“折扣”“优惠”加油卡的
“捡漏”心理
从而一步步实施诈骗
“加油卡充值享受9折优惠”
据上观新闻报道,近期,市民李女士(化名)向上海廊下市场监管所投诉称,在手机应用商城看到某石油化工有限公司的加油软件“加油车友惠”APP有加油打折的宣传广告。
市民李女士说:“我感觉很优惠,看到商家也是正规的石油化工企业,想着挺靠谱的,就充值了。”
于是李女士充值了5万余元的加油卡,享受9折优惠,全国通用。按照约定,商家分48期,每月给李女士的加油卡充值2000余元,承诺李女士能享受五五折加油服务。前三个月都是按时充值共返还七千余元,到了第4个月李女士发现加油卡一直未被充值。
市民李女士说:“客服先是跟我说系统升级,让我耐心等待,我就等了一段时间,还是没有收到钱,我就打电话联系客服,发现客服也联系不到了,我就特别着急。”
相关部门认为这家公司存在疑似诈骗和非法集资的经营行为。随后,公安部门对当事人、公司法定代表人进行立案调查,立即对该公司采取监控措施,下架了“加油车友惠”APP,以防止更多消费者上当受骗。
朋友圈加油卡优惠暗藏骗局
无独有偶,据鄂尔多斯检察院微信公众号发布消息称,某日,蒋某某看到朋友圈有人发布8折可购买油卡的信息,面对加油卡充值有巨大优惠的诱惑,她很是心动。
于是,蒋某某主动联系并购买了油卡。尝到“甜头”的蒋某某等人不断介绍了300余人到被告人苏某某处办理油卡充值。然而,油卡分期充值到账的进度却越来越慢,被告人苏某某谎称系统升级、系统问题等理由进行推脱。
本以为是天上掉下来的“馅饼”,实则却是一场血本无归的骗局。短短一个月,蒋某某被骗34万元。除了蒋某某,还有20多人先后被骗金额120余万元。
骗取用户信息进行非法牟利
一样的朋友圈诈骗信息,不一样的骗术手法。有些用户反馈,在微信朋友圈中可以看到类似于“助你一臂之力,抢1000元加油卡”这样的活动,这类活动吸引了大批网友参与。
油宝给大家复盘一下这类活动,按照活动要求参与,需关注相关微信公众号并登记手机号,同时活动页面上注明了活动时间、参与方式等信息,还明确规定了助力如果不达标,不能获得奖励。那么,重点来了,就算你找再多人帮忙助力,也不可能达到活动要求。
事实真相是,他们在非法获得用户的个人信息以达到牟利的目的,与以低价购买加油卡的招数不同,这类通过朋友圈分享助力而获得加油卡的套路更加隐蔽,大家要提高警惕。
“真卡假卖变空卡”
除了油宝刚刚分享的骗局外,“真卡假卖变空卡”也是骗子常见的销售套路。
在某二手商品交易平台上,不少卖家宣称自己有加油九折卡,9折就能买到1000元的打折卡。在你下单之后,收货的卡里确实会有1000元,但是当你确认收货并评论后,“真卡”却变“空卡”。
这是因为你拿到的是副卡,主卡可以随时停用副卡,并冻结里面的油费,油卡在你加了一两次油后被停用。当你联系卖家,他们只会敷衍你,最后把你拉黑,销声匿迹。
各种加油卡打折充值的骗局
层出不穷
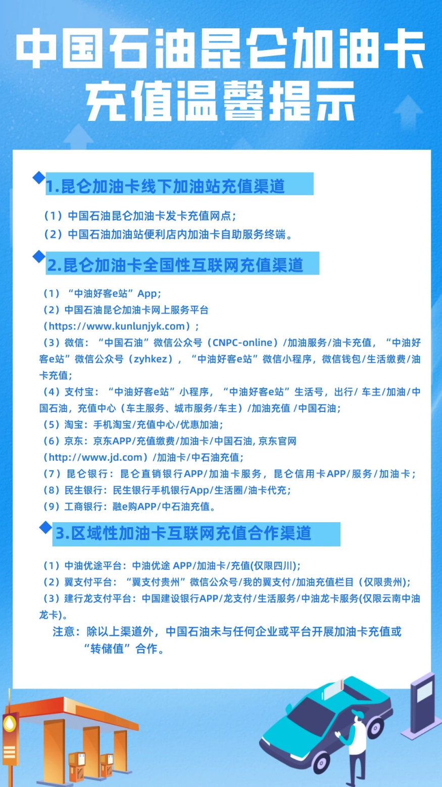
油宝提示
储值加油卡时
一定要使用官方渠道
油宝已经为你准备好了
正确的充值方式
赶快收藏!!
↓↓↓
如果你发现有人
冒充中国石油员工进行诈骗
请拨打110告诉警察
如果你发现有仿冒
中国石油标识的企业或加油站
请拨打12315
向当地工商部门举报
面对低价诱惑
大家一定要擦亮眼睛
小心加油卡骗局
来源丨中国石油官微
编辑丨孟丽娜
审核丨王京
素材来源 丨上观新闻 鄂尔多斯检察院微信公众号























