不会分析IHC实验问题?我教你啊!玩转IHC实验-下篇

abcam
发布于:2024-06-20
文章内容来源于公众号:abcam,点此可查看原文,内容版权归相关企业所有,本网站仅供交流学习。若涉及版权问题或存在侵权情况,请及时与我们联系,我们将第一时间进行删除处理。
摘要:疑难解答,无信号,定位不正确,高背景,所有问题一网打尽
免疫组织化学(IHC)利用抗原-抗体的相互作用来显示组织切片中抗原(例如蛋白质)的分布和定位。这种方法对于诊断癌症等疾病的异常细胞极为有用。
在IHC上篇文章中,我们以常见的石蜡切片包埋组织免疫组化(IHC-P)为例介绍了包含样本制备和免疫染色2个阶段的实验流程,如图1。
这么多的IHC实验步骤,无论是取样、样本固定,脱蜡还是抗体孵育等步骤中的哪一个环节的失误,都可能会引起无信号、高背景、错误定位等问题。那么应该如何避免这些失误的产生,以及如何优化实验操作获得更好的实验结果呢?
接下来我们将一一为您呈现这些问题的常见原因和解决方案。
本文内容较长,为了优化阅读体验,欢迎大家点击标题文字展开相应内容。
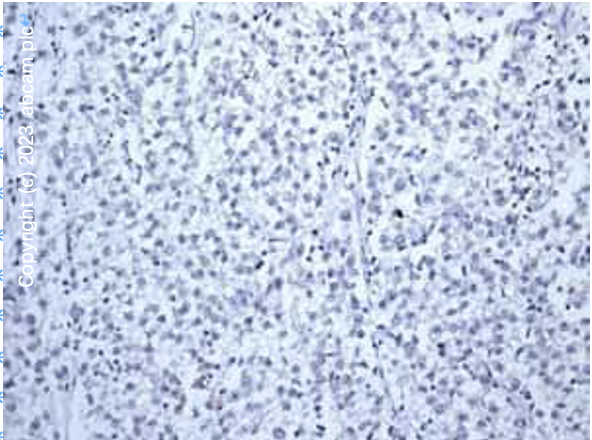
最近小编的师妹在用IHC-P的方法检测小鼠肾脏组织中的Ki67蛋白,但是她把所有的实验操作步骤和试剂都优化后还是检测不到信号,直接给小编发来一张图(图2)。
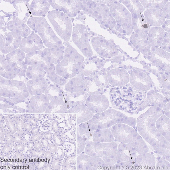
图3 IHC-P,小鼠肾脏组织,ab16667(重组Anti-Ki67抗体[SP6])。
小编分析发现,师妹的实验操作和试剂都没问题,查文献发现Ki67蛋白是一个很有特点的蛋白,主要在增殖细胞表达(蛋白水平);通常在细胞分裂的G1晚期、S期、G2期和M期表达,而在G0期不能检测到Ki67蛋白。师妹用的组织是肾脏组织,处于有丝分裂时期的细胞数目非常非常的少,所以如果不多观察一些视野或者组织不同位置的切片,可能就是无信号的结果。小编还给师妹找到了abcam产品检测Ki67在小鼠肾脏组织中的图片(图3)。最终师妹通过多观察一些视野,终于找到了阳性信号。
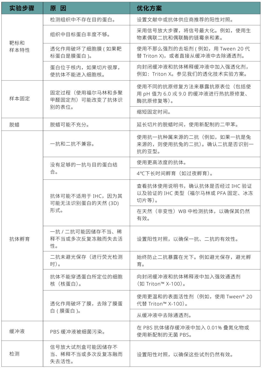
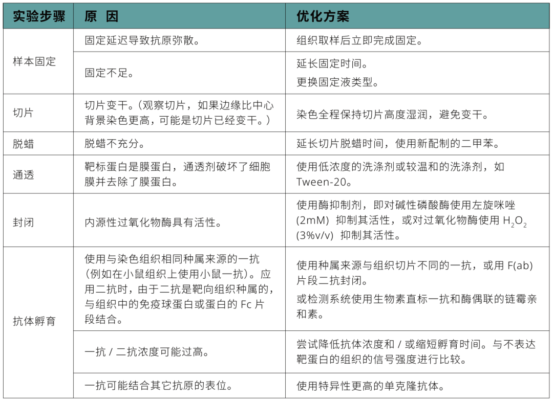
小师妹的这个例子是典型靶标蛋白特性导致IHC实验无信号,除靶标蛋白特性原因外,样本固定、脱蜡、抗体孵育和检测等实验操作过程操作不当或使用试剂不合适,都有可能导致无信号的发生,具体原因及优化方案如下(表1):
高背景的问题也是IHC实验时经常会出现的,导致高背景的原因也是多种多样,总结分析来看,试剂的选择和使用是最关键的,例如检测体系的影响,选择HRP偶联的二抗检测时,需要封闭组织切片中的内源过氧化物酶;选择荧光偶联的二抗检测时,如果组织固定时选择的是醛类试剂,由于自由醛基会引起自发荧光,所以可以选择在封闭液中使用0.3M甘氨酸来淬灭自发荧光,或者选择偶联红色光谱范围内的荧光基团的二抗等。除了我们列举的几个例子,还有很多原因,例如样本固定、封闭、抗体孵育和检测等过程使用的试剂不合适或操作不当,也会导致高背景的发生,详细的原因和优化方案如下(表2):
组织离体后进入固定液之间的时间称为冷缺血时间,冷缺血的时间通常建议不要超过1个小时,不然组织可能会发生自溶,导致非特异性的染色。除此以外,IHC实验中切片、脱蜡、通透、封闭和抗体孵育等过程试剂或操作不当,也有可能导致非特异性染色。具体的原因和优化方案如下(表3):
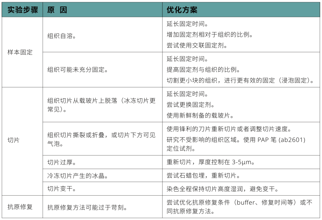
组织切片形态清晰完整是分析实验结果的前提,IHC实验有时可能会出现组织形态不清晰或受损的情况,主要可能由固定、切片以及抗原修复过程中不合适的操作导致。详细的原因和优化方案如下(表4):
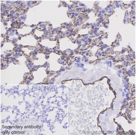
小编的师弟最近开始了一个新课题,涉及一个他之前完全不了解的蛋白CD31的IHC-P检测,师弟拿到了小鼠肺组织IHC-P检测CD31的结果,他虽然拿到了阳性染色,但他对CD31蛋白了解很少,所以不确定自己的检测结果是否准确。
小编给师弟推荐了两个公共数据库Uniprot和人类蛋白图谱数据库(The Human Protein Atlas),帮助他查找CD31在小鼠中的蛋白表达和定位情况,以及可以参考人源肺组织中CD31的表达和定位数据。此外小编还给师弟提供了abcam产品检测小鼠肺组织的IHC-P结果图(图4,5),最后师弟在小编的帮助下确定了自己的实验结果图中,CD31在肺组织的内皮细胞表达,这与数据库、文献以及abcam产品图片的结果都是一致的。
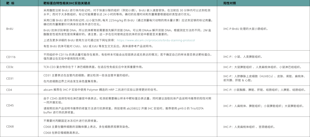
您在做实验时,是否也遇到了师弟类似的问题?是否对自己的实验结果有疑惑?小编整理了20+热门靶标蛋白表达和亚细胞定位(表5)、IHC阳性对照和IHC实验关键控制点(表6)以及在不同组织中的常见IHC结果示例(表7),快来点击查看是否包含您研究的靶标蛋白。
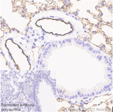
图4 IHC-P,小鼠肺组织,ab182981(重组Anti-CD31抗体[EPR17259]);二抗Goat Anti-Rabbit IgG H&L (HRP);观察到小鼠肺内皮细胞的膜染色(PMID: 16234507);用苏木精复染。
图5 IHC-P,小鼠肺组织, ab281583(重组Anti-CD31抗体[RM1006]);小鼠肺血管染色呈阳性。
下表5,6,7中呈现内容仅为部分表格内容,可通过点击下载《abcam IHC免疫组化实验手册》查看全部内容。
表7 热门靶标蛋白在不同组织中的常见IHC结果示例。
除了以上文中提到的IHC失败原因分析及解决方案,小编还整理了IHC相关全套包含实验方案、疑难解答和IHC相关靶标特性总结等在内的IHC实用小工具。