近日,东港小学四年级迎来了一场独特的文化盛宴——以“信的时光之旅”为主题的第十二届语文读书节项目化活动正式拉开序幕。此次活动自2024年11月起,持续至12月,旨在通过书信这一传统交流方式,引领同学们畅游于文化的长河,感受文字的力量与魅力。
一、项目背景
书写信件是一种极为真挚的方式,去思考、去组织语言,把内心最深处的情感细腻地表达出来。一封信可以承载着思念、关爱、感激、歉意等各种情感,让收信人感受到书写者的真诚与用心。此外,写信也是一种文化传承。通过写信,我们延续着这种古老而美好的传统,让文字的力量在指尖流淌,传递着温暖与希望。
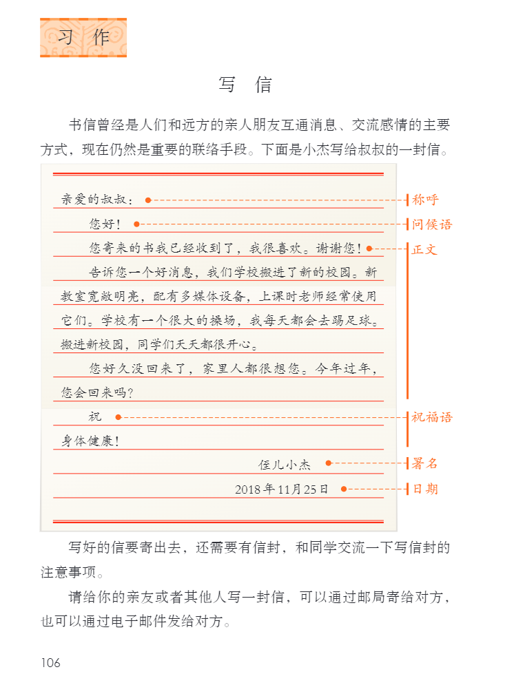
四年级语文上册统编教材第七单元的习作要求是“学习写书信”,属于应用文方面的练习,目的是让学生学会用书信与别人互通消息、交流情感,与学生的日常生活联系密切。
本学期,四年级教师立足教材,拓展延伸,开展以“信的时光之旅”为主题的项目化活动,引导学生畅游博物馆,阅读古今信件,了解关于信件方面的不同知识。培养学生搜集、摘录、积累、迁移、拓展的学习能力。为学生创设主动探究的平台,构建了开放而富有活力的学习体系,全面提高语文核心素养。
二、项目设计
你是不是很好奇古往今来的信件是怎么样的?想不想也学一学,写一写?
1.博物馆里的信件是怎样的?可以让我们了解到什么?
2.古往今来,有哪一封信件让你感动?信件背后的故事是怎样的?
3.你是不是也很想写一封特别的信?
三、项目实施
活动一:信件的博物馆探秘
同学们带着对信件的好奇与向往,走进了上海邮政博物馆。在博物馆工作人员的讲解下,他们不仅了解了信件在历史中的重要地位,还深刻体会了信件的文化和艺术价值。同学们纷纷表示,这次参观让他们对信件有了更加直观和深刻的认识。
活动二:信件的多元化形式
同学们搜集不同历史阶段的信件形式、驿站图等,并通过学习、诵读历史上有名的信件,进一步了解了信件的历史背景和文化内涵。他们自主选择问题,进行自主探究,查阅资料,最终将所学所得制作成小报进行展示。这一环节不仅锻炼了同学们的自主学习能力,还激发了他们对文化传承的热情。
1
信的问题收集
2
信的问题探究
信
的
历
史
任意滑动查看
信
的
发
展
送
信
方
式
任意滑动查看
其
他
问
题
任意滑动查看
3
历史名人信件
左右滑动查看更多
活动三:信件的创作与分享
活动的重头戏在于同学们亲手书写特别信件。在指导老师的悉心讲解下,同学们掌握了信件的正确格式和规范,并以此为基础,创作了写给自己、写给我爱的人以及写给英雄等富有情感和创意的信件。这些信件不仅展现了同学们对书信这一传统交流方式的热爱与尊重,更表达了他们对未来的憧憬、对亲人的感激以及对英雄的敬仰。
四、项目评价
此次读书节项目化活动不仅让同学们收获了知识与技能,更让他们感受到了文化的魅力与传承的重要性。相信在未来的日子里,东港小学的学子们将继续以书为伴,以梦为马,书写更加精彩的篇章。
END
撰稿&编辑 | 魏春雨
审核 | 教师教学发展服务部























