2024读书节 · 项目化学习
语动芳华文润心灵
阅启新程读享芬芳
一、项目来源
水韵潺潺,滋润万物生灵;书香幽幽,培育芸芸众生。阅读是学生们童年世界最亮丽的色彩,是他们追求真、善、美的重要来源。阅读能让学生们走进缤纷的文学世界,拓宽视野。说明文以“说明白了”为成功,是传递文化和价值观的重要方式,通过阅读说明文可以了解到不同领域的文化特色和社会发展。五年级语文第五单元主要以学习说明文为主,安排的两篇课文能让学生充分感受到说明文能帮助读者认识事物,获取知识。
至此,借读书节“语动芳华文润心灵 阅启新程读享芬芳”为契机,五年级语文备课组结合“阅读简单的说明性文章,了解基本的说明方法”的语文要素,引导学生开展项目化学习,深入关注说明文的内容,了解说明性文章的结构,善用多种说明方法来说明事物的特点,同时化身小小解说员,宣讲百科知识,提升学生的语文素养。
二、项目设计
驱动性问题
学校需要招募小百科知识的讲解员,请你创作出图文并茂、准确直观的小百科绘本读物进行宣讲。
子问题
说明文有哪些说明方法?运用说明方法有什么好处?
围绕主题如何选择有价值的资料?
怎样创编小百科读物,让小小解说员更出色?
三、项目实施
任
务
一
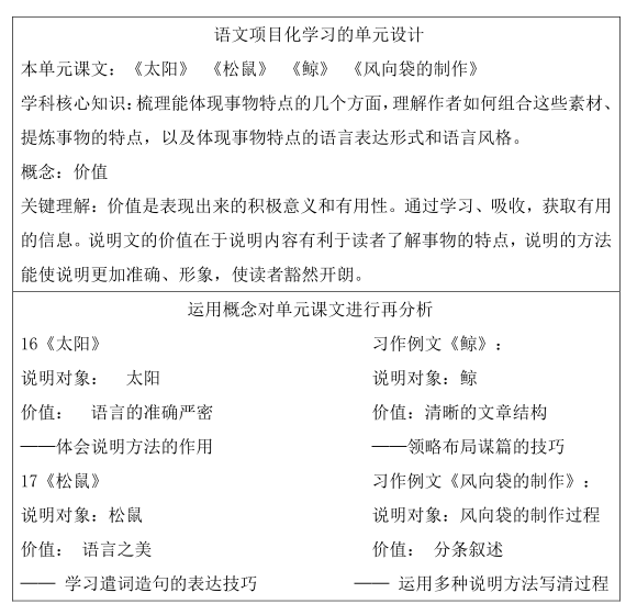
说明文有哪些说明方法?运用说明方法有什么好处呢?五年级的语文老师们在课前多次研讨,基于本单元“阅读简单的说明性文章,了解基本的说明方法”的语文要素,对教材中的单元目标、课程目标进行了反复研读,最终确立了上位概念和课程标准的联系,触摸到可以联结语文和学生发展的关键概念。
课堂上,智乐星们走进了第五单元的课文,在老师的指导下有滋有味地阅读着《太阳》《松鼠》《鲸》和《风向袋的制作》,他们一边梳理着说明文基本的说明方法,一边分享着阅读后的点滴感受。
在探究过程中,学生们获取了说明文的内容、结构、语言表达等重要性文本知识。
下课后,智乐星们从课堂走向课外,组成了阅读小组,读起了老师推荐的说明性文章,他们穿梭在校园长廊,漫步在朗读亭,停靠在“启智书香苑”。
他们走进文本,亲近文本,在欣赏阅读中感知说明性文章语言风格的多种多样,感受说明性文章语言的准确性和严谨性。
✦
•
✦
✦
左右滑动,查看更多
✦
听,智乐星们徜徉在书籍的海洋中,为绘制百科读物,宣讲百科知识,争当小小解说员做好了充分的准备。
任
务
二
一篇篇科普读物让学生获得知识,也掌握了不少说明方法。那么我们该如何围绕主题选择有价值的资料呢?在姚陆雯老师的阅读指导课中,智乐星们对“什么是有价值的资料”有了清晰的概念,也意识到该如何去挖掘其中有价值的部分,表达时做到准确、清楚,有条理。
基于“什么是有价值的资料”这一认识,智乐星们再次徜徉在说明性文章中,运用姚老师传授的方法,针对自己介绍的主题或内容,搜集相关资料进行阅读,并且挖掘有价值的部分,进行改编。瞧,他们一边选择,一边创编,时而凝思,时而微笑,俨然像个小作家,这些素材的积累为学生后期进行说明文的创作奠定了文学基础。
任
务
三
怎样创编小百科读物,让小小解说员更出色呢?智乐星们走进大自然,拥抱大自然,他们根据自己的兴趣所向,触摸触摸可爱的动物,欣赏欣赏奇异的植物,调查调查自然界某种现象,利用现有的地区优势以及条件,开展了一系列的探究活动,并且一一做好记录。
同时他们挥动手中的笔将看到的动物、植物、物品的特点以绘画的形式表现出来,设计了一张张精美、富有创意的思维导图。孩子们在观察、绘画、设计的过程中逐渐丰富了自己的主题,为创编绘本读物打下了扎实的基础。
孩子们意识到要想把某一事物说清楚,必须抓住事物鲜明的特点,用上说明方法,使抽象、复杂的事物更形象化。瞧,他们搜集了大量的资料,并有条理地梳理和筛选着。他们图文并茂,语言风格多样,有的平时,有的活泼,有的简洁明了《鲸的自述》《神奇的含羞草》《神奇的动物——猫》《远古生物——鳄鱼》……一篇篇说明文新鲜出炉。
为了给智乐星们搭建一个展现自我的舞台,我们成立了一支“小百科知识宣讲团”。孩子们在班级中举行了一场“百科知识分享会”,脱颖而出的“百科知识大王”走进了一年级课堂,为弟弟妹妹们进行了动植物知识的普及和讲解,让科普知识在弟弟妹妹的心中开花结果,也唤起他们探索自然奥秘的意志。
四、项目成果
“揭秘自然奇迹 宣讲百科知识”项目化学习历时一个多月,智乐星们全身心参与,积极探究、自主学习,创编的说明文各具特色。小组结合评价任务单,选出优秀作品,《小百科知识》绘本读物也应运而生。
左右滑动查看更多
五、项目评价
学生们在各项活动中展示自己的成果后,根据评价单进行自评、互评、师评。开始之前制定评价表,从多个方面设置评价标准,让评价有清楚的衡量标准。
六、项目总结
“探秘自然奇迹 宣讲百科知识”语文项目化学习将原本枯燥的阅读说明文与现实生活紧密结合起来,通过一系列丰富多彩的实践活动,促使学生在自主探究的过程中深度学习知识、运用知识、提升能力。本次项目化学习,促进了学生思维的发展,激发了学生学习的热情,也促使学生对说明性文章有了更深入、细致地研读。学生作为学习的主体,更积极、更投入、更具创造性,他们在一次次的交流合作中体验了阅读的乐趣;他们用灵动的画笔、活跃的思维感受到说明文与生活的紧密联系。在一场场的实践活动中,发展语言运用的核心素养,提升创新意识、审美能力和合作研究能力。
我们将继续立足学生的兴趣和认知需求,开发有挑战、有价值的项目化学习,持续助力学生语文素养和关键能力的提升,让学生在阅读的海洋中绽放思维的火花!
撰稿:马翠红
编辑:姚陆雯
审核:教学与教师发展服务部























