放假了!搬宿舍or留校,你需要的信息都在这儿

中山大学

发布于:2022-07-11



海天云蒸,康园盛夏

即将搬迁到新的校园

你的小脑瓜里是否有很多问题?


别担心!

有人比你更操心你的学习生活需求

叮!各校园已发出邀请函

准备好迎接新到的“小主人”

请点击亲启

一键查收各校园生活+暑假服务指南




邀请函

INVITATION

点此亲启

广州校区 南校园

红墙绿瓦,古朴典雅

初到时,花鸟鱼虫都打趣你的懵懂

将离别,一草一木却是熟悉的味道

新港西路135号的大门

迎君入学,送君远行,为君敞开


后勤服务指南

佳肴琳琅满目,最中意哪个味?

寝舍故事最多,还记得哪个梦?

为它千千万万次,何不再驻足一遍?

1

食堂供应安排

2

宿舍生活服务

3

快递寄存贴士


学习服务指南

最初的豪情壮志尚在否?

百千次风雨无阻的披星戴月

只为那一分耕耘,一分收获的坚守

图书馆开放安排


健康服务指南

丰富多彩的项目可曾体验一番?

新鲜的体育技能get了吗?

还没打卡的场馆,记得不要错过啦

1

体育场馆开放安排

2

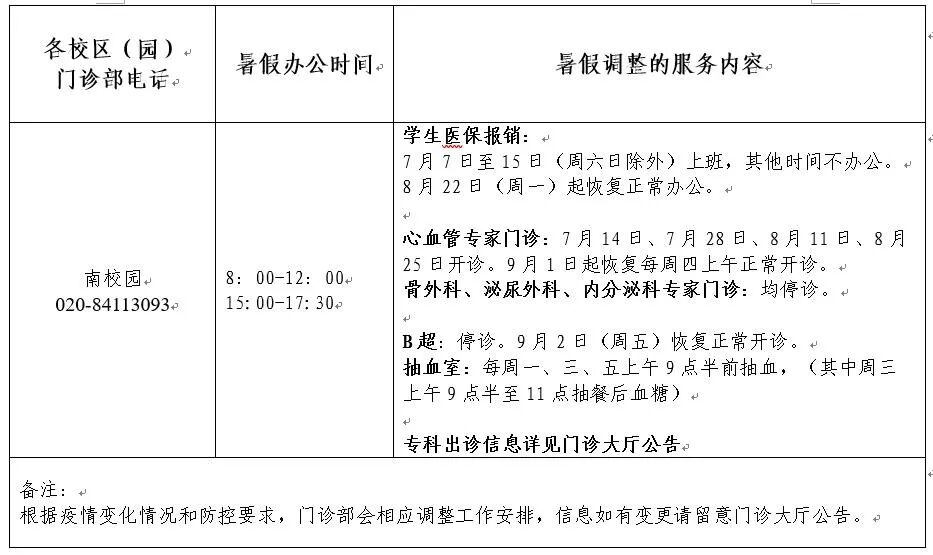
校园门诊部安排



出行服务指南

珠江水畔,东湖岸堤

洒满四季朝暮的美好回忆

带着念想启程,等如期再会

校车运行安排

更多南校园生活小惊喜等你来发现~




邀请函

INVITATION

点此亲启

广州校区 北校园

小朋友,为师等你很久了

欢迎踏入神圣的医学殿堂

救死扶伤,医者仁心

请珍惜在中山二路74号的时光

不忘初心,好好加油!


·后勤服务指南·


人是铁饭是钢,越忙越要补能量

一起去新开的科研三食堂

边吃边给你答疑解惑吧


01

食堂供应安排

02

宿舍生活服务

03

快递寄存贴士


·学习服务指南·


托举生命,破困解难

教科书和参考书里都被你写满了

密密麻麻的进步笔记

01

图书馆开放安排


·健康服务指南·


救人需自强,行医先健体

好孩子,趁年轻多运动吧

以后在这条路上能走得更长久


01

体育场馆开放安排

02

校园门诊部开放时间


·出行服务指南·


大隐隐于市的北校园

地处喧闹繁华的市中心

交通便捷无可比拟

时刻考验着一心向学的你

01

校车运行安排

更多北校园生活小惊喜等你来发现~


邀请函

INVITATION

点此亲启

广州校区 东校园

珠江环绕,谷河涟漪

大学城外环东路132号象牙

热烈欢迎靓仔靓女入住

尽情燃烧你的花样年华

这座岛因你而精彩


后勤服务指南

来都来了,那就偷偷告诉你

大学城本体是个美食城

只有想不到的,没有吃不到的


Vol.1/ 食堂供应安排

Vol.2/宿舍生活服务

Vol.3/ 快递寄存贴士


学习服务指南

图书馆约会,大学的浪漫

听说你都准备好了(只是缺对象)

腹有诗书气自华

快去学(ou)习(yu)吧

Vol.1/ 图书馆开放安排


健康服务指南

生命在于运动

青春因燃烧而耀眼

兄弟集美们都来挥洒汗水

Vol.1/ 体育场馆开放安排

Vol.2/校园门诊部开放时间


出行服务指南

跨校区上课?节假日出游?

岛民”也要多外出走动

莫负好时光

Vol.1/ 校车运行安排

更多东校园生活小惊喜等你来发现~


邀请函

INVITATION

点此亲启

珠海校区

背山靠海,水天一色

欢迎来到高新区唐家湾大学路2号

阳光沙滩,宇宙苍穹

在这里,可以去天琴赏繁星满月

去踏浪,追一场日出印象和落日余晖


#后勤服务指南#

舟车劳顿,饿了累了

先饱餐一顿,还能远眺跨海大桥 

再回到山边的海景房美梦一场


食堂供应安排

宿舍生活服务

快递寄存贴士


#学习服务指南#

美食可口,美景怡人

这里不仅有迷人的无敌海景

更有育人的浩瀚书海


图书馆开放安排


#健康服务指南#

千里之行,始于足下

强健体魄,劳逸结合

身心健康才有无限可能


体育场馆开放安排

校园门诊部开放时间

正常上班时间:

8:00-12:00,14:30-17:30;

急诊时间:12:00-14:30,17:30-次日8:00(与平时一致);

值班电话:0756-3668120

#出行服务指南#

想把咸咸的海风和故事

带给还在广州的朋友

出发,就能回到梦开始的地方


歧关班车运行安排

更多珠海校区生活小惊喜等你来发现~


邀请函

INVITATION

点此亲启

深圳校区

各位新鲜的“体验官”

欢迎来到光明区公常路66号

高楼美厦,设施先进

大气磅礴的现代化校园

书写着立大志、做大事的梦想


·后勤服务指南·

磨刀不误砍柴工

远道而来,食好睡饱

再慢慢把控高效生活的节奏


01

食堂供应安排

02

宿舍生活服务


03

快递寄存贴士

·学习服务指南·

路漫漫其修远兮

成大器者,砥志思研

博学审问,从这里开始


01

图书馆教学阅览区开放安排


·健康服务指南·

01

体育场地开放安排


02

校园门诊部开放时间

上午:8:00-12:00 

下午:14:30-17:30

其余时间急诊


西园社区健康服务站

位于西园五栋二楼

电话:0755-23260120


·出行服务指南·

读万卷书,行万里路

空闲时来一场说走就走的出游

把知识装进人生行囊


— 城际巴士运行安排 —

广州校区至深圳校区的班车目前由广州二汽公司以“如约城际巴士”的方式提供服务。具体发车时间、地点可自行查询公众号“如约城际巴士”。


更多深圳校区的生活小惊喜等你来发现~


仲夏的热浪

不及三校区五校园的热情怀抱

一年的康乐园情谊

足够我们用往后余生慢慢回味

祝君不虚此行

一路繁花似锦

同学们,假期愉快

新学期再见啦!


--- iSYSU ---

来源:党委宣传部、总务部、图书馆、

体育部、医管处、信息技术部

图片:中大官微往期推送、中大记者团

编辑、文案:彭心如

封面图、排版:万梓娜

初审:孙琛

审核:杨小柳

审定发布:黄艳


欢迎投稿&加入我们

isysu@mail.sysu.edu.cn