为进一步弘扬伟大祖国繁荣富强,感受改革开放的光辉历程,传承广州中学的读书传统,营造书香校园文化,树立学生远大理想。时值中华人民共和国成立75周年,结合4月23日世界读书日之际,特举办“品红色经典,做有志少年——2024年广州中学初中部读书节”。通过举办读书节系列活动,培养学生爱读书的习惯,形成“人人爱读书,读书来育人”的校园读书氛围;通过读红色经典书籍,激发学生的爱国热情,牢记党的历史,弘扬爱国主义精神,讴歌实现中华民族伟大复兴中国梦的奋斗历程。
一、启动仪式
在“4.23世界读书节”到来之际,广州中学初中部于4月8日上午在五山校区、天阳校区分别举行了“品红色经典,做有志少年”广州中学读书节启动仪式,鼓励师生积极投入到读书节的各项活动中去,以读书为契机,从书中汲取营养,丰富自己的内涵,文明自己的言行,提升自己的素质,从而实现个人及学校的跨越式发展。
二、黑板报评比
4月12日我校初中部初一、初二学部开展了“品红色经典,做有志少年”黑板报评比活动。各班精心编排,将板报布置得图文并茂,色彩鲜艳,内容丰富多彩,版面设计生动活泼,一幅幅主题突出,创意新颖的黑板报形成一道道靓丽的风景线,展现班级的精神风貌。
学校组织相关老师对各班黑板报进行评比。评比小组秉着公平公正的态度对每个班的黑板报进行了打分评比。现将获奖名单公布如下:
部分优秀作品展示:
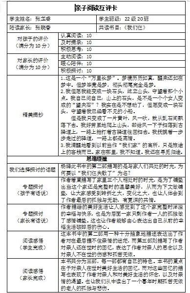
三、“阅享春光”亲子共读
善于读书的人是智慧的,勤于读书的人是温暖的,乐于读书的人是智慧的。结合读书节活动,初中部开展了亲子阅读的活动,每个家庭用最动听的声音,让阅读的收获被看见,让阅读的力量被听见,让阅读输入与表达输出双向奔赴。
当大人与孩子一起翻开书本的那一刻,大人不仅仅在传递知识,更是在传递爱。他们的表情、声音,动作,都在无声地告诉孩子:我爱你,我愿意陪你畅游书海。
本次亲子共读获
得书香家庭的有:
初一8班刘汛苒家庭、
初一9班张沐瑶家庭、
初一10班许怡雯家庭、
初一12班寻冰弦家庭、
初一14班刘祖煜家庭、
初一23班罗彦圣家庭、
初一24班肖玥希家庭、
初一31班张雅淇家庭、
初一33班陈誉之家庭、
初一34班李蔚熙家庭
初二(1)班杨昕蓝家庭、
初二(25)班刘一德家庭、
初二(10)班胡馨淇家庭、
初二(17)班邓凯悦家庭、
初二(14)班洪浩森家庭、
初二(15)班邓菲翎家庭、
初二(21)班杨梦琪家庭、
初二(16)班苏炜哲家庭、
初二(12)班曲风扬家庭、
初二(20)班张芷睿家庭
四、“理想之光——中共三大百年”讲座
2023年是中国共产党第三次全国代表大会(简称中共三大)召开的第100年,而中共三大也是唯一一次在广州召开的党的全国代表大会。本次会议最重要的成果之一,就是明确了建立国共合作革命统一战线的策略,促成了第一次国共合作的实现,在有力推动革命统一战线建立的同时,也开创了党的发展和中国革命的新局面。
在纪念中共三大召开100周年之际,黄穗文老师借此读书节活动,带领名雅校区各班学生代表一同重温建党百年的光辉历程,在回望历史中引领青少年同心同德跟党走凝聚起为中华民族伟大复兴而砥砺奋进的磅礴力量。
五、“党史知识”竞赛
为庆祝中华人民共和国成立75周年,进一步激发广中学子的爱国热情,普及党史知识,牢记党的历史,弘扬爱国主义精神,讴歌实现中华民族伟大复兴中国梦的奋斗历程,追寻革命先辈的奋斗足迹,更好地认识自身的时代重任。初一初二学部学生全员参加。党史知识竞赛内容涵盖历史知识、时事政治、人文社科、地域常识等方面。比赛中,参赛队员拼智慧,比脑力,一会低头沉思,一会奋笔疾书。经过紧张激烈角逐,最后初一学部评选出一等奖50名,二等奖72名,三等奖115名,初二学部评选出一等奖28名,二等奖75名,三等奖109名。获奖名单如下:
初一学部
一等奖:
初一(1)班汪璇
初一(3)班谢淏丞、戴子衿、谭咏铧
初一(7)班吕翎峰
初一(8)班韦紫昊
初一(9)班张沐瑶
初一(10)班郑智轩、关晓阳、朱腾睿、
石菁莹、王子岳
初一(11)班司若熹、刘璟年、姚文萱、
冯炜程、李恩慧
初一(12)班翁丞希
初一(14)班李丰江
初一(19)班邓舒婷
初一(21)班田诗莹、周文希、余沁远
初一(22)班何炆韬
初一(23)班何承烨、罗彦圣
初一(24)班黄晨璐、萧琥、林昊诚、
杨世源
初一(25)班陈子菡
初一(26)班田奕茗、刘家成
初一(28)班徐羽彤
初一(29)班陈方格
初一(30)班莫偲宸
初一(31)班林圣曦
初一(32)班张淑淇
初一(33)班胡馨予、刘啸远、邵婕莹、
王婧仪
初一(34)班杨雨霖
初一(36)班黄秀瑶、方彦文、陈杰一、
叶宇宽、许芝菡、何瀚坤、黄诗淇
✦
•
✦
二等奖:
初一(2)班丁睿
初一(3)班张育萌、吴一鸣
初一(5)班袁培之、温瑞骐、沈羽轩
初一(6)班陈冬桓
初一(8)班黄俊逸、李子轩、郑岚、
吴雨晴、梁睿童
初一(9)班陈亭伊、张怡可
初一(10)班吴晨峰、李昀桐、唐语晨、
郑梓涵、罗健恒
初一(11)班徐菀蔚、邓泽翰、邢劭童、
梁语欣、贾涵淇
初一(12)班郑雅文、刘宇浩
初一(13)班曾逸嘉
初一(14)班、刘嘉君、曹展、梁茗焕
初一(15)班欧阳聪
初一(17)班孙雅琪
初一(19)班谢佩婷
初一(19)班王以清
初一(20)班李欣然
初一(21)班王齐、朱振鸣、夏艺鸣
初一(22)班邱圣然
初一(23)班蔡羽萍、陈汶茵、罗岚馨、
伍泽睿、陆隽
初一(24)班陆煊宇、石若熙、杨宸睿、
胡芯源
初一(25)班黄藝
初一(28)班 周子钦、刘子萱、袁睿、
黄润垲
初一(29)班王佳婷、张馨文、张卓妍、
崔晞
初一(30)班郑俊烁、李梓萱
初一(32)班徐姜屹
初一(33)班金家如、李星莹、李星妍、
陈嘉煌、丁端、张一帆
初一(34)班王承宇、李蔚熙
初一(35)班蔡立岷
初一(36)班陈芷琳、朱益萱、李梓薇
✦
•
✦
三等奖:
初一(1)班姚蔼宴、林瑛祺
初一(2)班邱子涵、张雅心
初一(3)班张晋粤、李健豪、张腾予、
林宸宇、龙梓霖
初一(4)班叶旸、李思勇、蔡丰蔚、
张悦谦、韩晞贝、刘圣炜、陈子清
初一(5)班陈羽川、陈瑾萱
初一(6)班黄奕茹
初一(7)班何纪言、陆志轩
初一(8)班周雨欣、谢仲轩、王定之、
杨淇奥
初一(9)班唐典珺、梁正达、刘誉晞、
陈宇轩、徐文昊
初一(12)班王屹然、吴则进、詹垲林、
赵唯雯、李信希、杨斯淼、柯沐桐
初一(13)班许圣瑶、彭浩元、李奕萱、
杨雅茜、曾碗宁
初一(14)班危建旭、杨悦汐
初一(15)班张琬滢、袁若瑛
初一(16)班李美慧、罗琰乔、陈睿扬、
邓浩然
初一(17)班龙一一、庄怀婷
初一(18)班郭可欣、林厚泽
初一(19)班卢哲、胡凌乐、杨皓然、
王可瑜、许彤、杨瀚茗
初一(20)班凌弘毅、王诗画、邱晨曦
初一(21)班刘语笑、陈雷彧、陈梓乐、
陈秋澍
初一(22)班晏澜菲
初一(23)班卢雨桐、汪尹子旭、
张露允
初一(24)班张鲁霦、肖玥希、王烁然
初一(25)班何俊皓、张与恩
初一(26)班邓滔怡、石梓潼、程知微、
周泽熙
初一(27)班陈嘉悦
初一(28)班余歆、吴垲烽、罗宥熙、
李家毅、刘政语
初一(29)班陈思凝、张洋炀、梁雅淇、
曾乐延、林家耀、吴嘉栋、郝子源
初一(30)班王嘉祺、庄佶、黎彦彤、
张雅萱
初一(31)班梁皓麟、李俊荣、张雅淇、
张熙元
初一(32)班杜康嵘、丘耀中、黄逸童、
黄圣浩、简璧阳、聂治恺
初一(34)班于景行、江瑞峰、莫逸瑶、
钟宇轩、杜一诺、张惟祎、江宬希
初一(35)班陈文涵
初二学部
一等奖:
初二(1)班杨昕蓝
初二(3)班蒋羽帆
初二(4)班谢骐聪、张芷宁、刘鑫平、
杨笔然
初二(9)班田凌菲
初二(10)班袁可馨
初二(11)班王曦睿
初二(13)班翟刘筱妍
初二(15)班孙艺陶、欧阳杏炘
初二(16)班龙羽臻
初二(20)班黄钰淳
初二(21)班陈怡霖、何明峰、黄楚岚、
鲁果
初二(22)班谢梓烨、麦芷尧
初二(24)班惠成瑞、贺林珺、谢子晟
初二(28)班程一诺
初二(31)班吴小伟、毛瀚珑
初二(33)班黄森炜
初二(34)班林佳烨
✦
•
✦
二等奖:
初二(1)班杨诗妍、肖伊笑
初二(4)班廖天瑜、张铭洁
初二(5)班许宸羽
初二(6)班洪振宁、易泽程
初二(8)班区梓杨
初二(9)班彭歌雨、马羽辰、周紫陌
金誉媛、汪以芮、吉浩瑞、姚广林、
吴逸涵
初二(10)班冯文榆、彭子骏、代雨嘉
初二(11)班黄雅静、吴悦彤
初二(13)班李欣霖、张一辰、殷聆菲、
邢岑琳
初二(14)班王越、黄懿、杨若芊、
黄跃议、余晴岚、余馨桐、梁智航、
洪浩森、李筱
初二(15)班李思瑾、史晋诚、邓菲翎
初二(16)班任彤玥
初二(17)班乔乔、张益驰
初二(18)班田旭尧
初二(19)班邓雅晴
初二(21)班李羽菲、唐乐桐、柯昀彤、
张新毅
初二(22)班谢予涵、李明瑄、丁一
初二(23)班吴咏郧、陈御龙、余忻然、
林煜哲、李浩嵩、魏景宇浩
初二(24)班刘舒晗、冯夏崚、张烨然、
石沫涵、李千博、郭津语、李一航
初二(28)班俞咏乔、彭子晴、梁芯睿、
初二(31)班雷逸然、杨润达
初二(33)班邱林灏、陈思瑞、胡畅
初二(34)班王余曦、陈思淇、伍珊、
徐旖萱、张峻淇
✦
•
✦
三等奖:
初二(1)班谢城汉、欧阳雨萱、胡岳宁、
李懿珂、刘睿智
初二(2)班尚传颂
初二(3)班黄丹怡
初二(4)班陈玥好、李子棋、戴天屹
初二(5)班周锦湘、宋昊庭、莫芷萌
初二(6)班周澄原、伍斯迈、李继之、
陈可淇、黄诗淇、何晓瑜
初二(7)班蔡诗桐、林嘉仪
初二(8)班孟毅、邓煜涵、刘芷睿、
曲隽希
初二(9)班申峤纯、
初二(10)班周子丞、徐荣坤、何雨霏、
温婧熙
初二(11)班黄朝斌、严艺灵、邓熙岚、
王际翔、李栩清、王靖尧、张璐瑶、
初二(12)班林昕桐、余京洲、曹之骞、
李玥莹、张晴嫚、
初二(13)班饶靖甜、李耀尘、
初二(14)班史皓文、王雨萱、黄羽康、
初二(15)班韩岱汕、周锴璐、
初二(16)班曾梓轩、马芊桐、彭习彤、
周家利、陈欣言、
初二(17)班吴桐、
初二(18)班袁子鸣、陈亭遇、冯凯彦、
钟毅之、邹懿、温祺隽、吴子墨、陈垚、
孙晨圃、
初二(19)班孔祥荧、
初二(20)班黄沛寅、
初二(21)班杨照珩、郝思嘉、
初二(22)班蔡君浩、王紫凝、李钟鸣、
平皓中、周沐莹、
初二(23)班刘澄宁、郑岚馨、赵云湉、
潘刘璋、邬沛熙、肖晓懿、
初二(25)班黄天乐、唐万鑫、江思乐、
陈科桦、罗梓娟、王涵、
初二(26)班陈佰希、
初二(27)班孙浩然、张静怡、
初二(28)班蒙睿婷、李晓彤、
初二(29)班黄之升、张文杰、
初二(30)班包楚盛、
初二(31)班刘雨嘉、牛博怀、陈信、
刘玥彤、王冠普、
初二(32)班蔡柒辉、陈筱潞、李梓纬、
黄于勤、林瀚博、张翌洲、
初二(33)班吴科廷、王雅滢、
初二(34)班申睿昕、谢明月、沈梓欣
本次活动以赛促学,进一步营造了浓厚了学党史氛围,吸引了更多的少先队员了解党的历史、党的丰功伟绩和优良传统,让党史学习入脑、入心,为培养具有家国情怀的少先队员打下坚实的基础。
六、“文笔精华”原创诗歌
诗词涵养气质,诗词锤炼品行,为弘扬中华民族优秀传统诗词文化,厚植爱国主义情怀。近日,广州中学举行了“品红色经典 做有志少年”读书节系列活动之原创诗词大赛。
比赛中,广中初一初二学子借鉴所学诗歌,在意象选择、语言锤炼等方面积极思考,踊跃创作,佳作纷呈,创作了以“爱国”为主题的系列诗词。
广州中学初一初二学部语文科组进行了认真评选,初一学部从五十多篇优秀诗作中最终评选出了一等奖6篇,二等奖12篇,三等奖17篇。初二学部从三十多篇优秀诗作中最终评选出了一等奖3篇,二等奖7篇,三等奖10篇。
以下是获奖名单:
部分优秀作品展示:
东方巨人
初一2班周施洁
青藏的中华水塔啊,
静默遥远地凝望着,
三江蜿蜒而去的方向,
看呐:
携沙裹泥的黄河翻滚着浊浪,
横贯东西的长江激荡着水花,
澜沧江依恋着那一片高山峡谷,
奔突冲漱,蜿蜒南去……
它们是中华大地的精津血液,
它们织出了东方巨人的血肉身躯。
中国!
是这铿锵浑厚的巨人名字,
五千年!
是它亘古绵延,悠悠未绝的历史足迹,
它用自己的乳汁哺育着炎黄子孙,
它用自己的臂膀怀抱着中华儿女!
可它壮硕健美的身姿,
引豺狼垂涎,
惹虎豹窥觊,
它曾经受百般蹂躏,万般屈辱,
被践踏,被分割,被撕扯,被痛笞。
它破碎,零落,遍体鳞伤。
它呐喊,痛哭,紧握双拳。
你必须站起来,必须挺起胸膛!
风雨如晦,鸡鸣不已。
我们站在东方巨人的肩上,
看见了日出东方,
南腔北调的口音,
汇成共御外侮的檄文,
男女老少一齐上阵,
结成密不透风的钢铁城墙。
为国为家,为中国巨人!
历史的车轮滚滚向前,
巨人斑驳的身躯,
已然化为钢筋铁骨,
它傲然雄踞,昂首挺立,
宽厚的胸膛让人温暖,
健壮的体魄使人安心,
巨人中国,你永不倒下,
你永远面向日出的东方!
报国赋
初一21班周文希
泱泱人海为国魂,
萧萧枯城冬残存。
昔日光辉不复在,
来日之路空无门。
高呼呐喊救国志,
沧桑之景处处生。
只叹今朝无人解,
留得空楼恨满怀。
英雄豪杰壮情盛,
千言万语讨国贼。
金戈铁马列国难,
火炬高举点未来。
血泊残骸遗满路,
光明大道人潮拥。
寒冬之景忆犹新,
且看今朝百花开。
人民英雄陈陆传
七(24)班 陆煊宇
村落东西出英雄,
古今相传尽国忠。
陈陆身为消防员,
毕生救火救命功。
夏季暴雨连绵降,
洪水泛滥成灾害。
百姓困于孤山村,
陈陆领队勇前排。
轻视生死为民命,
夜以继日疏洪堤。
皮艇飞驰如游龙,
搏浪入村救居民。
洪峰汹涌虎比势,
陈陆驾艇斗急流。
天公作难增险阻,
意外暴发困英雄。
竭尽全力保百姓,
全因赤诚爱国心。
五千年来炎黄子,
英勇如他万千人。
今朝我们正青春,
学习楷模为人民。
勤奋学习增才干,
志在建设国家新。
沁园春 • 木棉
初一(24)班 萧琥
南国春韵,十里花开,百里香飘。望羊城内外,木棉艳艳;云山珠水,红花朵朵。叶间疏疏,花影摇曳,满树锦绣高擎天。春风拂,赏彤云漫天,叹为观止。
羊城百花争艳,独有红棉傲立风霜。爱其挺如峰,精神抖擞;敬其坚韧,不畏寒风。千年名城,男女老少,人人奋发争上游。愿铭记,英雄坚韧志,共创辉煌!
英雄花开英雄城
初一32班吴筱漩
又是一年花正放,木棉初露枝头忙。
花开花败不曾想,却道当年可寻常?
如今枝头嫣红立,晨露花间入黄泥。
泥下曾是旧落红,树下可曾白骨扆?
今人垂泪念旧事,故人却说热血赤。
冷对腥风荡忠魂,横眉血雨泣鬼神。
新花嫩叶英雄血,安息陵前清风掠。
可问云间有悔意?却看仍奔天上月。
马上功名马上取,花开花落花间绿。
饮尽觞中绝命酒,日暮渐退吞浑玉。
血肉凡胎破天戒,征程百年终不懈。
木棉花心吟忠骨,花艳还映英雄血。
花中仙尘总飘香,志士血热脊轩昂。
也朝大道献身躯,化做春泥护花忙。
马革未裹尸未还,英魂志高何畏寒。
满园皆如衣冠冢,叶绿花红年年颂。
我曾飞花城墙上,遥看城下掀麦浪。
风吹麦浪忆忠骨,潋滟池波遣思量。
今日庭前观木棉,梦操弓弩效英贤。
拉弓搭箭破敌阵,我亦披挂英雄魂。
英雄血溅英雄花,英雄花开英雄城。
祖国——我至深的牵挂
初一34班 伍睿琦
在历史的长河中,我听见
先辈们的脚步声,坚定而铿锵
他们用生命铸就了民族的脊梁
在风雨中,他们不曾迷茫
只为心中那片神圣的土地
——我的祖国,我的家乡
山川河流,每一寸土地都承载着
五千年的文明,和无数的梦想
我站在这片土地上,仰望星空
心中充满了无限的敬仰
愿以我微薄之力,守护这方土地
让和平与繁荣,永远绽放
祖国啊,你是我心中的骄傲
无论我走到哪里,都带着你的烙印
你的山川,你的河流,你的文化
都是我最深的牵挂,最真的情感
在和平的阳光下,我愿做一颗种子
在祖国的沃土中,生根发芽
用我的青春,用我的热血
浇灌这片土地,让它更加肥沃
无论何时,无论何地
我的心永远与祖国同在
愿我们的国家,永远繁荣昌盛
愿我们的民族,永远自强不息
爱国,不仅仅是一种情感
它是行动,是责任,是担当
让我们携手,为了共同的梦想
为了祖国的明天,更加辉煌
我和我的祖国
初二10班 何雨霏
我静静地聆听着,
神州大陆上,
中华儿女对祖国的呼唤。
无论走到哪里,
都流出一首赞歌。
我听见,
1840年的炮火声。
可曾记得,
西方列强打开国门,
风雨飘摇,战火连绵。
我听见,
1911年的呐喊声。
可曾记得,
武昌的枪声响彻全国,
英雄主义,民主共和。
我听见,
1949年的国歌声。
可曾记得,
五星红旗冉冉升起,
万众瞩目,举国欢庆。
我听见,
2019年的救护车的声音。
可曾记得,
疫情突然来袭。
团结一心,众志成城。
我听见,
每日清晨,
校园里朗朗的读书声。
它们共同描绘出,
祖国未来的美好蓝图。
山河不语
初二(22)班罗悦丹
青山屹立,江河悠长
看那五岳巍峨,镇守四方,
凝望着春秋的更替
见那长江黄河浩荡,滔滔东去,
流淌过时间的沧桑
山河不语,岁月漫长
一个古老民族的兴与殇
镌刻在群山高耸的崖壁
沉浮于江流不息中的逝水茫茫
青山未老,江河未断
五千年文明,光华璀璨,
在烽烟中历久弥坚
百余年奋斗,世代传扬,
历经风雨初心不忘
山河不语,岁月漫长
一个古老民族的愿与愁
在中华儿女的胸腔中跳动
在炎黄子孙的血管里滚烫
青山不朽,江河不息
无数先烈风雪载途,铸就了不屈的信念
无数先烈艰苦求索,书写了不灭的篇章
从郑和西洋之后遗失的荣光
到甲午海战之后铭记的耻辱
终于有一天
南湖红船带着希望启航
一群仁人志士
心怀天下苍生
抱负救世理想
山河不语,岁月漫长
东方晨曦微亮,
神州大地红旗飘扬,
我们接过熊熊的火炬,
沿着前人开辟的大道
昂首阔步,一往无前!
以诗文作序,展华夏风骨
初二(10)班温婧
壹
剑气凛凛,壮志盈胸怀
“一箭一剑平生意,负尽狂名十五年。”
霞光之中,一弓一剑,驰马扬鞭。
弓箭熠光辉,宝剑映寒霜
壮志尽潜隐于凛凛剑气、道道剑影中
战鼓雷动,经幡翻卷,
历史的一瞬息,是生命的永恒。
流转的乡音,飘舞的旌旗,柴扉的凝望
为来路,为归程,为国家,
抵上热血真情和青春韶光,
血肉厮杀中的拳拳之心,
白刃相接时的心中呼唤,
有着共同的名字一一爱国。
二字一挥便是笑看生死、
不改义勇的决绝。
亦是艰苦看遍仍义无反顾的抗争。
贰
长路漫漫,万里思故土
“一身报国有万死,双鬓向人无再青。”
故园岑寂,河山枯槁,山河破碎
你陷危罹难,肌焦血流
只一瞥便已针芒刺痛
让人怎能不抛己之安危,救国之存亡
可自身处江湖之远,身限潦倒困顿之境
于静夜下遥望万里归途,
于感伤中祈佑社稷安宁。
“位卑未敢忘忧国,事定犹须待闺棺。”
与后世之"天下兴亡,匹夫有责"遥相呼应
爱这热土,胜过自己的瞬息生命
寄寓赤诚忠贞拳拳爱国心
闻来似有金石之声
爱国,就是将此命置之三尺玉龙,
守社稷一息安然。
叁
山岳重重,望断天涯处
“郁孤台下清江水,中间多少行人泪。
西北望长安,可怜无数山。”
登高望远,视野辽阔
万里河山,沉郁雄浑,巍然矗立
激荡起胸中无限情怀
江河山峦是家国天下的象征。
绝壁下是奔涌江水,
汀聚着流离失所百姓们悲怨的泪水。
国耻未雪、金兵未去。
重重山中承载着无数的忧思与悲愤
“繁霜尽是心头血,
酒向千峰秋叶丹。”
苍茫海色,寒意四起。
几多感慨、几多喟叹。
报效家国的满腔热血
播撒在千峰万壑之上,
直将秋叶层层染透。
纵然逢临千种艰辛,
一片丹心只为报国。
爱国就是笔下诗篇
浸透着忠贞无畏的英雄气魄
亦是河川道迹,家国情深。
在春风的吹拂下
广州中学的学子们在书海中遨游
用阅读和创作书写青春
让经典在新时代焕发出新的光彩
随着读书节的圆满结束
我们期待学生们
在未来的学习生活中
继续保持这份
对知识的渴望和对文学的热爱
不断探索、创新
成为新时代的博雅之才
图文 | 小王珂、王熊敏、初一学部、初二学部
责编 | 郝伟
审核 | 孙艳华























