WINTER HOLIDAY HOMEWORK
优秀表彰
寒假优秀作业风采展示
寒来暑往
岁月不居
寒假里每一份坚持与努力
如同冬日里温暖的阳光
照亮了知识的道路
梦想在寒风中愈加坚定
而青春的篇章
已在纸上悄然展开
学期伊始,各年级对寒假优秀作业进行了评选,让我们一同领略同学们在寒冷冬日里的学习风采!
优秀展示 | 语文
以笔墨为舟,以思想为帆。穿越时空的隧道,与古人对话,与智者共鸣。在阅读的广阔天地里,学生们以细腻的笔触勾勒出文字的轮廓,以深邃的思考挖掘出文章的深意。
阅读“备忘录”
每一份阅读报告,都是心灵与智慧的碰撞,每一次试卷练习,都是对知识的渴望与追求。
阅读记录
古诗文的默写,不仅是对记忆的考验,更是对文化传承的致敬。
古诗文默写
语文寒假作业表彰名单
初一年级
701班:
陈思睿 葛包宇 霍逸卓 张宁莫 赵语鑫 陈雅禛 陈侑凝 汪小希 王钰言 杨悦然 郑心瑜
702班:
周一墨 蒋欣 刘以晴 钱煦诺 孙齐蔚 赖晨辰 胡瑞芯 段佑琛
703班:
章曦 潘立言 陈翊婷 吴优 林宇涵 周子宁 韩嘉伊 王震南
704班:
周茉 周芷涵 高泓宇 王歆雯 杨砚熹 王赫诚 陈梓恩 彭诗蕾
705班:
章语纾 张靖涵 叶桐雨 陈淑晗 吴雨熙 张颢曦 金晨钰 曹哲宇 秦远晟
706班:
黄诗然 叶美果 贾博涵 刘坤恒 李釨洵 王子淇 叶莺 张可煦 戚满屹
707班:
易颂雅 林希音 何奕萱 赵乐彤 葛宇函 戚望沅 白青杭 林鑫 乐家伊 朱瑜琪 王屹杰
708班:
周欣琮 张馨瑜 单晨熙 周钰涵 周妙言 章业楠 王志翔 唐紫诚
709班:
谢欣宸 张靖雨 刘艺歆 夏悦龄 计忆城 秦偲然 王翼丹 许毅涵
710班:
祝祎贝 张恒硕 柴越之 曲星雯 李彦瑞 袁锦杰 徐致远 周子策
711班:
余睿哲 邱美琳 唐子媛 余韵之 朱茜愉
712班:
陈一诺 林宇 程若初 庄梓晗
713班:
陈希 陈语南 杨哲懿
初二年级
801班:
黄曼特 刘聿涵 毛哲凯 单殷悦 傅卓怡 金妍希 王佳琳 袁馨睿 张钰涵 胡文玥
802班:
姜予同 庞佳诺 杨梓义 陆安然 刘隽韬 陈影 杨若煊 刘以墨
803班:
寿嘉昕 俞果 周依洢 陆羽菲 徐乐程 陈玥潼 冯清芷 卞依琪 杨子航 倪昕麦 尤溢 高知行
804班:
童雅琪 汤易行 周栩名 张慕莀 朱洛希 王珩 傅新然 钱嘉欣
805班:
郑凯方 蔡卓雯 谢恩美 叶子乐 林子茜 邹诺一 凌宛岑 张芷瑄 郭颖清 李天奕 庞苏桐
806班:
周家晏 於秋李 梁和悦 吴秋余 吴紫怡 庞昕瑶 张昕言 娄蓝
807班:
孟烨旻 丁径舟 王宏轩 杨俞跃 祝翼程 董依涵 胡嘉怡 金悠然 梅雨翘 张尘汐
808班:
陈阳杰 陈腾毅 林奕涵 郑子恒 范依伊
809班:
裴冠奕 茹翊 岳云志 张徐行 陈淑涵 黄弘瑾 金佳琪 罗晨贝 毛梓瑄 叶锡未 周韵涵
810班:
郑可畅 周恩琪 张晴好
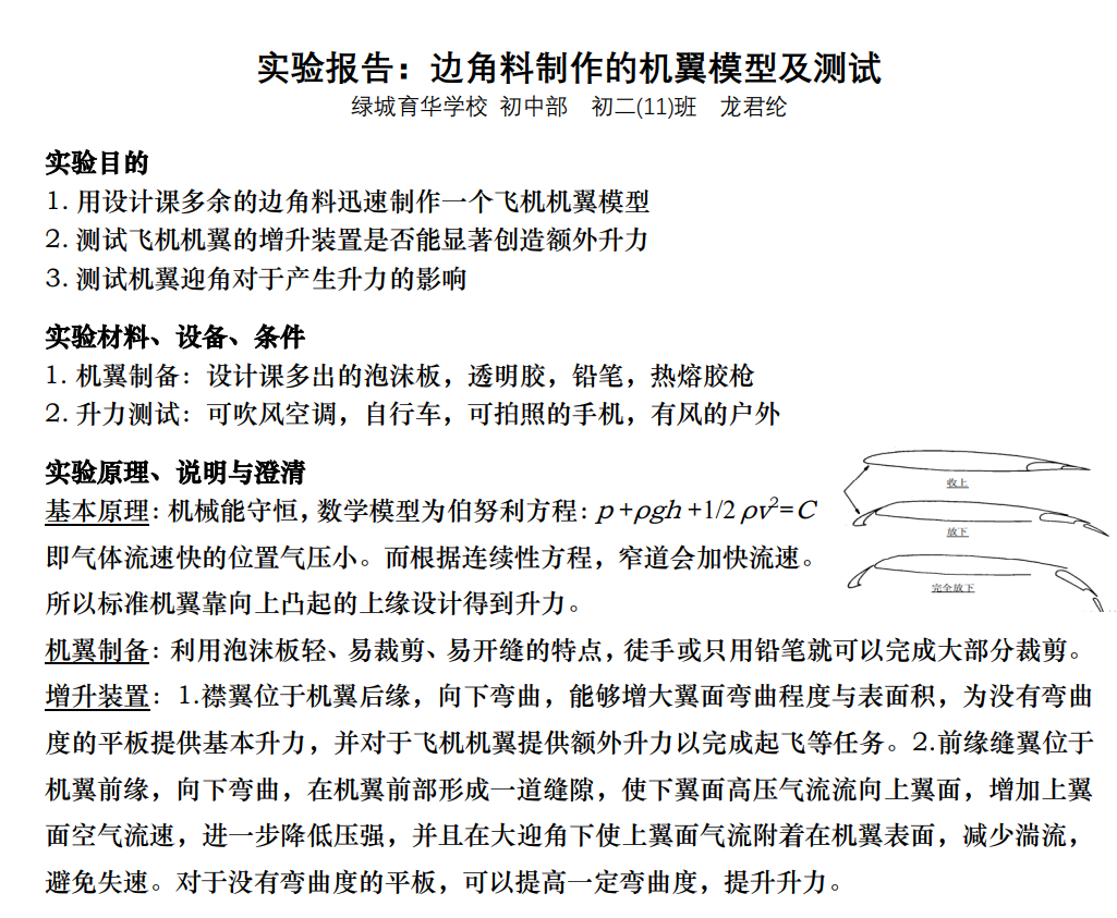
811班:
龙君纶 叶雨洁 白佳悦 周墨 陈诺一
812班:
陈禹衫 鲍姿涵 赵成愈 汪一诺
初三年级
901班:
蔡悦人 陈优然 凌熙宸 徐智宸
902班:
东婉睿 司钰琪 周瑾瑜 朱晏辉 巫子悦 宋炫禾
903班:
陈雨霞 杨淙淇 李涵悦 董清
904班:
方柔 倪壹 姚刘安 唐佳欣 樊思源 陈栩
905班:
赵语璠 程忆萱 李炎果 周子衿 汪子巽 夏涵 祝浩萱 邬震
906班:
刘易迪 王予茁 李彦泽 陈庆宇 章赫 温容骥 陈夏轩 赵泽昕
907班:
嵇嘉文 林俊成 张天悦 葛思远 解奕瑄 苏琦涵 郑诗涵 陈霄一
908班:
阙嘉音 赵一波 段怡秀 李奕泽 吴印哲 吴天宇 江向洋 张琚涵
909班:
张杨玥 黄允霈 李怿安 申屠灏冉 程莫斐
910班:
华宇泽 潘俊炎 余思远 赵文祁 赵茗悦
911班:
宋子庚 陈旭霆 陈佳楷 姜忆然 成林楠 杨紫萱
912班:
陈率滨 陈嘉南
向上滑动查看
优秀展示 | 数学
通过点、线、面的巧妙组合,学生们们将数学的理性与美学的感性完美融合,创造出一个个充满韵律与和谐的图案。
左右滑动查看更多
几何魅力
这些作品这不仅是学生们对数学知识的娴熟运用,更是跨学科思维的独特魅力——将数学的严谨与艺术的灵动巧妙结合,展现了理性与创意的完美融合。这正是我校倡导的跨学科学习理念的生动体现——让知识不再局限于单一领域,而是通过多元视角激发学生的创造力与综合素养。
以逻辑为桥,以思维为路。用公式编织梦想,用定理构筑未来。每一次的解题,都是对思维的锤炼,每一次的证明,都是对真理的追寻。
寒假练习
数学寒假作业表彰名单
初一年级
701班:
赵语鑫 陈思睿 陈雅禛 朱可昕 来彦聿 陈侑凝 王钰言 霍逸卓
702班:
钱煦诺 郭予涵 孙齐蔚 周楠 刘以晴 魏子航 周一墨 朱烨彤
703班:
潘立言 章曦 陈翊婷 吴优 韩嘉伊 王佑轩 陈星翰 黎雨轩
704班:
邓若凌 李欣悦 林昱涵 柯明葕 李泽鑫 周茉 庄元曦 黄予熹
705班:
王语涵 曹哲宇 陈淑晗 宁城煜 金晨珏
706班:
李梓旖 贾博涵 张昕晨 赵俊丞 徐天野 戚满屹 刘海晴 叶莺 赵童彤
707班:
白青杭 蒋佳琦 乐家伊 林鑫 戚望沅 姚孟男 易颂雅 朱瑜琪 葛煜轩
708班:
陈玥涵 蒋夏初 肖宇哲 余静好 章业楠 周钰涵 王子伊 孔牧洲 周子絮
709班:
林晏丞 谢欣宸 张靖雨 夏悦龄 王相然 金沈锐 刘艺歆
710班:
祝祎贝 戴瑞凌 袁锦杰 邵冠博 舒松涛 徐致远 李彦瑞
711班:
余睿哲 唐子媛 王梓瑶 陈一冉
712班:
林宇 程若初 秦子玲 陈一诺
713班:
徐然 乐睿恩 王邓 任子盈
初二年级
801班:
黄曼特 刘聿涵 宋禹澄 夏立行 郑涵溯 周文博 陈芷墨 程欣妍 方柏雯 胡文玥 王佳琳 张钰涵
802班:
白佳奇 金方予 孟烨旻 王宏轩 杨俞跃 张越程 董依涵 金悠然 梅雨翘 王彦雅 闻佳彦 吴忱霏
803班:
慎启道 陆羽菲 方瑾萱 周以 陈熹 卞依琪 倪昕麦 冯清芷 徐乐程 朱书瑶 杨子航 尤溢
804班:
叶乐轩 周栩名 傅新然 王雨轩 俞涵烽
805班:
郜洪 沈子皓 施瑞诗 郭颖清 赵朕添 蔡卓雯 邹诺一 李天奕 童震 张乐进 徐思嘉 凌宛岑
806班:
於秋李 黄思哲 梁和悦 吴紫怡 张昕言 吴秋余
807班:
白佳奇 金方予 孟烨旻 王宏轩 杨俞跃 张越程 董依涵 金悠然 梅雨翘 王彦雅 闻佳彦 吴忱霏
808班:
陈阳杰 郑子恒 范依伊 葛佳诺 刘美汐 吴溪媛
809班:
金子煜 裴冠奕 岳云志 杜依晨 黄弘瑾 蒋宸希 金佳祺 罗晨贝 毛梓瑄 王柏然 余沁媛 周韵涵
810班:
谷源洲 黄睿哲 张晴好 郑可畅
811班:
白佳悦 陈诺一 叶雨洁 周墨
812班:
刘家瑞 鲍姿涵 孟珂宇 左大可
初三年级
901班:
陈优然 陈艺熔 徐智宸 金自妍 李静姝
902班:
东婉睿 黄星蕊 孙昊然 司钰琪 吴奕锦
903班:
丛雨铮 杨淙淇 封宸懿 陈雨霞 董清 洪悦希
904班:
方柔 倪壹 姚刘安 陈栩 于依辰 何嘉熠
905班:
王熙羽 宋玥瑶 周子衿 夏懿君 汪子巽 夏涵 程忆萱 王泽垲
906班:
吴孝天 陈庆宇 刘秋琪 王予茁 刘易迪 章赫 潘涵 胡笑遇
907班:
陆玄 苏琦涵 葛思远 杜杭轩 陈霄一 嵇嘉文 罗若菲 叶子皓 张赫森
908班:
江向洋 徐熙涵 陈池 刘梓涵 赵一波 阙嘉音 吴印哲 孟策 叶芃桉
909班:
申屠灏冉 李怿安 盛励 章子涵 郎一彤
910班:
潘俊炎 杨嘉豪 余思远 刘艾珈 孙辰欣 华宇泽
911班:
陈佳楷 陈旭霆 陈率滨 陈颖姗 华希昀 廖雅晨
向上滑动查看
优秀展示 | 英语
在中国传统故事小报的设计中,学生们巧妙地将东方智慧与西方表达相结合,用英语重新诠释了那些流传千年的经典。
传统故事
融合特色作业
流畅的书写展现语言的优雅,每一份作品都如同一幅精致的画卷,传递着对英语的深刻理解与独特感悟。
美文摘抄
英语寒假作业表彰名单
初一年级
701班:
陈侑凝 陈雅禛 霍逸卓 葛包宇 陈思睿 汪小希 杨悦然 吴涵晨
702班:
周楠 刘以晴 刘锦希 潘朱妍 赖晨辰 胡瑞芯 郭予涵 蒋欣
703班:
章曦 韩嘉伊 叶瑄 彭淑雅 谢澄竹 潘立言 陈翊婷 刘思齐
704班:
赵宸可 黄予熹 邓若凌 周茉 柯明荇 李泽鑫 王逸霖 彭诗蕾
705班:
叶桐雨 王语涵 张婧涵 吴安妮 冯骐骥 吴雨熙 张颢曦 章语纾
706班:
叶莺 姜泓名 朱浩铭 黄诗然 周亦诺 李梓旖 叶美果 王子淇
707班:
白青杭 易颂雅 乐家伊 何奕萱 戚望沅 林鑫 林希音 诸葛彤
708班:
周钰涵 周欣琮 肖宇哲 蒋夏初 黄潇彬 余静好 吕子谦 周妙言
709班:
刘紫桐 谢欣宸 夏悦龄 郑瀚宬 盛方霏 王相然 张靖雨 刘艺歆
710班:
柴越之 张恒硕 祝祎贝 徐致远 邵冠博 刘子骞 史欣然 蒋东辰
711班:
余睿哲 唐子媛 朱茜愉 崔杰夫
712班:
秦子玲 程若初 林宇 陆瑶
713班:
陈语楠 睿乐恩 王邓 温旭尧
初二年级
801班:
周文博 张钰涵 黄曼特 金妍希 胡意聆 王佳琳 袁馨睿 毛哲凯 傅卓怡 宁士博 鲁佳灵 黄一超 程欣妍 青奎宇 许顺贤 胡文玥
802班:
陆安然 陈影 杨若煊 刘以墨 杨梓义
803班:
高知行 章允天 冯清芷 尤溢 潘熙恒 卞依琪 姜贝莱 俞果 夏江南 陈亦心 陆羽菲 周依洢 杨子航 陈玥潼 寿嘉昕 周与谦
804班:
张慕莀 傅新然 王诺一 俞涵烽 周栩名 蔡可歆 童雅琪 王珩
805班:
谢恩美 徐思嘉 施瑞诗 刘祎晨 李沐琎 庞苏桐 童震 应旭川 曹语溪 郑凯方 蔡卓雯 颜嘉悦 方一然 林子茜 傅意博
806班:
俞懿凌 杨郑浩 於秋李 张昕言 吴秋余 周家晏 徐希媛 吴紫怡 黄子雍
807班:
金悠然 梅诗煊 王宏轩 丁径舟 白佳奇 吴忱霏 董依涵 王彦雅 朱子兮 姚雨菲
808班:
邹坤晓 陈阳杰 吴溪媛 李奕辰 沈丁昕 徐宥菲 范依伊
809班:
岳云志 姜来 金佳祺 李子萱 罗晨贝 吕姝辰 毛梓瑄 钱程安 王泊然 周韵涵
810班:
张晴好 郑可畅 胡璘 姚子晴 王赞
811班:
叶雨洁 龙君纶 周墨 陈诺一 叶知秋 俞一诺 白佳悦 丁冠鸿
812班:
赵成愈 鲍姿涵 汪一诺 刘家瑞 周墨桐 左大可 卢香妤
初二融合班特色作业
810班:
张晴好
811班:
龙君纶 叶雨洁
812班:
鲍姿涵 汪一诺
初三年级
901班:
金自妍 徐智宸 李静姝 陈艺熔 陈优然
902班:
吴崇杰 巫子悦 吴奕锦 赵囿茜 周瑾瑜
903班:
封宸懿 杨淙琪 陈雨霞 董清
904班:
倪壹 尹泽霖 方柔 姚刘安 于依辰 忻煜宸
905班:
夏宁泽 夏涵 沈郭浩 汪子巽 邬震 程忆萱 崔馨尹 丁思露 夏懿君 赵语璠 周子矜 杨照宁
906班:
陈庆宇 陈奕添 胡宇涵 李彦泽 刘鸿轩 潘涵 温容骥 章赫 赵泽昕 卓昊谦 胡珂潆 刘易迪
907班:
解奕瑄 苏琦涵 张鐘元 嵇嘉文 岑奕萱 郑诗涵 邱翊枫 沈新 罗若菲 葛思远 张天悦 龚杉珊
908班:
李奕泽 刘梓涵 孟策 吴印哲 张琚涵 赵一波 段怡秀 郭乐仪 胡沫 阙嘉音 施俊屹 杨文希
909班:
申屠灏冉 郎一彤 张杨玥 黄梓宁 黄允霈
910班:
华宇泽 来了 余思远 赵文祁 赵茗悦
911班:
成林楠 姜忆然 何牧 陈颖姗 毛紫玥 盛宇浩
912班:
陈率滨 陈嘉南 杜泊良 陈一然
向上滑动查看
优秀展示 | 科学
以实验为梯,以观察为镜。学生们用好奇的眼光审视自然界的奥秘,用灵巧的双手揭开科学的面纱。在物理的实验中,他们感受力的作用与能量的转换;在化学的反应中,他们见证物质的变幻与元素的奇妙;在生物的观察中,他们领悟生命的多样与生态的平衡。每一次的实验记录,都是对科学真理的追寻,每一次的观察报告,都是对自然规律的敬畏。
探索与实践
科学思维
科学寒假作业表彰名单
初一年级
701班:
赵语鑫 陈思睿 王钰言 郑心瑜 霍逸卓 朱可昕 史锦烨 陈侑凝
702班:
刘以晴 周易 赖晨辰 魏子航 周一墨 咸奕奕 周楠 钱煦诺
703班:
王诗涵 杨秉轩 杜孙唯 陈星翰 章曦 林宇涵 潘立言 韩嘉伊
704班:
刘子杭 林鸿朗 张朱宸 陈梓恩 周茉 柯明荇 李欣玥 王歆雯
705班:
陈大祺 宁致宸 任显洛 杜乐妮 金晨钰 吴雨熙 叶桐雨 章语纾
706班:
李釨洵 戚满屹 吴卓然 赵俊丞 贾博涵 王子淇 叶莺 周奕诺
707班:
葛煜轩 蒋佳琦 白青杭 乐家伊 戚望沅 易颂雅 朱瑜琪 诸葛彤
708班:
曹林哲 孔牧洲 肖宇哲 章业楠 陈玥涵 郑芷瑶 周钰涵 周子絮
709班:
金沐晨 王翼丹 夏悦龄 刘艺歆 郑瀚宬 谢欣宸 张靖雨 王相然
710班:
周子策 柴越之 祝昕彤 史欣然 张恒硕 杨华静 祝祎贝 李彦瑞
711班:
周钰珑 高语灿 陈姿蓓 崔杰夫
712班:
林宇 程若初 叶果 庄梓晗
713班:
王邓 李梓琪 任子盈 袁慧妮
初二年级
801班:
王俊予 金妍希 谢子瑄 郑涵溯 毛哲凯 刘聿涵 青奎宇 张钰涵 宋禹澄 徐沐希 岳承昕 黄曼特 程欣妍
802班:
庞佳诺 杨若煊 刘以墨 姜予同 陈影 王一汀 陈文宇 毛嘉怡
803班:
高知行 龚家曜 潘熙恒 沈一炎 慎启道 徐乐程 杨子航 朱睿轩 卞依琪 陈玥潼 陆羽菲 倪昕麦 周依洢 周与谦 游承阳
804班:
蒋宇皓 王诺一 叶乐轩 周栩名 王雨轩 谢宛臻 张慕莀
805班:
庞苏桐 赵朕添 施瑞诗 陈亦冰 童震 徐思嘉 郑凯方 蔡卓雯 李雨萱 谢恩美 张芷瑄 曹语溪
806班:
梁和悦 徐希媛 朱震泽 刘宇博 吴紫怡 刘衍玮 於秋李
807班:
王宏轩 梅雨翘 邵子毅 孙浩博 袁小媛 白佳琦 金悠然 杨程程 陈无忌 俞左慈 杨俞跃 李姿萱
808班:
陈腾毅 江睿喆 金诣程 林奕涵 郑子恒 葛佳诺 刘美汐
809班:
裴冠奕 金子煜 茹翊 岳云志 陈淑涵 姜来 金佳祺 吕姝辰 王泊然 余沁媛 虞舒阳 周韵涵
810班:
陈卓远 胡璘 王赞 张晴好 郑可畅
811班:
龙君纶 陈诺一 周墨 叶之秋 杨城好
812班:
鲍姿涵 黄熙帧 邵未凡 左大可 吴齐艺 房言溪
初三年级
901班:
凌熙宸 徐智宸 李静姝 蔡悦人
902班:
孙昊然 刘嘉王 司钰琪 吴奕锦 周瑾瑜
903班:
崔小霖 封宸懿 艾芷妍 杨淙淇
904班:
倪壹 尹泽霖 樊思源 方柔 姚刘安
905班:
丁思露 赵语璠 程忆萱 祝浩萱 陈驭宽 夏懿君 汪子巽
906班:
胡珂潆 温容骥 王予茁 刘易迪 赵泽昕 卓昊谦 刘鸿轩 潘涵
907班:
嵇嘉文 陆玄 叶子皓 张赫森 杜杭轩 葛思远 罗若菲 苏琦涵 张鐘元
908班:
陈池 江向洋 刘梓涵 孟策 吴印哲 徐熙涵 张琚涵 郭乐仪 胡沫 阙嘉音 杨文希 郁妍 张诗宜 杜彻
909班:
黄梓宁 朗一彤 申屠灏冉 沈嘉辰 张杨玥
910班:
潘俊炎 孙辰欣 赵文祁 刘艾珈
911班:
陈佳楷 朱瑞琪 董婧宸 华希昀 廖雅晨 赵子仪
912班:
陈一然 陈率滨 田小川 刘俊泽
向上滑动查看
优秀展示 | 社会
对联传递着历史的回响与文化的温度。用笔墨书写智慧,让传统在字里行间焕发新的生机。
特色作业
穿梭于时光的长河,探寻着文明的足迹与历史的回响;漫步于山川湖海,感受着大地的脉动与自然的馈赠。在历史的篇章中,学生们以思考为笔,勾勒出人类发展的轨迹;在地理的画卷中,他们以探索为眼,描绘出世界的多样与壮丽。
左右滑动查看更多
人文小报
温故知新
社会寒假作业表彰名单
初一年级
701班:
赵语鑫 陈雅禛 陈思睿 王钰言 霍逸卓 蒋雨铖
702班:
沈逸 刘以晴 周楠 周易 潘朱研 蒋欣 周一墨 胡瑞芯
703班:
章曦 潘立言 杨秉轩 韩嘉伊 王烁迪 王诗涵 彭淑雅 叶瑄
704班:
金步宇 周芷涵 徐梓暄 石奕斐 陈梓恩 王逸霖 周茉 赵宸可 邓若凌
705班:
张颢曦 章语纾 杨熙恒 陈大祺 吴雨熙 任显洛 叶桐雨 金晨钰 陈淑晗 宁城煜
706班:
叶莺 王子淇 刘海晴 李梓洵 贾博涵 黄诗然 朱浩铭 刘坤恒 戚满屹 吴卓然
707班:
葛煜轩 蒋佳琦 王屹杰 叶宸铄 易颂雅 赵乐彤 赵欣怡 诸葛彤
708班:
黄启轩 孔牧洲 吕子谦 王子伊 肖宇哲 章业楠 周子絮 王志翔
709班:
许毅涵 王相然 张靖雨 刘紫桐 盛方霏 计忆城 林晏丞 夏悦龄 刘艺歆
710班:
祝昕彤 周子策 史欣然 张恒硕 贾逸真 邵冠博 柴越之 袁锦杰 章一茗
711班:
余睿哲 唐子媛 邱美琳 朱茜愉
712班:
林宇 程若初 秦子玲 陈一诺
713班:
高妮妮 任子盈 李梓淇 王志烨
初二年级
801班:
王佳琳 张钰涵 陈芷墨 夏立行 毛哲凯 郑涵溯 刘聿涵 青奎宇
802班:
刘隽韬 陈影 庞佳诺 毛嘉怡 杨若煊 刘以墨 阮语涔
803班:
周依洢 方瑾萱 周与谦 潘熙恒 高知行 倪昕麦 卞依琪 黄雅琪 尤溢 朱书瑶
804班:
钱嘉欣 俞涵锋 叶乐轩 张慕莀 周栩名 来嘉怡 黄一一 华文博
805班:
凌宛岑 李天奕 傅意博 邹诺一 蔡卓雯 施瑞诗 方一然 叶子乐 庞苏桐
806班:
吴秋余 朱震泽 梁和悦 吴紫怡 徐希媛 於秋李 俞懿凌
807班:
金方予 孟烨旻 王宏轩 张越程 金悠然 梅诗煊 梅雨翘 姚雨菲
808班:
陈阳杰 陈腾毅 林奕涵 郑子恒 范依伊 吴溪媛 刘美汐 葛佳诺
809班:
张徐行 黄弘瑾 王泊然 吕姝辰 毛梓瑄 张桠婕 李子萱 余沁媛
810班:
杨智智 张晴好 胡璘 郑可畅
811班:
龙君纶 周墨 叶雨洁 丁冠鸿 叶知秋
812班:
刘家瑞 卢香妤 邵未凡 孟珂宇 倪意涵
初三年级
901班:
凌熙晨 陈优然 李静姝 晨艺熔 徐智宸
902班:
宋炫禾 孙昊然 东婉睿 司钰琪 吴奕锦 唐佳悦
903班:
封宸懿 陈雨霞 艾芷妍 杨淙淇 李涵悦
904班:
方柔 倪壹 于依辰 陈栩 何籽嫣 姚刘安
905班:
曾俣 沈郭浩 汪子巽 王泽垲 夏宁泽 程忆萱 宋玥瑶 郑左宜 周子衿 祝浩萱 杨照宁
906班:
陈庆宇 陈奕添 李彦泽 潘涵 温容骥 章赫 赵泽昕 卓昊谦 胡珂潆 李弦儿 刘易迪
907班:
嵇嘉文 叶子皓 张赫森 杜杭轩 葛思远 罗若菲 张鐘元 王寅喆
908班:
杨文希 江向洋 李奕泽 孟策 张琚涵 赵一波 段怡秀 郭乐仪 胡沫 阙嘉音 郁妍 张诗宜
909班:
沈嘉辰 黄梓宁 郎一彤 李怿安 谭珞雪 张杨玥
910班:
潘俊炎 余思远 赵文祁 孙辰欣 赵茗悦 杨嘉豪
911班:
陈旭霆 董婧宸 姜忆然 吴雨轩 陈佳楷
912班:
田小川 陈一然 刘乐 刘俊泽
向上滑动查看
仰望星空
脚踏实地
探索未知
书写未来
每一份成果
都是勤奋与智慧的结晶
更是坚定信念的见证
以优秀为镜
汲取勇往直前、不断超越的力量
让寒假的光芒照亮新学期
—— END ——
编辑:潘剑平
初审:教学处
终审:办公室























